Department of Anatomy and Structural Biology, Albert Einstein College of Medicine, Bronx, NY, USA.
Gruss-Lipper Biophotonics Center, Albert Einstein College of Medicine, Bronx, NY, USA.
Nat Commun. 2021 Dec 15;12(1):7300. doi: 10.1038/s41467-021-27308-2.
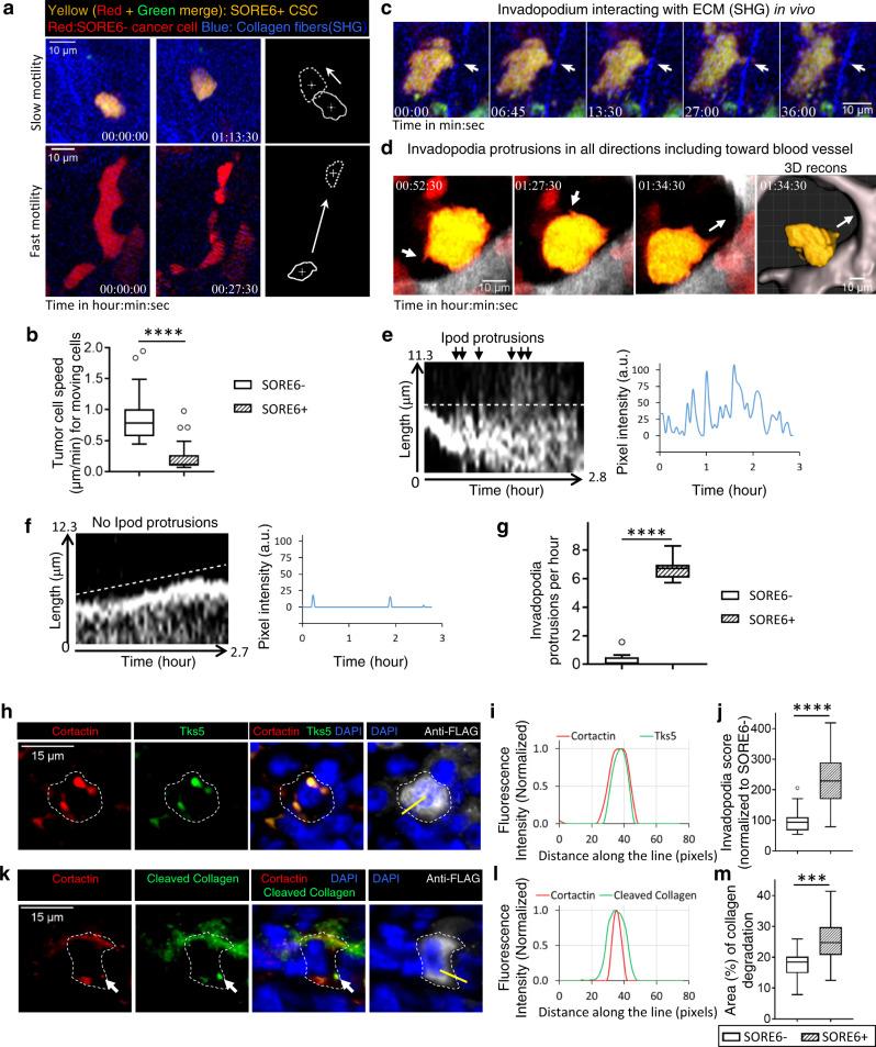
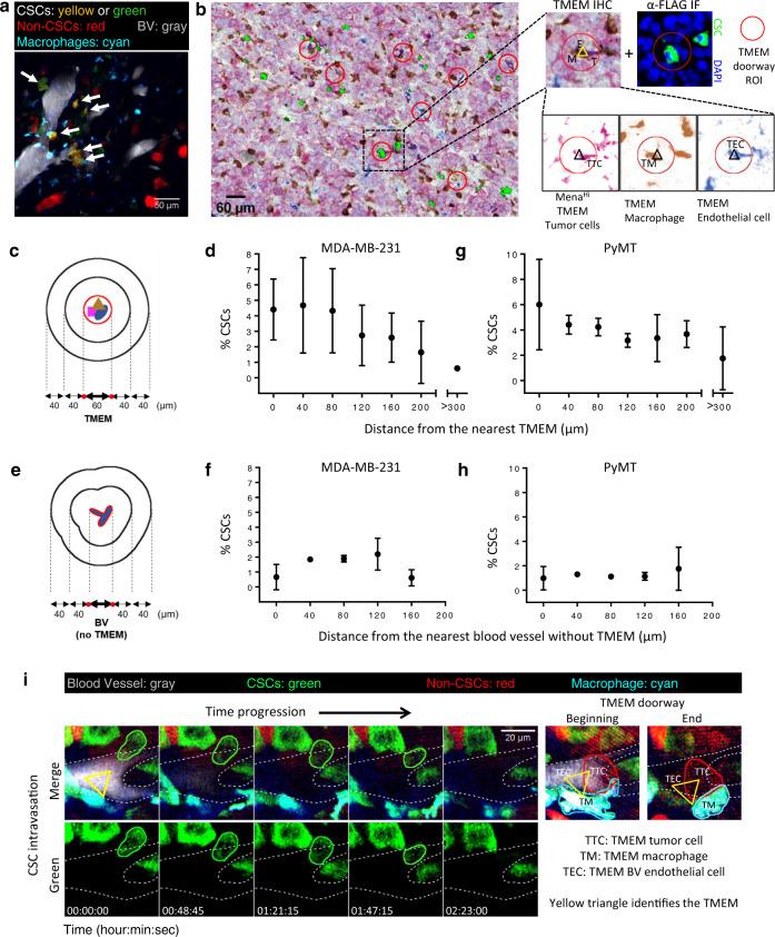
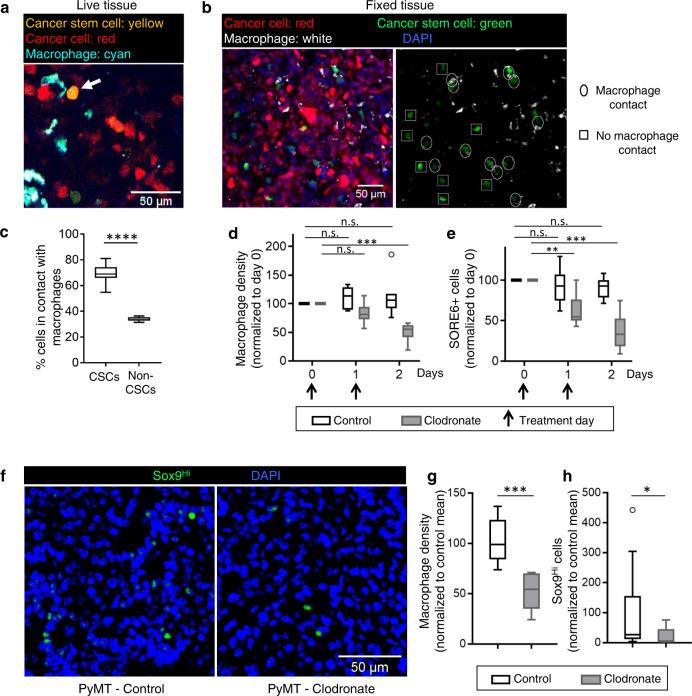
Cancer stem cells (CSCs) play an important role during metastasis, but the dynamic behavior and induction mechanisms of CSCs are not well understood. Here, we employ high-resolution intravital microscopy using a CSC biosensor to directly observe CSCs in live mice with mammary tumors. CSCs display the slow-migratory, invadopod-rich phenotype that is the hallmark of disseminating tumor cells. CSCs are enriched near macrophages, particularly near macrophage-containing intravasation sites called Tumor Microenvironment of Metastasis (TMEM) doorways. Substantial enrichment of CSCs occurs on association with TMEM doorways, contributing to the finding that CSCs represent >60% of circulating tumor cells. Mechanistically, stemness is induced in non-stem cancer cells upon their direct contact with macrophages via Notch-Jagged signaling. In breast cancers from patients, the density of TMEM doorways correlates with the proportion of cancer cells expressing stem cell markers, indicating that in human breast cancer TMEM doorways are not only cancer cell intravasation portals but also CSC programming sites.
癌症干细胞(CSCs)在转移过程中发挥着重要作用,但 CSCs 的动态行为和诱导机制尚不清楚。在这里,我们使用 CSC 生物传感器,通过高分辨率活体显微镜直接观察携带乳腺肿瘤的活小鼠中的 CSCs。CSCs 表现出迁移缓慢、富含侵入足的表型,这是播散性肿瘤细胞的标志。CSCs 在靠近巨噬细胞的地方富集,特别是在称为转移肿瘤微环境(TMEM)门的含有巨噬细胞的血管内渗透部位附近。CSCs 与 TMEM 门的大量富集有关,这有助于发现 CSCs 代表 >60%的循环肿瘤细胞。从机制上讲,非干细胞癌细胞在与巨噬细胞直接接触时通过 Notch-Jagged 信号诱导干细胞特性。在来自患者的乳腺癌中,TMEM 门的密度与表达干细胞标志物的癌细胞比例相关,表明在人类乳腺癌中,TMEM 门不仅是癌细胞血管内渗透的门户,也是 CSC 编程的部位。