Suppr超能文献

补体 C1q 和 C3 在肾小球中的激活可能加速糖尿病肾病的进展:来自转录组数据和肾脏组织病理学的证据。

Activation of complement C1q and C3 in glomeruli might accelerate the progression of diabetic nephropathy: Evidence from transcriptomic data and renal histopathology.

机构信息

Department of Nephrology, China-Japan Friendship Hospital, Beijing, China.

Graduate School of Peking Union Medical College, Peking Union Medical College and Chinese Academy of Medical Sciences, Beijing, China.

出版信息

J Diabetes Investig. 2022 May;13(5):839-849. doi: 10.1111/jdi.13739. Epub 2022 Jan 10.

Abstract

AIMS/INTRODUCTION: It is not unclear whether the complement system is involved in the pathogenesis of diabetic nephropathy (DN). We explored the role of the complement system in glomeruli from patients with DN using integrated transcriptomic bioinformatics analysis and renal histopathology.

MATERIALS AND METHODS

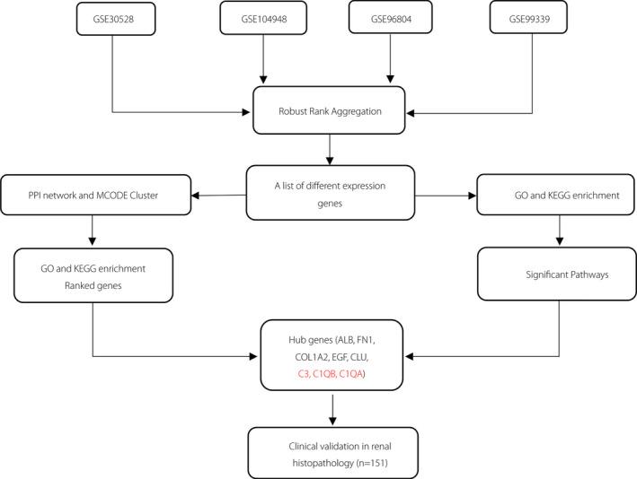
Four datasets (GSE30528, GSE104948, GSE96804 and GSE99339) from the Gene Expression Omnibus database were integrated. We used a protein-protein interaction network and the Molecular Complex Detection App to obtain hub genes. Gene ontology and the Kyoto Encyclopedia of Genes and Genomes pathway enrichment analyses were carried out to identify significant pathways. We also investigated the associations of C1q and C3 deposition on renal histopathology with clinical data, pathological parameters and renal survival in DN patients.

RESULTS

We identified 47 up- and 48 downregulated genes associated with DN. C3, C1QB and C1QA were found to be complement-related hub genes. The gene ontology and Kyoto Encyclopedia of Genes and Genomes analyses identified complement activation and humoral immune response as the significant oncology terms, with C1QB and C3 positioned at the center of the pathway. Regarding renal histopathology, patients with both C1q and C3 deposition had more severe glomerular classes. Multivariate Cox proportional hazards regression showed that the deposition of glomerular C1q and C3 was an independent risk factor for kidney failure. Patients with high C1q, C3 or C4d expression in glomeruli were more likely to progress to kidney failure, whereas glomerular mannose-binding lectin was rare.

CONCLUSIONS

Complement activation is involved in the development of DN, and activation of the classical complement pathway in glomeruli might accelerate disease progression.

摘要

目的/引言:补体系统是否参与糖尿病肾病(DN)的发病机制尚不清楚。我们通过整合转录组学生物信息学分析和肾脏组织病理学探讨了补体系统在 DN 患者肾小球中的作用。

材料和方法

从基因表达综合数据库(Gene Expression Omnibus database)中整合了 4 个数据集(GSE30528、GSE104948、GSE96804 和 GSE99339)。我们使用蛋白质-蛋白质相互作用网络和分子复合物检测应用程序获得了枢纽基因。进行基因本体论和京都基因与基因组百科全书通路富集分析以确定显著通路。我们还研究了 C1q 和 C3 在 DN 患者肾脏组织病理学上的沉积与临床数据、病理参数和肾脏生存之间的关系。

结果

我们确定了与 DN 相关的 47 个上调和 48 个下调基因。发现 C3、C1QB 和 C1QA 是与补体相关的枢纽基因。基因本体论和京都基因与基因组百科全书分析确定补体激活和体液免疫反应是重要的肿瘤学术语,C1QB 和 C3 位于通路的中心。关于肾脏组织病理学,同时有 C1q 和 C3 沉积的患者肾小球病变更严重。多变量 Cox 比例风险回归显示,肾小球 C1q 和 C3 的沉积是肾功能衰竭的独立危险因素。肾小球中 C1q、C3 或 C4d 表达较高的患者更有可能进展为肾功能衰竭,而肾小球甘露糖结合凝集素则很少见。

结论

补体激活参与了 DN 的发生发展,肾小球中经典补体途径的激活可能加速疾病进展。

https://cdn.ncbi.nlm.nih.gov/pmc/blobs/e892/9077730/7bffc072a944/JDI-13-839-g005.jpg

文献AI研究员

20分钟写一篇综述,助力文献阅读效率提升50倍。

立即体验

用中文搜PubMed

大模型驱动的PubMed中文搜索引擎

马上搜索

文档翻译

学术文献翻译模型,支持多种主流文档格式。

立即体验