• 文献检索
  • 文档翻译
  • 深度研究
  • 学术资讯
  • Suppr Zotero 插件Zotero 插件
  • 邀请有礼
  • 套餐&价格
  • 历史记录
应用&插件
Suppr Zotero 插件Zotero 插件浏览器插件Mac 客户端Windows 客户端微信小程序
定价
高级版会员购买积分包购买API积分包
服务
文献检索文档翻译深度研究API 文档MCP 服务
关于我们
关于 Suppr公司介绍联系我们用户协议隐私条款
关注我们

Suppr 超能文献

核心技术专利:CN118964589B侵权必究
粤ICP备2023148730 号-1Suppr @ 2026

文献检索

告别复杂PubMed语法,用中文像聊天一样搜索,搜遍4000万医学文献。AI智能推荐,让科研检索更轻松。

立即免费搜索

文件翻译

保留排版,准确专业,支持PDF/Word/PPT等文件格式,支持 12+语言互译。

免费翻译文档

深度研究

AI帮你快速写综述,25分钟生成高质量综述,智能提取关键信息,辅助科研写作。

立即免费体验

补体经典及替代途径激活促进糖尿病肾病进展:一项基于肾活检的肾小球蛋白质组学研究

Complement classical and alternative pathway activation contributes to diabetic kidney disease progression: a glomerular proteomics on kidney biopsies.

作者信息

Yang Yang, Zhang Ying, Li Yuan, Zhou Xinjin, Honda Kazuho, Kang Dedong, Wang Muxi, Yang Jing-Hua, Xia Zongping, Wei Yuan, Liu Lu, Hu Ruimin, Takaki Takashi, Xing Guolan

机构信息

Department of Nephrology, The First Affiliated Hospital of Zhengzhou University, No.1 East Jianshe Road, Erqi District, Zhengzhou, 450052, China.

Renal Path Diagnostics at Pathologists BioMedical Laboratories, Lewisville, TX, USA.

出版信息

Sci Rep. 2025 Jan 2;15(1):495. doi: 10.1038/s41598-024-84900-4.

DOI:10.1038/s41598-024-84900-4
PMID:39753879
原文链接:https://pmc.ncbi.nlm.nih.gov/articles/PMC11698715/
Abstract

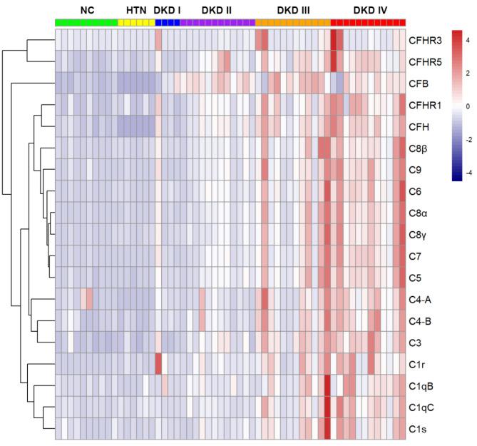
Increasing evidence points toward an essential role for complement activation in the pathogenesis of diabetic kidney disease (DKD). However, the precise molecular mechanisms remain unclear, and the pathway predominantly contributing to complement activation in DKD is of particular interest. In this study, the glomerular proteome, especially the profiles of the complement proteins, was analyzed in kidney biopsies from 40 DKD patients and 10 normal controls using laser microdissection-assisted liquid chromatography-tandem mass spectrometry (LMD-LC-MS/MS). The glomerular abundances of three proteins related to classical pathway (CP) (C1q, C1r, C1s), five proteins related to alternative pathway (AP) (CFB, CFH, CFHR1, CFHR3, CFHR5), one common protein related to CP and lectin pathway (LP) (C4), and six proteins related to terminal complement pathway (C3, C5, C6, C7, C8, C9) were significantly increased in DKD. Notably, none of the proteins unique to the lectin complement pathway, including mannose-binding lectin (MBL) and its associated proteins, were detected in DKD glomeruli. Furthermore, the glomerular complement proteins of CP and AP were positively correlated with glomerular pathological grades and proteinuria, and negatively correlated with eGFR in DKD patients. Our results highlight a critical role for complement activation of the CP and AP, rather than the LP, in DKD progression.

摘要

越来越多的证据表明补体激活在糖尿病肾病(DKD)发病机制中起关键作用。然而,确切的分子机制仍不清楚,在DKD中主要促成补体激活的途径尤其令人关注。在本研究中,使用激光显微切割辅助液相色谱 - 串联质谱法(LMD-LC-MS/MS)对40例DKD患者和10例正常对照者的肾活检组织中的肾小球蛋白质组,尤其是补体蛋白谱进行了分析。与经典途径(CP)相关的三种蛋白质(C1q、C1r、C1s)、与替代途径(AP)相关的五种蛋白质(CFB、CFH、CFHR1、CFHR3、CFHR5)、一种与CP和凝集素途径(LP)共同相关的蛋白质(C4)以及与末端补体途径相关的六种蛋白质(C3、C5、C6、C7、C8、C9)在DKD中显著增加。值得注意的是,在DKD肾小球中未检测到凝集素补体途径特有的蛋白质,包括甘露糖结合凝集素(MBL)及其相关蛋白。此外,CP和AP的肾小球补体蛋白与DKD患者的肾小球病理分级和蛋白尿呈正相关,与估算肾小球滤过率(eGFR)呈负相关。我们的结果突出了CP和AP而非LP的补体激活在DKD进展中的关键作用。

https://cdn.ncbi.nlm.nih.gov/pmc/blobs/7734/11698715/aa59f08f5537/41598_2024_84900_Fig4_HTML.jpg
https://cdn.ncbi.nlm.nih.gov/pmc/blobs/7734/11698715/642f1e6e1c18/41598_2024_84900_Fig1_HTML.jpg
https://cdn.ncbi.nlm.nih.gov/pmc/blobs/7734/11698715/c179088453f6/41598_2024_84900_Fig2_HTML.jpg
https://cdn.ncbi.nlm.nih.gov/pmc/blobs/7734/11698715/5342253960bd/41598_2024_84900_Fig3_HTML.jpg
https://cdn.ncbi.nlm.nih.gov/pmc/blobs/7734/11698715/aa59f08f5537/41598_2024_84900_Fig4_HTML.jpg
https://cdn.ncbi.nlm.nih.gov/pmc/blobs/7734/11698715/642f1e6e1c18/41598_2024_84900_Fig1_HTML.jpg
https://cdn.ncbi.nlm.nih.gov/pmc/blobs/7734/11698715/c179088453f6/41598_2024_84900_Fig2_HTML.jpg
https://cdn.ncbi.nlm.nih.gov/pmc/blobs/7734/11698715/5342253960bd/41598_2024_84900_Fig3_HTML.jpg
https://cdn.ncbi.nlm.nih.gov/pmc/blobs/7734/11698715/aa59f08f5537/41598_2024_84900_Fig4_HTML.jpg

相似文献

1
Complement classical and alternative pathway activation contributes to diabetic kidney disease progression: a glomerular proteomics on kidney biopsies.补体经典及替代途径激活促进糖尿病肾病进展:一项基于肾活检的肾小球蛋白质组学研究
Sci Rep. 2025 Jan 2;15(1):495. doi: 10.1038/s41598-024-84900-4.
2
Association of Glomerular Complement C4c Deposition With the Progression of Diabetic Kidney Disease in Patients With Type 2 Diabetes.肾小球补体 C4c 沉积与 2 型糖尿病患者糖尿病肾病进展的相关性。
Front Immunol. 2020 Sep 2;11:2073. doi: 10.3389/fimmu.2020.02073. eCollection 2020.
3
Complement Cascade Proteins Correlate with Fibrosis and Inflammation in Early-Stage Type 1 Diabetic Kidney Disease in the Ins2Akita Mouse Model.补体级联蛋白与早期 1 型糖尿病肾病模型 Ins2Akita 小鼠的纤维化和炎症相关。
Int J Mol Sci. 2024 Jan 23;25(3):1387. doi: 10.3390/ijms25031387.
4
The alternative pathway is required, but not alone sufficient, for retinal pathology in mouse laser-induced choroidal neovascularization.旁路途径对于小鼠激光诱导脉络膜新生血管性视网膜病变是必需的,但不是唯一充分的条件。
Mol Immunol. 2011 Mar;48(6-7):e1-8. doi: 10.1016/j.molimm.2010.12.016. Epub 2011 Jan 22.
5
Activation of complement C1q and C3 in glomeruli might accelerate the progression of diabetic nephropathy: Evidence from transcriptomic data and renal histopathology.补体 C1q 和 C3 在肾小球中的激活可能加速糖尿病肾病的进展:来自转录组数据和肾脏组织病理学的证据。
J Diabetes Investig. 2022 May;13(5):839-849. doi: 10.1111/jdi.13739. Epub 2022 Jan 10.
6
Urinary complement proteins and risk of end-stage renal disease: quantitative urinary proteomics in patients with type 2 diabetes and biopsy-proven diabetic nephropathy.尿补体蛋白与终末期肾病风险:2 型糖尿病患者和经活检证实的糖尿病肾病的定量尿蛋白质组学研究。
J Endocrinol Invest. 2021 Dec;44(12):2709-2723. doi: 10.1007/s40618-021-01596-3. Epub 2021 May 27.
7
Glomerular activation of the lectin pathway of complement in IgA nephropathy is associated with more severe renal disease.IgA肾病中补体凝集素途径的肾小球激活与更严重的肾脏疾病相关。
J Am Soc Nephrol. 2006 Jun;17(6):1724-34. doi: 10.1681/ASN.2005090923. Epub 2006 May 10.
8
Label-free quantitative proteomic analysis reveals strong involvement of complement alternative and terminal pathways in human glomerular sclerotic lesions.无标记定量蛋白质组学分析揭示补体替代途径和终末途径在人类肾小球硬化病变中起重要作用。
J Proteomics. 2015 Jun 18;123:89-100. doi: 10.1016/j.jprot.2015.03.024. Epub 2015 Mar 30.
9
Glomerular deposition of mannose-binding lectin (MBL) indicates a novel mechanism of complement activation in IgA nephropathy.甘露糖结合凝集素(MBL)在肾小球的沉积表明了IgA肾病中补体激活的一种新机制。
Nephrol Dial Transplant. 1998 Aug;13(8):1984-90. doi: 10.1093/ndt/13.8.1984.
10
C3 glomerulonephritis: clinicopathological findings, complement abnormalities, glomerular proteomic profile, treatment, and follow-up.C3 肾小球肾炎:临床病理表现、补体异常、肾小球蛋白质组学特征、治疗及随访。
Kidney Int. 2012 Aug;82(4):465-73. doi: 10.1038/ki.2012.212.

引用本文的文献

1
Bradykinin B1 receptor signaling triggers complement activation on endothelial cells.缓激肽B1受体信号传导触发内皮细胞上的补体激活。
Front Immunol. 2025 Feb 7;16:1527065. doi: 10.3389/fimmu.2025.1527065. eCollection 2025.

本文引用的文献

1
The role of complement in kidney disease.补体在肾脏疾病中的作用。
Nat Rev Nephrol. 2023 Dec;19(12):771-787. doi: 10.1038/s41581-023-00766-1. Epub 2023 Sep 21.
2
Deficiency of CFB attenuates renal tubulointerstitial damage by inhibiting ceramide synthesis in diabetic kidney disease.补体因子 B 缺乏通过抑制糖尿病肾病中的神经酰胺合成来减轻肾小管间质损伤。
JCI Insight. 2022 Dec 22;7(24):e156748. doi: 10.1172/jci.insight.156748.
3
Urine proteomics identifies biomarkers for diabetic kidney disease at different stages.尿液蛋白质组学可识别不同阶段糖尿病肾病的生物标志物。
Clin Proteomics. 2021 Dec 29;18(1):32. doi: 10.1186/s12014-021-09338-6.
4
Activation of complement C1q and C3 in glomeruli might accelerate the progression of diabetic nephropathy: Evidence from transcriptomic data and renal histopathology.补体 C1q 和 C3 在肾小球中的激活可能加速糖尿病肾病的进展:来自转录组数据和肾脏组织病理学的证据。
J Diabetes Investig. 2022 May;13(5):839-849. doi: 10.1111/jdi.13739. Epub 2022 Jan 10.
5
The Complement Pathway: New Insights into Immunometabolic Signaling in Diabetic Kidney Disease.补体途径:糖尿病肾病中免疫代谢信号的新见解。
Antioxid Redox Signal. 2022 Oct;37(10-12):781-801. doi: 10.1089/ars.2021.0125. Epub 2022 Feb 7.
6
Complement factor B in high glucose-induced podocyte injury and diabetic kidney disease.补体因子 B 在高糖诱导的足细胞损伤和糖尿病肾病中的作用。
JCI Insight. 2021 Oct 8;6(19):e147716. doi: 10.1172/jci.insight.147716.
7
Urinary and plasma proteomics to discover biomarkers for diagnosing between diabetic nephropathy and minimal change nephrotic syndrome or membranous nephropathy.尿液和血浆蛋白质组学用于发现诊断糖尿病肾病与微小病变肾病或膜性肾病的生物标志物。
Biochem Biophys Rep. 2021 Aug 17;27:101102. doi: 10.1016/j.bbrep.2021.101102. eCollection 2021 Sep.
8
Investigation of the Mechanism of Complement System in Diabetic Nephropathy via Bioinformatics Analysis.基于生物信息学分析探讨补体系统在糖尿病肾病中的作用机制。
J Diabetes Res. 2021 May 24;2021:5546199. doi: 10.1155/2021/5546199. eCollection 2021.
9
Urinary complement proteins and risk of end-stage renal disease: quantitative urinary proteomics in patients with type 2 diabetes and biopsy-proven diabetic nephropathy.尿补体蛋白与终末期肾病风险:2 型糖尿病患者和经活检证实的糖尿病肾病的定量尿蛋白质组学研究。
J Endocrinol Invest. 2021 Dec;44(12):2709-2723. doi: 10.1007/s40618-021-01596-3. Epub 2021 May 27.
10
Complement C5 activation promotes type 2 diabetic kidney disease via activating STAT3 pathway and disrupting the gut-kidney axis.补体 C5 激活通过激活 STAT3 通路和破坏肠-肾轴促进 2 型糖尿病肾病。
J Cell Mol Med. 2021 Jan;25(2):960-974. doi: 10.1111/jcmm.16157. Epub 2020 Dec 6.