Suppr超能文献

源自感染胞质单链RNA病毒裂谷热病毒(RVFV)的外泌体通过诱导RIG-I介导的IFN-β反应来保护受体细胞,该反应会导致自噬激活。

Exosomes originating from infection with the cytoplasmic single-stranded RNA virus Rift Valley fever virus (RVFV) protect recipient cells by inducing RIG-I mediated IFN-B response that leads to activation of autophagy.

作者信息

Alem Farhang, Olanrewaju Adeyemi A, Omole Samson, Hobbs Heather E, Ahsan Noor, Matulis Graham, Brantner Christine A, Zhou Weidong, Petricoin Emanuel F, Liotta Lance A, Caputi Massimo, Bavari Sina, Wu Yuntao, Kashanchi Fatah, Hakami Ramin M

机构信息

School of Systems Biology, George Mason University, Manassas, VA, USA.

Center for Infectious Disease Research (Formerly, National Center for Biodefense and Infectious Diseases), George Mason University, Manassas, VA, USA.

出版信息

Cell Biosci. 2021 Dec 25;11(1):220. doi: 10.1186/s13578-021-00732-z.

Abstract

BACKGROUND

Although multiple studies have demonstrated a role for exosomes during virus infections, our understanding of the mechanisms by which exosome exchange regulates immune response during viral infections and affects viral pathogenesis is still in its infancy. In particular, very little is known for cytoplasmic single-stranded RNA viruses such as SARS-CoV-2 and Rift Valley fever virus (RVFV). We have used RVFV infection as a model for cytoplasmic single-stranded RNA viruses to address this gap in knowledge. RVFV is a highly pathogenic agent that causes RVF, a zoonotic disease for which no effective therapeutic or approved human vaccine exist.

RESULTS

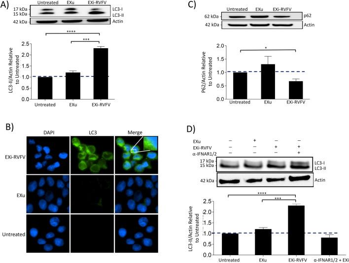
We show here that exosomes released from cells infected with RVFV (designated as EXi-RVFV) serve a protective role for the host and provide a mechanistic model for these effects. Our results show that treatment of both naïve immune cells (U937 monocytes) and naïve non-immune cells (HSAECs) with EXi-RVFV induces a strong RIG-I dependent activation of IFN-B. We also demonstrate that this strong anti-viral response leads to activation of autophagy in treated cells and correlates with resistance to subsequent viral infection. Since we have shown that viral RNA genome is associated with EXi-RVFV, RIG-I activation might be mediated by the presence of packaged viral RNA sequences.

CONCLUSIONS

Using RVFV infection as a model for cytoplasmic single-stranded RNA viruses, our results show a novel mechanism of host protection by exosomes released from infected cells (EXi) whereby the EXi activate RIG-I to induce IFN-dependent activation of autophagy in naïve recipient cells including monocytes. Because monocytes serve as reservoirs for RVFV replication, this EXi-RVFV-induced activation of autophagy in monocytes may work to slow down or halt viral dissemination in the infected organism. These findings offer novel mechanistic insights that may aid in future development of effective vaccines or therapeutics, and that may be applicable for a better molecular understanding of how exosome release regulates innate immune response to other cytoplasmic single-stranded RNA viruses.

摘要

背景

尽管多项研究已证明外泌体在病毒感染过程中发挥作用,但我们对于外泌体交换在病毒感染期间调节免疫反应以及影响病毒发病机制的理解仍处于起步阶段。特别是,对于诸如严重急性呼吸综合征冠状病毒2(SARS-CoV-2)和裂谷热病毒(RVFV)等细胞质单链RNA病毒,我们所知甚少。我们以RVFV感染作为细胞质单链RNA病毒的模型来填补这一知识空白。RVFV是一种高致病性病原体,可引发裂谷热,这是一种人畜共患病,目前尚无有效的治疗方法或获批的人类疫苗。

结果

我们在此表明,感染RVFV的细胞释放的外泌体(命名为EXi-RVFV)对宿主具有保护作用,并为这些效应提供了一个机制模型。我们的结果表明,用EXi-RVFV处理未致敏的免疫细胞(U937单核细胞)和未致敏的非免疫细胞(人肺微血管内皮细胞)均会诱导强烈的依赖于视黄酸诱导基因I(RIG-I)的干扰素β(IFN-β)激活。我们还证明,这种强烈的抗病毒反应会导致处理过的细胞中自噬的激活,并与对随后病毒感染的抗性相关。由于我们已表明病毒RNA基因组与EXi-RVFV相关联,RIG-I激活可能是由包装好的病毒RNA序列的存在介导的。

结论

以RVFV感染作为细胞质单链RNA病毒的模型,我们的结果显示了一种由感染细胞释放的外泌体(EXi)对宿主进行保护的新机制,即EXi激活RIG-I以诱导包括单核细胞在内的未致敏受体细胞中依赖于干扰素的自噬激活。由于单核细胞是RVFV复制的储存库,EXi-RVFV诱导的单核细胞自噬激活可能会减缓或阻止病毒在受感染生物体中的传播。这些发现提供了新的机制性见解,可能有助于未来有效疫苗或治疗方法的开发,并且可能适用于更好地从分子层面理解外泌体释放如何调节对其他细胞质单链RNA病毒的先天性免疫反应。

https://cdn.ncbi.nlm.nih.gov/pmc/blobs/c588/8710245/c2c0dac7506b/13578_2021_732_Fig1_HTML.jpg

文献检索

告别复杂PubMed语法,用中文像聊天一样搜索,搜遍4000万医学文献。AI智能推荐,让科研检索更轻松。

立即免费搜索

文件翻译

保留排版,准确专业,支持PDF/Word/PPT等文件格式,支持 12+语言互译。

免费翻译文档

深度研究

AI帮你快速写综述,25分钟生成高质量综述,智能提取关键信息,辅助科研写作。

立即免费体验