Suppr超能文献

外泌体成分4通过Wnt信号通路促进上皮性卵巢癌细胞的增殖、迁移和侵袭。

Exosome Component 4 Promotes Epithelial Ovarian Cancer Cell Proliferation, Migration, and Invasion the Wnt Pathway.

作者信息

Xiong Chang, Sun Zhongfeng, Yu Jinjin, Lin Yaying

机构信息

Department of Obstetrics and Gynecology, Affiliated Hospital of Jiangnan University, Wuxi, China.

Wuxi Medical College, Jiangnan University, Wuxi, China.

出版信息

Front Oncol. 2021 Dec 8;11:797968. doi: 10.3389/fonc.2021.797968. eCollection 2021.

Abstract

BACKGROUND

Of gynecologic malignancies, ovarian cancer is the leading cause of death, mainly due to the lack of sensitive tumor markers, which means it almost always presents at an advanced stage. Exosome Component 4 (EXOSC4) is involved in RNA degradation, but its role in epithelial ovarian cancer (EOC) is unclear.

METHODS

The expression levels of EXOSC4 in EOC and normal ovarian tissue specimens were determined by immunohistochemical staining. The overall survival (OS) and progression-free survival (PFS) of patients with EOC were evaluated after patients were classified into high and low EXOSC4 expression groups, and the Cox regression model was established to identify independent predictors of patient prognosis. The effects of EXOSC4 on proliferation, colony formation, migration, and invasion were examined in the SKOV-3 and HO8910 cell lines by lentivirus-mediated shRNA knockdown. Flow cytometry was used to detect cell cycle changes. The mRNA levels of cyclin D1, CDK4, and c-myc were detected by RT-PCR. The protein expression levels of β-catenin, cyclin D1, CDK4, c-myc, vimentin, N-cadherin, and E-cadherin were assessed by western blot. Wnt/β-catenin activation was measured by TCF/LEF reporter assay.

RESULTS

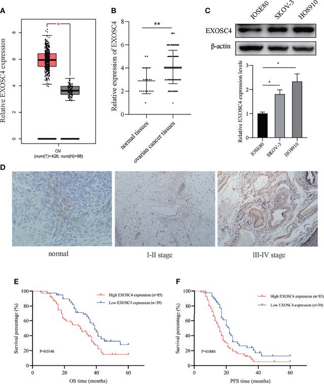
EXOSC4 was significantly elevated in EOC tissues and cell lines. High EXOSC4 expression was correlated with the International Federation of Gynecology and Obstetrics (FIGO) stage and pathological grade, and identified as an independent predictor of shorter OS and PFS. EXOSC4 knockdown suppressed proliferation, migration, and invasion in EOC cell lines. Cells were arrested at G0/G1 phase after EXOSC4 knockdown. The mRNA levels of cyclin D1, CDK4, and c-myc were decreased. β-catenin, cyclin D1, CDK4, c-myc, vimentin, and N-cadherin protein expression levels were reduced, while those of E-cadherin was increased. Wnt/β-catenin activity was suppressed after the EXOSC4 knockdown.

CONCLUSIONS

EXOSC4 is involved in EOC. Knockdown of EXOSC4 can inhibit the proliferation, migration, and invasion ability of EOC by suppressing the Wnt pathway. EXOSC4 is expected to be a novel biomarker and molecular target in EOC.

摘要

背景

在妇科恶性肿瘤中,卵巢癌是主要的死亡原因,主要是由于缺乏敏感的肿瘤标志物,这意味着它几乎总是在晚期出现。外泌体成分4(EXOSC4)参与RNA降解,但其在上皮性卵巢癌(EOC)中的作用尚不清楚。

方法

通过免疫组织化学染色测定EXOSC4在EOC和正常卵巢组织标本中的表达水平。将EOC患者分为EXOSC4高表达组和低表达组后,评估患者的总生存期(OS)和无进展生存期(PFS),并建立Cox回归模型以确定患者预后的独立预测因素。通过慢病毒介导的shRNA敲低在SKOV-3和HO8910细胞系中检测EXOSC4对增殖、集落形成、迁移和侵袭的影响。使用流式细胞术检测细胞周期变化。通过RT-PCR检测细胞周期蛋白D1、细胞周期蛋白依赖性激酶4(CDK4)和c-myc的mRNA水平。通过蛋白质免疫印迹法评估β-连环蛋白、细胞周期蛋白D1、CDK4、c-myc、波形蛋白、N-钙黏蛋白和E-钙黏蛋白的蛋白质表达水平。通过TCF/LEF报告基因测定法检测Wnt/β-连环蛋白的激活情况。

结果

EXOSC4在EOC组织和细胞系中显著升高。EXOSC4高表达与国际妇产科联盟(FIGO)分期和病理分级相关,并被确定为较短OS和PFS的独立预测因素。EXOSC4敲低抑制了EOC细胞系的增殖、迁移和侵袭。EXOSC4敲低后细胞停滞在G0/G1期。细胞周期蛋白D1、CDK4和c-myc的mRNA水平降低。β-连环蛋白、细胞周期蛋白D1、CDK4、c-myc、波形蛋白和N-钙黏蛋白的蛋白质表达水平降低,而E-钙黏蛋白的表达水平升高。EXOSC4敲低后Wnt/β-连环蛋白活性受到抑制。

结论

EXOSC4参与EOC。敲低EXOSC4可通过抑制Wnt通路抑制EOC的增殖、迁移和侵袭能力。EXOSC4有望成为EOC的新型生物标志物和分子靶点。

https://cdn.ncbi.nlm.nih.gov/pmc/blobs/3c71/8692763/9dd001a7ffb0/fonc-11-797968-g001.jpg

文献AI研究员

20分钟写一篇综述,助力文献阅读效率提升50倍。

立即体验

用中文搜PubMed

大模型驱动的PubMed中文搜索引擎

马上搜索

文档翻译

学术文献翻译模型,支持多种主流文档格式。

立即体验