Suppr超能文献

人类视网膜色素上皮细胞的单细胞转录组图谱

A Single-Cell Transcriptome Atlas of the Human Retinal Pigment Epithelium.

作者信息

Xu Zongren, Liao Xingyun, Li Na, Zhou Hongxiu, Li Hong, Zhang Qi, Hu Ke, Yang Peizeng, Hou Shengping

机构信息

The First Affiliated Hospital of Chongqing Medical University, Chongqing, China.

Chongqing Key Laboratory of Ophthalmology, Chongqing, China.

出版信息

Front Cell Dev Biol. 2021 Dec 17;9:802457. doi: 10.3389/fcell.2021.802457. eCollection 2021.

Abstract

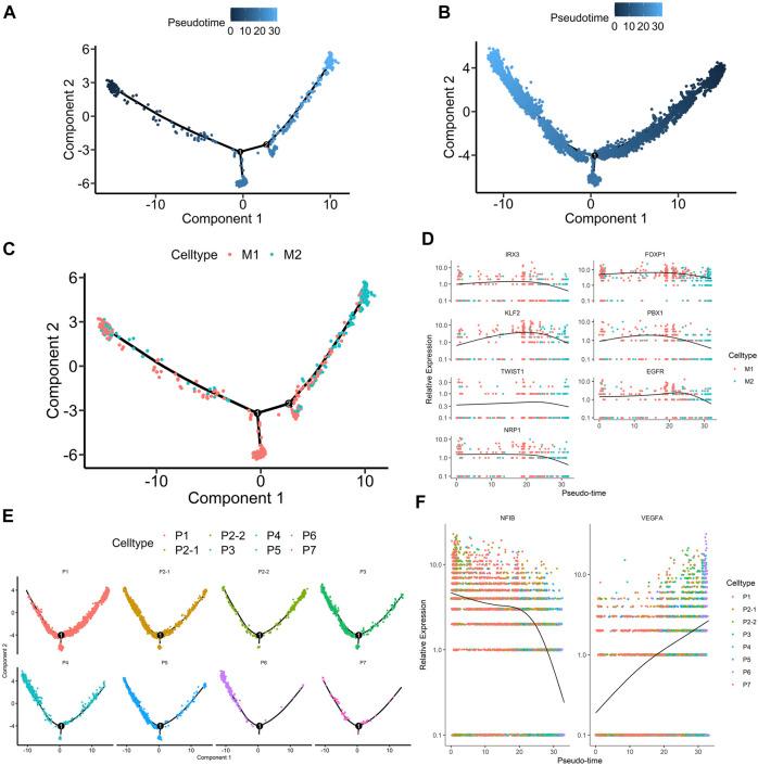
Human retinal pigment epithelium cells are arranged in a monolayer that plays an important supporting role in the retina. Although the heterogeneity of specific retinal cells has been well studied, the diversity of hRPE cells has not been reported. Here, we performed a single-cell RNA sequencing on 9,302 hRPE cells from three donors and profiled a transcriptome atlas. Our results identified two subpopulations that exhibit substantial differences in gene expression patterns and functions. One of the clusters specifically expressed , a macular retinal pigment epithelium marker. The other cluster highly expressed , a peripheral RPE marker. Our results also showed that the genes associated with oxidative stress and endoplasmic reticulum stress were more enriched in the macular RPE. The genes related to light perception, oxidative stress and lipid metabolism were more enriched in the peripheral RPE. Additionally, we provided a map of disease-related genes in the hRPE and highlighted the importance of the macular RPE and peripheral RPE clusters P4 and P6 as potential therapeutic targets for retinal diseases. Our study provides a transcriptional landscape for the human retinal pigment epithelium that is critical to understanding retinal biology and disease.

摘要

人视网膜色素上皮细胞排列成单层,在视网膜中起重要的支持作用。尽管特定视网膜细胞的异质性已得到充分研究,但人视网膜色素上皮(hRPE)细胞的多样性尚未见报道。在此,我们对来自三名供体的9302个hRPE细胞进行了单细胞RNA测序,并构建了一个转录组图谱。我们的结果鉴定出两个亚群,它们在基因表达模式和功能上表现出显著差异。其中一个簇特异性表达黄斑视网膜色素上皮标志物。另一个簇高表达周边视网膜色素上皮标志物。我们的结果还表明,与氧化应激和内质网应激相关的基因在黄斑视网膜色素上皮中更为富集。与光感知、氧化应激和脂质代谢相关的基因在周边视网膜色素上皮中更为富集。此外,我们提供了hRPE中疾病相关基因的图谱,并强调了黄斑视网膜色素上皮以及周边视网膜色素上皮簇P4和P6作为视网膜疾病潜在治疗靶点的重要性。我们的研究为人视网膜色素上皮提供了一个转录图谱,这对于理解视网膜生物学和疾病至关重要。

https://cdn.ncbi.nlm.nih.gov/pmc/blobs/83b3/8718768/98b0fbeecff3/fcell-09-802457-g001.jpg

文献检索

告别复杂PubMed语法,用中文像聊天一样搜索,搜遍4000万医学文献。AI智能推荐,让科研检索更轻松。

立即免费搜索

文件翻译

保留排版,准确专业,支持PDF/Word/PPT等文件格式,支持 12+语言互译。

免费翻译文档

深度研究

AI帮你快速写综述,25分钟生成高质量综述,智能提取关键信息,辅助科研写作。

立即免费体验