Suppr超能文献

药剂师-医生联合干预以减少疫苗犹豫和抵触:一项随机对照试验。

Pharmacists-physicians collaborative intervention to reduce vaccine hesitancy and resistance: A randomized controlled trial.

作者信息

Abdel-Qader Derar H, Hayajneh Wail, Albassam Abdullah, Obeidat Nathir M, Belbeisi Adel M, Al Mazrouei Nadia, Al-Shaikh Ala'a F, Nusair Khaldoon E, Al Meslamani Ahmad Z, El-Shara Asma A, El Sharu Husam, Mohammed Ebaed Samah Bahy, Mohamed Ibrahim Osama

机构信息

Faculty of Pharmacy & Medical Sciences, University of Petra, Amman, Jordan.

School of Medicine, Saint Louis University, USA.

出版信息

Vaccine X. 2022 Apr;10:100135. doi: 10.1016/j.jvacx.2021.100135. Epub 2021 Dec 28.

Abstract

PURPOSE

Given their negative influence on community health, vaccine hesitancy and resistance are emerging challenges that require healthcare intervention. Therefore, this study aimed to assess the impact of physician-pharmacist collaborative health coaching on rates of hesitancy and resistance for a COVID-19 vaccine.

METHODS

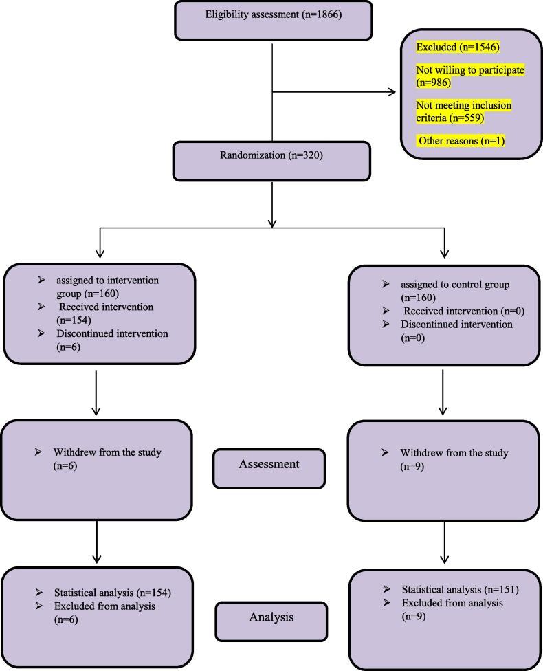
After an initial assessment of rates of hesitancy and resistance for a COVID-19 vaccine was conducted, hesitant and resistant participants were approached, recruited, and randomized into an active and control group. Pharmacists-physicians collaborative coaching intervention was delivered to active group subjects over two months through Facebook live sessions. The outcome measures were assessed in both groups before coaching, directly after coaching, and a month after coaching.

RESULTS

The proportions of hesitancy and resistance for a COVID-19 vaccine among subjects in the active group were significantly reduced from 64.3% and 35.7% before coaching to 20.1% and 7.8% directly after coaching, respectively. These proportions were further reduced to 11.1% and 3.3% a month after coaching, respectively. Furthermore, the mean scores for knowledge on, and attitude towards COVID-19 vaccine were significantly increased from 4.6 ± 1.8 and 4.1 ± 1.7 before coaching to 7.5 ± 3.1 and 8.9 ± 3.8 directly after coaching, respectively. However, the change in mean score of beliefs about COVID-19 vaccines among active group subjects was not significant.

CONCLUSION

High rates of hesitancy and resistance for a COVID-19 vaccine were found in Jordan. These rates can be significantly reduced through online pharmacists-physicians collaborative coaching, which can also improve knowledge of and attitude towards COVID-19 vaccines.

摘要

目的

鉴于疫苗犹豫和抵制对社区健康产生负面影响,这已成为需要医疗干预的新挑战。因此,本研究旨在评估医生 - 药剂师协作式健康指导对新冠疫苗犹豫和抵制率的影响。

方法

在对新冠疫苗犹豫和抵制率进行初步评估后,接触、招募了持犹豫和抵制态度的参与者,并将他们随机分为干预组和对照组。在两个月的时间里,通过脸书直播课程对干预组受试者实施药剂师 - 医生协作指导干预。在指导前、指导刚结束后以及指导后一个月对两组的结果指标进行评估。

结果

干预组受试者中对新冠疫苗犹豫和抵制的比例从指导前的64.3%和35.7%分别显著降至指导刚结束后的20.1%和7.8%。这些比例在指导后一个月进一步降至11.1%和3.3%。此外,对新冠疫苗的知识和态度的平均得分从指导前的4.6±1.8和4.1±1.7分别显著提高到指导刚结束后的7.5±3.1和8.9±3.8。然而,干预组受试者对新冠疫苗信念的平均得分变化不显著。

结论

约旦发现对新冠疫苗的犹豫和抵制率很高。通过在线药剂师 - 医生协作指导可显著降低这些比率,还能提高对新冠疫苗的知识和态度。

https://cdn.ncbi.nlm.nih.gov/pmc/blobs/1585/8732781/8a4483c18073/gr1.jpg

文献检索

告别复杂PubMed语法,用中文像聊天一样搜索,搜遍4000万医学文献。AI智能推荐,让科研检索更轻松。

立即免费搜索

文件翻译

保留排版,准确专业,支持PDF/Word/PPT等文件格式,支持 12+语言互译。

免费翻译文档

深度研究

AI帮你快速写综述,25分钟生成高质量综述,智能提取关键信息,辅助科研写作。

立即免费体验