Suppr超能文献

通过减轻敲除小鼠泪腺中的内质网应激炎症,泪腺内环境稳定由该通路维持。

Lacrimal gland homeostasis is maintained by the pathway by attenuating endoplasmic reticulum stress inflammation in the lacrimal gland of knockout mice.

作者信息

Hu Shaohua, Di Guohu, Cao Xin, Liu Yaning, Wang Yihui, Zhao Hui, Wang Dianqiang, Chen Peng

机构信息

Department of Human Anatomy, Histology and Embryology, School of Basic Medicine, Qingdao University, Qingdao, Shandong Province, China.

Institute of Stem Cell Regeneration Medicine, School of Basic Medicine, Qingdao University, Qingdao, China.

出版信息

Mol Vis. 2021 Dec 7;27:679-690. eCollection 2021.

Abstract

PURPOSE

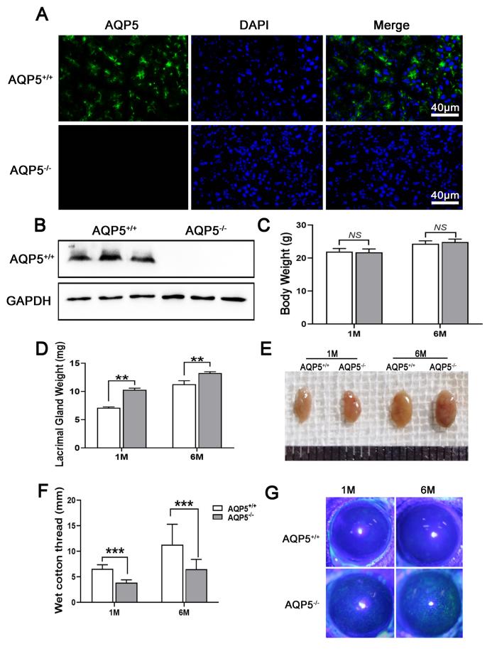
AQP5 mice spontaneously exhibit dry eye symptoms. The purpose of this study was to assess the endoplasmic reticulum (ER) stress-mediated inflammation generated by a deficiency of aquaporin 5 (AQP5) in the lacrimal gland.

METHODS

Hematoxylin and eosin (H&E) staining, Oil Red O staining, and transmission electron microscopy (TEM) analysis were performed to identify structural changes in lacrimal gland epithelial cells because of AQP5 deficiency. Corneal epithelial defects were assessed with sodium fluorescein staining. The expression profiles of mRNA and proteins were determined by quantitative real-time reverse transcription PCR (qRT-PCR) and western blot. Mice in the quercetin group were injected intraperitoneally with 40 mg/kg of quercetin, and the control group was injected with an equal volume of dimethyl sulfoxide (DMSO) for 4 weeks.

RESULTS

Aqueous tear secretion fell at about 50% in 1- and 6-month-old AQP5 mice compared with that of AQP5 mice. TEM showed that the ER structure was damaged. ER stress was significantly increased in the lacrimal gland of AQP5 mice. Lipid droplets accumulated in the matrix and acinar cells, and changes occurred in the lipid metabolism and gene expression levels for , , and in the AQP5 mice. Immune cell infiltration and increases in the gene expression levels of the chemokines , , and were found in the lacrimal gland of AQP5 mice. Quercetin partially reversed ER stress levels, inflammation, and lipid accumulation, and it inhibited tear secretion.

CONCLUSIONS

The study data indicated that a deficiency of AQP5 induced pathophysiological changes and functional decompensation of the lacrimal gland. Quercetin may improve the inflammation in the lacrimal glands of AQP5 mice by regulating the ER stress levels.

摘要

目的

水通道蛋白5(AQP5)基因敲除小鼠会自发出现干眼症状。本研究旨在评估泪腺中因水通道蛋白5(AQP5)缺乏而产生的内质网(ER)应激介导的炎症反应。

方法

采用苏木精-伊红(H&E)染色、油红O染色及透射电子显微镜(TEM)分析,以确定因AQP5缺乏导致的泪腺上皮细胞结构变化。用荧光素钠染色评估角膜上皮缺损情况。通过定量实时逆转录PCR(qRT-PCR)和蛋白质印迹法测定mRNA和蛋白质的表达谱。槲皮素组小鼠腹腔注射40mg/kg槲皮素,对照组注射等体积的二甲基亚砜(DMSO),持续4周。

结果

与野生型小鼠相比,1月龄和6月龄AQP5基因敲除小鼠的泪液分泌量下降了约50%。TEM显示内质网结构受损。AQP5基因敲除小鼠泪腺中的内质网应激显著增加。脂质小滴在基质和腺泡细胞中积聚,AQP5基因敲除小鼠的脂质代谢及相关基因、、的表达水平发生变化。在AQP5基因敲除小鼠的泪腺中发现免疫细胞浸润以及趋化因子、、基因表达水平升高。槲皮素部分逆转了内质网应激水平、炎症反应和脂质蓄积,并抑制了泪液分泌。

结论

研究数据表明,AQP5缺乏会诱导泪腺发生病理生理变化和功能代偿失调。槲皮素可能通过调节内质网应激水平改善AQP5基因敲除小鼠泪腺的炎症反应。

https://cdn.ncbi.nlm.nih.gov/pmc/blobs/1d8d/8684812/a3960af60646/mv-v27-679-f1.jpg

文献AI研究员

20分钟写一篇综述,助力文献阅读效率提升50倍。

立即体验

用中文搜PubMed

大模型驱动的PubMed中文搜索引擎

马上搜索

文档翻译

学术文献翻译模型,支持多种主流文档格式。

立即体验