Ramachandran Karthik, Maity Soumya, Muthukumar Alagar R, Kandala Soundarya, Tomar Dhanendra, Abd El-Aziz Tarek Mohamed, Allen Cristel, Sun Yuyang, Venkatesan Manigandan, Madaris Travis R, Chiem Kevin, Truitt Rachel, Vishnu Neelanjan, Aune Gregory, Anderson Allen, Martinez-Sobrido Luis, Yang Wenli, Stockand James D, Singh Brij B, Srikantan Subramanya, Reeves W Brian, Madesh Muniswamy
Department of Medicine, Center for Precision Medicine, Cardiology, Infectious Disease Divisions, University of Texas Health San Antonio, San Antonio, TX 78229, USA.
Department of Pathology, UT Southwestern Medical Center, Dallas, TX 75390, USA.
iScience. 2022 Jan 1;25(1):103722. doi: 10.1016/j.isci.2021.103722. eCollection 2022 Jan 21.
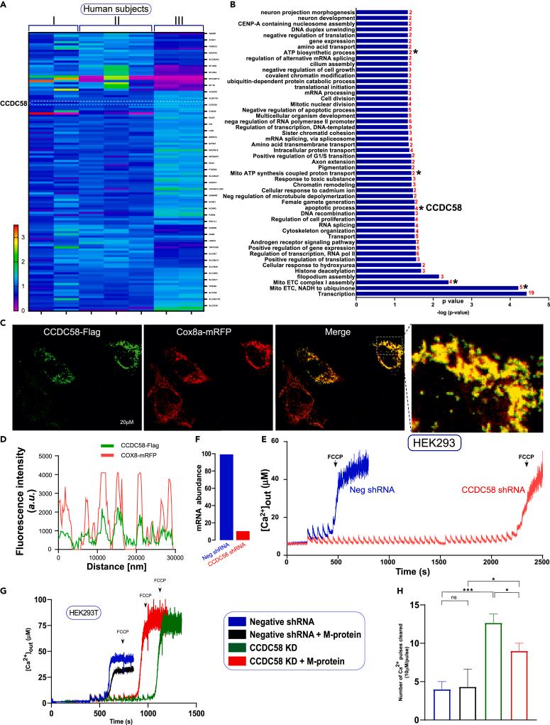
SARS-CoV-2 is a newly identified coronavirus that causes the respiratory disease called coronavirus disease 2019 (COVID-19). With an urgent need for therapeutics, we lack a full understanding of the molecular basis of SARS-CoV-2-induced cellular damage and disease progression. Here, we conducted transcriptomic analysis of human PBMCs, identified significant changes in mitochondrial, ion channel, and protein quality-control gene products. SARS-CoV-2 proteins selectively target cellular organelle compartments, including the endoplasmic reticulum and mitochondria. M-protein, NSP6, ORF3A, ORF9C, and ORF10 bind to mitochondrial PTP complex components cyclophilin D, SPG-7, ANT, ATP synthase, and a previously undescribed CCDC58 (coiled-coil domain containing protein 58). Knockdown of CCDC58 or mPTP blocker cyclosporin A pretreatment enhances mitochondrial Ca retention capacity and bioenergetics. SARS-CoV-2 infection exacerbates cardiomyocyte autophagy and promotes cell death that was suppressed by cyclosporin A treatment. Our findings reveal that SARS-CoV-2 viral proteins suppress cardiomyocyte mitochondrial function that disrupts cardiomyocyte Ca cycling and cell viability.
严重急性呼吸综合征冠状病毒2(SARS-CoV-2)是一种新发现的冠状病毒,可引发名为2019冠状病毒病(COVID-19)的呼吸道疾病。由于迫切需要治疗方法,我们对SARS-CoV-2诱导细胞损伤和疾病进展的分子基础仍缺乏全面了解。在此,我们对人类外周血单核细胞进行了转录组分析,确定了线粒体、离子通道和蛋白质质量控制基因产物的显著变化。SARS-CoV-2蛋白选择性地靶向细胞细胞器区室,包括内质网和线粒体。M蛋白、NSP6、ORF3A、ORF9C和ORF10与线粒体通透性转换孔(mPTP)复合物成分亲环蛋白D、SPG-7、腺嘌呤核苷酸转位酶(ANT)、ATP合酶以及一种此前未描述的含卷曲螺旋结构域蛋白58(CCDC58)结合。敲低CCDC58或用mPTP阻滞剂环孢素A预处理可增强线粒体钙保留能力和生物能量学。SARS-CoV-2感染会加剧心肌细胞自噬并促进细胞死亡,而环孢素A治疗可抑制这种情况。我们的研究结果表明,SARS-CoV-2病毒蛋白会抑制心肌细胞线粒体功能,从而破坏心肌细胞钙循环和细胞活力。