• 文献检索
  • 文档翻译
  • 深度研究
  • 学术资讯
  • Suppr Zotero 插件Zotero 插件
  • 邀请有礼
  • 套餐&价格
  • 历史记录
应用&插件
Suppr Zotero 插件Zotero 插件浏览器插件Mac 客户端Windows 客户端微信小程序
定价
高级版会员购买积分包购买API积分包
服务
文献检索文档翻译深度研究API 文档MCP 服务
关于我们
关于 Suppr公司介绍联系我们用户协议隐私条款
关注我们

Suppr 超能文献

核心技术专利:CN118964589B侵权必究
粤ICP备2023148730 号-1Suppr @ 2026

文献检索

告别复杂PubMed语法,用中文像聊天一样搜索,搜遍4000万医学文献。AI智能推荐,让科研检索更轻松。

立即免费搜索

文件翻译

保留排版,准确专业,支持PDF/Word/PPT等文件格式,支持 12+语言互译。

免费翻译文档

深度研究

AI帮你快速写综述,25分钟生成高质量综述,智能提取关键信息,辅助科研写作。

立即免费体验

真性红细胞增多症患者终末红细胞生成过程中细胞器分拣紊乱导致红细胞内钙稳态改变。

Altered Ca Homeostasis in Red Blood Cells of Polycythemia Vera Patients Following Disturbed Organelle Sorting during Terminal Erythropoiesis.

机构信息

BIGR, UMR_S1134, Inserm, Université de Paris, F-75015 Paris, France.

Institut National de la Transfusion Sanguine, F-75015 Paris, France.

出版信息

Cells. 2021 Dec 24;11(1):49. doi: 10.3390/cells11010049.

DOI:10.3390/cells11010049
PMID:35011611
原文链接:https://pmc.ncbi.nlm.nih.gov/articles/PMC8750512/
Abstract

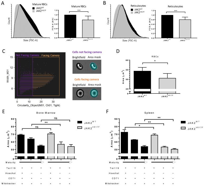
Over 95% of Polycythemia Vera (PV) patients carry the V617F mutation in the tyrosine kinase Janus kinase 2 (JAK2), resulting in uncontrolled erythroid proliferation and a high risk of thrombosis. Using mass spectrometry, we analyzed the RBC membrane proteome and showed elevated levels of multiple Ca binding proteins as well as endoplasmic-reticulum-residing proteins in PV RBC membranes compared with RBC membranes from healthy individuals. In this study, we investigated the impact of JAK2 on (1) calcium homeostasis and RBC ion channel activity and (2) protein expression and sorting during terminal erythroid differentiation. Our data from automated patch-clamp show modified calcium homeostasis in PV RBCs and cell lines expressing JAK2, with a functional impact on the activity of the Gárdos channel that could contribute to cellular dehydration. We show that JAK2 could play a role in organelle retention during the enucleation step of erythroid differentiation, resulting in modified whole cell proteome in reticulocytes and RBCs in PV patients. Given the central role that calcium plays in the regulation of signaling pathways, our study opens new perspectives to exploring the relationship between JAK2, calcium homeostasis, and cellular abnormalities in myeloproliferative neoplasms, including cellular interactions in the bloodstream in relation to thrombotic events.

摘要

超过 95%的真性红细胞增多症 (PV) 患者存在酪氨酸激酶 Janus 激酶 2 (JAK2) 的 V617F 突变,导致不受控制的红细胞增殖和高血栓风险。我们使用质谱分析法分析了 RBC 膜蛋白质组,结果显示与健康个体的 RBC 膜相比,PV RBC 膜中存在多种 Ca 结合蛋白和内质网驻留蛋白的水平升高。在这项研究中,我们研究了 JAK2 对 (1) 钙稳态和 RBC 离子通道活性以及 (2) 终末红细胞分化过程中的蛋白质表达和分拣的影响。我们的自动化膜片钳数据显示,PV RBC 和表达 JAK2 的细胞系中钙稳态发生改变,对 Gárdos 通道的活性有功能影响,这可能导致细胞脱水。我们表明 JAK2 在红细胞分化的去核步骤中可能在细胞器保留中发挥作用,导致 PV 患者的网织红细胞和 RBC 中整个细胞蛋白质组发生改变。鉴于钙在调节信号通路方面的核心作用,我们的研究为探索 JAK2、钙稳态和骨髓增殖性肿瘤中的细胞异常之间的关系开辟了新的视角,包括与血栓事件相关的血液中细胞间相互作用。

https://cdn.ncbi.nlm.nih.gov/pmc/blobs/bcb4/8750512/2f0ebe424f20/cells-11-00049-g007.jpg
https://cdn.ncbi.nlm.nih.gov/pmc/blobs/bcb4/8750512/59d8b7a5074a/cells-11-00049-g001.jpg
https://cdn.ncbi.nlm.nih.gov/pmc/blobs/bcb4/8750512/977a159af8b2/cells-11-00049-g002.jpg
https://cdn.ncbi.nlm.nih.gov/pmc/blobs/bcb4/8750512/797e728a5239/cells-11-00049-g003.jpg
https://cdn.ncbi.nlm.nih.gov/pmc/blobs/bcb4/8750512/b94b9e46ebee/cells-11-00049-g004.jpg
https://cdn.ncbi.nlm.nih.gov/pmc/blobs/bcb4/8750512/1fb7a2ccf4da/cells-11-00049-g005.jpg
https://cdn.ncbi.nlm.nih.gov/pmc/blobs/bcb4/8750512/8d8c9e498d20/cells-11-00049-g006.jpg
https://cdn.ncbi.nlm.nih.gov/pmc/blobs/bcb4/8750512/2f0ebe424f20/cells-11-00049-g007.jpg
https://cdn.ncbi.nlm.nih.gov/pmc/blobs/bcb4/8750512/59d8b7a5074a/cells-11-00049-g001.jpg
https://cdn.ncbi.nlm.nih.gov/pmc/blobs/bcb4/8750512/977a159af8b2/cells-11-00049-g002.jpg
https://cdn.ncbi.nlm.nih.gov/pmc/blobs/bcb4/8750512/797e728a5239/cells-11-00049-g003.jpg
https://cdn.ncbi.nlm.nih.gov/pmc/blobs/bcb4/8750512/b94b9e46ebee/cells-11-00049-g004.jpg
https://cdn.ncbi.nlm.nih.gov/pmc/blobs/bcb4/8750512/1fb7a2ccf4da/cells-11-00049-g005.jpg
https://cdn.ncbi.nlm.nih.gov/pmc/blobs/bcb4/8750512/8d8c9e498d20/cells-11-00049-g006.jpg
https://cdn.ncbi.nlm.nih.gov/pmc/blobs/bcb4/8750512/2f0ebe424f20/cells-11-00049-g007.jpg

相似文献

1
Altered Ca Homeostasis in Red Blood Cells of Polycythemia Vera Patients Following Disturbed Organelle Sorting during Terminal Erythropoiesis.真性红细胞增多症患者终末红细胞生成过程中细胞器分拣紊乱导致红细胞内钙稳态改变。
Cells. 2021 Dec 24;11(1):49. doi: 10.3390/cells11010049.
2
The role of JAK2 V617F mutation, spontaneous erythropoiesis and megakaryocytopoiesis, hypersensitive platelets, activated leukocytes, and endothelial cells in the etiology of thrombotic manifestations in polycythemia vera and essential thrombocythemia.JAK2 V617F突变、自发性红细胞生成和巨核细胞生成、高敏血小板、活化白细胞以及内皮细胞在真性红细胞增多症和原发性血小板增多症血栓形成表现病因中的作用。
Semin Thromb Hemost. 2006 Jun;32(4 Pt 2):381-98. doi: 10.1055/s-2006-942759.
3
Molecular pathogenesis and therapy of polycythemia induced in mice by JAK2 V617F.JAK2 V617F 诱导小鼠发生红细胞增多症的分子发病机制与治疗
PLoS One. 2006 Dec 20;1(1):e18. doi: 10.1371/journal.pone.0000018.
4
Loss of Stat1 decreases megakaryopoiesis and favors erythropoiesis in a JAK2-V617F-driven mouse model of MPNs.Stat1 缺失会减少巨核细胞生成,并有利于 JAK2-V617F 驱动的骨髓增殖性肿瘤小鼠模型中的红细胞生成。
Blood. 2014 Jun 19;123(25):3943-50. doi: 10.1182/blood-2013-07-514208. Epub 2014 May 12.
5
Polycythemia vera erythroid precursors exhibit increased proliferation and apoptosis resistance associated with abnormal RAS and PI3K pathway activation.真性红细胞增多症红系前体细胞表现出增殖增加和抗凋亡,与异常 RAS 和 PI3K 通路激活有关。
Exp Hematol. 2009 Dec;37(12):1411-22. doi: 10.1016/j.exphem.2009.09.009. Epub 2009 Oct 6.
6
HLA-G turns off erythropoietin receptor signaling through JAK2 and JAK2 V617F dephosphorylation: clinical relevance in polycythemia vera.HLA-G通过JAK2和JAK2 V617F去磷酸化关闭促红细胞生成素受体信号传导:真性红细胞增多症的临床相关性
Leukemia. 2008 Mar;22(3):578-84. doi: 10.1038/sj.leu.2405050. Epub 2007 Dec 6.
7
Anti-inflammatory cytokines hepatocyte growth factor and interleukin-11 are over-expressed in Polycythemia vera and contribute to the growth of clonal erythroblasts independently of JAK2V617F.促炎细胞因子肝细胞生长因子和白细胞介素-11 在真性红细胞增多症中过度表达,并独立于 JAK2V617F 促进克隆性红细胞的生长。
Oncogene. 2011 Feb 24;30(8):990-1001. doi: 10.1038/onc.2010.479. Epub 2010 Nov 1.
8
Increased death receptor resistance and FLIPshort expression in polycythemia vera erythroid precursor cells.真性红细胞增多症红系前体细胞中死亡受体抗性增加及FLIPshort表达上调。
Blood. 2006 May 1;107(9):3495-502. doi: 10.1182/blood-2005-07-3037. Epub 2005 Dec 29.
9
The Calreticulin control of human stress erythropoiesis is impaired by JAK2V617F in polycythemia vera.真性红细胞增多症中JAK2V617F会损害钙网蛋白对人类应激性红细胞生成的调控。
Exp Hematol. 2017 Jun;50:53-76. doi: 10.1016/j.exphem.2017.02.001. Epub 2017 Feb 21.
10
JAK2 V617F stimulates proliferation of erythropoietin-dependent erythroid progenitors and delays their differentiation by activating Stat1 and other nonerythroid signaling pathways.JAK2 V617F通过激活Stat1和其他非红系信号通路,刺激促红细胞生成素依赖的红系祖细胞增殖并延缓其分化。
Exp Hematol. 2016 Nov;44(11):1044-1058.e5. doi: 10.1016/j.exphem.2016.07.010. Epub 2016 Jul 26.

引用本文的文献

1
Molecular characterization underlying IFN-α2 treatment in polycythemia vera: a transcriptomic overview.真性红细胞增多症中IFN-α2治疗的分子特征:转录组概述
Mol Cell Biochem. 2025 Mar 3. doi: 10.1007/s11010-025-05238-7.
2
A novel isoform of Tensin1 promotes actin filament assembly for efficient erythroblast enucleation.张力蛋白1的一种新型同工型促进肌动蛋白丝组装以实现高效的成红细胞去核。
bioRxiv. 2024 Dec 17:2024.12.13.628322. doi: 10.1101/2024.12.13.628322.
3
Activating mutations in JAK2 and CALR differentially affect intracellular calcium flux in store operated calcium entry.

本文引用的文献

1
The Chloride Conductance Inhibitor NS3623 Enhances the Activity of a Non-selective Cation Channel in Hyperpolarizing Conditions.氯化物电导抑制剂NS3623在超极化条件下增强非选择性阳离子通道的活性。
Front Physiol. 2021 Oct 11;12:743094. doi: 10.3389/fphys.2021.743094. eCollection 2021.
2
The TRPV2 channel mediates Ca2+ influx and the Δ9-THC-dependent decrease in osmotic fragility in red blood cells.TRPV2通道介导红细胞中钙离子内流以及Δ9-四氢大麻酚依赖性的渗透脆性降低。
Haematologica. 2021 Aug 1;106(8):2246-2250. doi: 10.3324/haematol.2020.274951.
3
Gardos channelopathy: functional analysis of a novel KCNN4 variant.
JAK2 和 CALR 的激活突变对钙库操纵性钙内流中的细胞内钙流有不同影响。
Cell Commun Signal. 2024 Mar 21;22(1):186. doi: 10.1186/s12964-024-01530-z.
4
Red Blood Cell Contribution to Thrombosis in Polycythemia Vera and Essential Thrombocythemia.红细胞对真性红细胞增多症和原发性血小板增多症血栓形成的贡献。
Int J Mol Sci. 2024 Jan 24;25(3):1417. doi: 10.3390/ijms25031417.
5
Red blood cell proteomics reveal remnant protein biosynthesis and folding pathways in PIEZO1-related hereditary xerocytosis.红细胞蛋白质组学揭示了与PIEZO1相关的遗传性口形细胞增多症中的残余蛋白质生物合成和折叠途径。
Front Physiol. 2022 Dec 1;13:960291. doi: 10.3389/fphys.2022.960291. eCollection 2022.
6
Deregulated calcium signaling in blood cancer: Underlying mechanisms and therapeutic potential.血液癌症中失调的钙信号传导:潜在机制与治疗潜力
Front Oncol. 2022 Oct 18;12:1010506. doi: 10.3389/fonc.2022.1010506. eCollection 2022.
7
Red Blood Cell Morphodynamics in Patients with Polycythemia Vera and Stroke.真性红细胞增多症患者的红细胞形态动力学与中风。
Int J Mol Sci. 2022 Feb 17;23(4):2247. doi: 10.3390/ijms23042247.
Gardos 通道病:新型 KCNN4 变异体的功能分析。
Blood Adv. 2020 Dec 22;4(24):6336-6341. doi: 10.1182/bloodadvances.2020003285.
4
Distinguishing essential thrombocythemia V617F from polycythemia vera: limitations of erythrocyte values.区分 V617F 型原发性血小板增多症与真性红细胞增多症:红细胞值的局限性。
Haematologica. 2019 Nov;104(11):2200-2205. doi: 10.3324/haematol.2018.213108. Epub 2019 Apr 4.
5
The PRIDE database and related tools and resources in 2019: improving support for quantification data.PRIDE 数据库及相关工具和资源在 2019 年的进展:提高定量数据支持。
Nucleic Acids Res. 2019 Jan 8;47(D1):D442-D450. doi: 10.1093/nar/gky1106.
6
Absolute proteome quantification of highly purified populations of circulating reticulocytes and mature erythrocytes.循环网织红细胞和成熟红细胞高度纯化群体的绝对蛋白质组定量。
Blood Adv. 2018 Oct 23;2(20):2646-2657. doi: 10.1182/bloodadvances.2018023515.
7
A novel gain-of-function mutation of Piezo1 is functionally affirmed in red blood cells by high-throughput patch clamp.通过高通量膜片钳技术在红细胞中功能验证了一种新的Piezo1功能获得性突变。
Haematologica. 2019 May;104(5):e179-e183. doi: 10.3324/haematol.2018.201160. Epub 2018 Sep 20.
8
Non-muscle myosin II drives vesicle loss during human reticulocyte maturation.非肌球蛋白 II 驱动人网织红细胞成熟过程中的囊泡丢失。
Haematologica. 2018 Dec;103(12):1997-2007. doi: 10.3324/haematol.2018.199083. Epub 2018 Aug 3.
9
On the Mechanism of Human Red Blood Cell Longevity: Roles of Calcium, the Sodium Pump, PIEZO1, and Gardos Channels.论人类红细胞寿命的机制:钙、钠泵、PIEZO1和加尔多斯通道的作用
Front Physiol. 2017 Dec 12;8:977. doi: 10.3389/fphys.2017.00977. eCollection 2017.
10
Enhanced calreticulin expression in red cells of polycythemia vera patients harboring the mutation.在携带该突变的真性红细胞增多症患者的红细胞中,钙网蛋白表达增强。
Haematologica. 2017 Jul;102(7):e241-e244. doi: 10.3324/haematol.2016.161604. Epub 2017 Apr 6.