• 文献检索
  • 文档翻译
  • 深度研究
  • 学术资讯
  • Suppr Zotero 插件Zotero 插件
  • 邀请有礼
  • 套餐&价格
  • 历史记录
应用&插件
Suppr Zotero 插件Zotero 插件浏览器插件Mac 客户端Windows 客户端微信小程序
定价
高级版会员购买积分包购买API积分包
服务
文献检索文档翻译深度研究API 文档MCP 服务
关于我们
关于 Suppr公司介绍联系我们用户协议隐私条款
关注我们

Suppr 超能文献

核心技术专利:CN118964589B侵权必究
粤ICP备2023148730 号-1Suppr @ 2026

文献检索

告别复杂PubMed语法,用中文像聊天一样搜索,搜遍4000万医学文献。AI智能推荐,让科研检索更轻松。

立即免费搜索

文件翻译

保留排版,准确专业,支持PDF/Word/PPT等文件格式,支持 12+语言互译。

免费翻译文档

深度研究

AI帮你快速写综述,25分钟生成高质量综述,智能提取关键信息,辅助科研写作。

立即免费体验

外泌体来源的长链非编码 RNA SNHG12 通过激活 NF-κB 信号通路促进癌相关成纤维细胞促进顺铂耐药的非小细胞肺癌细胞的进展。

LncRNA SNHG12 in extracellular vesicles derived from carcinoma-associated fibroblasts promotes cisplatin resistance in non-small cell lung cancer cells.

机构信息

Department of Thoracic Surgery, Chongqing Ninth People's Hospital, Chongqing, China.

Department of Thoracic Surgery, Southwest Hospital, Army Medical University, Chongqing 400038, China.

出版信息

Bioengineered. 2022 Jan;13(1):1838-1857. doi: 10.1080/21655979.2021.2018099.

DOI:10.1080/21655979.2021.2018099
PMID:35014944
原文链接:https://pmc.ncbi.nlm.nih.gov/articles/PMC8805932/
Abstract

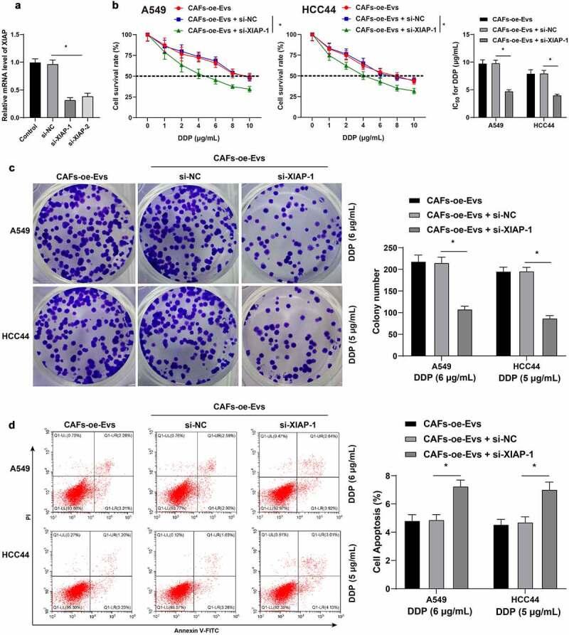
Non-small-cell lung cancer (NSCLC) is defined as the most universally diagnosed class of lung cancer. Cisplatin (DDP) is an effective drug for NSCLC, but tumors are prone to drug resistance. The current study set out to evaluate the regulatory effect of long non-coding RNA (lncRNA) small nucleolar RNA host gene 12 (SNHG12) in extracellular vesicles (EVs) derived from carcinoma-associated fibroblasts (CAFs) on DDP resistance in NSCLC cells. Firstly, NSCLC cells were treated with EVs, followed by detection of cell activity, IC values, cell proliferation and apoptosis, and Cy3-SNHG12. We observed that CAFs-EVs promoted IC values and cell proliferation and inhibited apoptosis. In addition, we learned that lncRNA SNHG12 carried by CAFs-EVs into NSCLC facilitated DDP resistance of NSCLC cells. Furthermore, ELAV like RNA binding protein 1 (HuR/ELAVL1) binding to lncRNA SNHG12 and X-linked inhibitor of apoptosis (XIAP) was verified and RNA stability of XIAP was also verified CAFs-EVs promoted RNA stability and transcription of XIAP, while silencing HuR could partially-reverse this promoting effect. Further joint experimentation showed that silencing XIAP partially inhibited DDP resistance in NSCLC cells. Additionally, the tumor growth and the positive rate of Ki67 and HuR were detected, which showed that CAFs-oe-EVs promoted the tumor and the positive rate of Ki67, as well as the levels of lncRNA SNHG12, HuR, and XIAP . Collectively, our findings indicated that lncRNA SNHG12 carried by CAFs-EVs into NSCLC cells promoted RNA stability and XIAP transcription by binding to HuR, thus augmenting DDP resistance in NSCLC cells.

摘要

非小细胞肺癌(NSCLC)是最普遍诊断的肺癌类型。顺铂(DDP)是治疗 NSCLC 的有效药物,但肿瘤易产生耐药性。本研究旨在评估癌相关成纤维细胞(CAFs)来源的细胞外囊泡(EVs)中的长非编码 RNA(lncRNA)小核仁 RNA 宿主基因 12(SNHG12)对 NSCLC 细胞中 DDP 耐药性的调节作用。首先,用 EVs 处理 NSCLC 细胞,然后检测细胞活性、IC 值、细胞增殖和凋亡以及 Cy3-SNHG12。我们观察到 CAFs-EVs 促进了 IC 值、细胞增殖并抑制了凋亡。此外,我们了解到 CAFs-EVs 携带的 lncRNA SNHG12 促进了 NSCLC 细胞的 DDP 耐药性。此外,还验证了 ELAV 样 RNA 结合蛋白 1(HuR/ELAVL1)与 lncRNA SNHG12 的结合以及 X 连锁凋亡抑制剂(XIAP),并验证了 XIAP 的 RNA 稳定性。CAFs-EVs 促进了 XIAP 的 RNA 稳定性和转录,而沉默 HuR 可以部分逆转这种促进作用。进一步的联合实验表明,沉默 XIAP 部分抑制了 NSCLC 细胞的 DDP 耐药性。此外,还检测了肿瘤生长和 Ki67 和 HuR 的阳性率,结果表明 CAFs-oe-EVs 促进了肿瘤和 Ki67 的阳性率,以及 lncRNA SNHG12、HuR 和 XIAP 的水平。综上所述,我们的研究结果表明,CAFs-EVs 携带的 lncRNA SNHG12 通过与 HuR 结合促进了 NSCLC 细胞中 RNA 的稳定性和 XIAP 的转录,从而增强了 NSCLC 细胞的 DDP 耐药性。

https://cdn.ncbi.nlm.nih.gov/pmc/blobs/29c8/8805932/550a2459df90/KBIE_A_2018099_F0007_OC.jpg
https://cdn.ncbi.nlm.nih.gov/pmc/blobs/29c8/8805932/bc7335269369/KBIE_A_2018099_F0001_OC.jpg
https://cdn.ncbi.nlm.nih.gov/pmc/blobs/29c8/8805932/7b0af0874cdc/KBIE_A_2018099_F0002_OC.jpg
https://cdn.ncbi.nlm.nih.gov/pmc/blobs/29c8/8805932/3454a4dda08c/KBIE_A_2018099_F0003_OC.jpg
https://cdn.ncbi.nlm.nih.gov/pmc/blobs/29c8/8805932/5194df8d56bc/KBIE_A_2018099_F0004_OC.jpg
https://cdn.ncbi.nlm.nih.gov/pmc/blobs/29c8/8805932/30d2dfd348b5/KBIE_A_2018099_F0005_OC.jpg
https://cdn.ncbi.nlm.nih.gov/pmc/blobs/29c8/8805932/b7ee369be01b/KBIE_A_2018099_F0006_OC.jpg
https://cdn.ncbi.nlm.nih.gov/pmc/blobs/29c8/8805932/550a2459df90/KBIE_A_2018099_F0007_OC.jpg
https://cdn.ncbi.nlm.nih.gov/pmc/blobs/29c8/8805932/bc7335269369/KBIE_A_2018099_F0001_OC.jpg
https://cdn.ncbi.nlm.nih.gov/pmc/blobs/29c8/8805932/7b0af0874cdc/KBIE_A_2018099_F0002_OC.jpg
https://cdn.ncbi.nlm.nih.gov/pmc/blobs/29c8/8805932/3454a4dda08c/KBIE_A_2018099_F0003_OC.jpg
https://cdn.ncbi.nlm.nih.gov/pmc/blobs/29c8/8805932/5194df8d56bc/KBIE_A_2018099_F0004_OC.jpg
https://cdn.ncbi.nlm.nih.gov/pmc/blobs/29c8/8805932/30d2dfd348b5/KBIE_A_2018099_F0005_OC.jpg
https://cdn.ncbi.nlm.nih.gov/pmc/blobs/29c8/8805932/b7ee369be01b/KBIE_A_2018099_F0006_OC.jpg
https://cdn.ncbi.nlm.nih.gov/pmc/blobs/29c8/8805932/550a2459df90/KBIE_A_2018099_F0007_OC.jpg

相似文献

1
LncRNA SNHG12 in extracellular vesicles derived from carcinoma-associated fibroblasts promotes cisplatin resistance in non-small cell lung cancer cells.外泌体来源的长链非编码 RNA SNHG12 通过激活 NF-κB 信号通路促进癌相关成纤维细胞促进顺铂耐药的非小细胞肺癌细胞的进展。
Bioengineered. 2022 Jan;13(1):1838-1857. doi: 10.1080/21655979.2021.2018099.
2
LncRNA SNHG12 Decreases Non-Small Cell Lung Cancer Cell Sensitivity to Cisplatin by Repressing miR-525-5p and Promoting XIAP.长链非编码 RNA SNHG12 通过抑制 miR-525-5p 并促进 XIAP 降低非小细胞肺癌细胞对顺铂的敏感性。
Ann Clin Lab Sci. 2023 Jan;53(1):64-75.
3
SNHG12 in cancer-associated fibroblast-derived extracellular vesicle induces macrophage-myofibroblast transition.癌症相关成纤维细胞衍生的细胞外囊泡中的SNHG12诱导巨噬细胞-肌成纤维细胞转变。
Epigenomics. 2024 Dec-Dec;16(23-24):1415-1427. doi: 10.1080/17501911.2024.2430166. Epub 2024 Nov 20.
4
Upregulation of Long Noncoding RNA (lncRNA) X-Inactive Specific Transcript (XIST) is Associated with Cisplatin Resistance in Non-Small Cell Lung Cancer (NSCLC) by Downregulating MicroRNA-144-3p.长链非编码 RNA(lncRNA)X 失活特异性转录物(XIST)的上调通过下调 microRNA-144-3p 与非小细胞肺癌(NSCLC)顺铂耐药相关。
Med Sci Monit. 2019 Oct 29;25:8095-8104. doi: 10.12659/MSM.916075.
5
Molecular mechanism of lncRNA SNHG12 in immune escape of non-small cell lung cancer through the HuR/PD-L1/USP8 axis.长链非编码 RNA SNHG12 通过 HuR/PD-L1/USP8 轴调控非小细胞肺癌免疫逃逸的分子机制。
Cell Mol Biol Lett. 2022 Jun 3;27(1):43. doi: 10.1186/s11658-022-00343-7.
6
LncRNA NNT-AS1 is a major mediator of cisplatin chemoresistance in non-small cell lung cancer through MAPK/Slug pathway.长链非编码 RNA NNT-AS1 通过 MAPK/Slug 通路成为非小细胞肺癌顺铂化疗耐药的主要介质。
Eur Rev Med Pharmacol Sci. 2018 Aug;22(15):4879-4887. doi: 10.26355/eurrev_201808_15624.
7
Effect of lncRNA-BLACAT1 on drug resistance of non-small cell lung cancer cells in DDP chemotherapy by regulating cyclin D1 expression.lncRNA-BLACAT1 通过调控 cyclin D1 的表达对顺铂化疗的非小细胞肺癌细胞耐药性的影响。
Eur Rev Med Pharmacol Sci. 2020 Sep;24(18):9465-9472. doi: 10.26355/eurrev_202009_23031.
8
Super enhancer-LncRNA SENCR promoted cisplatin resistance and growth of NSCLC through upregulating FLI1.超级增强子-LncRNA SENCR 通过上调 FLI1 促进 NSCLC 的顺铂耐药和生长。
J Clin Lab Anal. 2022 Jun;36(6):e24460. doi: 10.1002/jcla.24460. Epub 2022 May 2.
9
[LncRNA MAGI2-AS3 enhances cisplatin sensitivity of non-small cell lung cancer cells by regulating the miR-1269a/PTEN/AKT pathway].[长链非编码RNA MAGI2-AS3通过调控miR-1269a/PTEN/AKT通路增强非小细胞肺癌细胞对顺铂的敏感性]
Nan Fang Yi Ke Da Xue Xue Bao. 2024 Oct 20;44(10):2033-2043. doi: 10.12122/j.issn.1673-4254.2024.10.22.
10
LncRNA SH3PXD2A-AS1 facilitates cisplatin resistance in non-small cell lung cancer by regulating FOXM1 succinylation.长链非编码 RNA SH3PXD2A-AS1 通过调节 FOXM1 琥珀酰化促进非小细胞肺癌顺铂耐药。
BMC Cancer. 2024 Jul 17;24(1):848. doi: 10.1186/s12885-024-12624-9.

引用本文的文献

1
Long non-coding RNAs are involved in the crosstalk between cancer-associated fibroblasts and tumor cells.长链非编码RNA参与癌症相关成纤维细胞与肿瘤细胞之间的相互作用。
Front Immunol. 2024 Dec 9;15:1469918. doi: 10.3389/fimmu.2024.1469918. eCollection 2024.
2
SNHG12 in cancer-associated fibroblast-derived extracellular vesicle induces macrophage-myofibroblast transition.癌症相关成纤维细胞衍生的细胞外囊泡中的SNHG12诱导巨噬细胞-肌成纤维细胞转变。
Epigenomics. 2024 Dec-Dec;16(23-24):1415-1427. doi: 10.1080/17501911.2024.2430166. Epub 2024 Nov 20.
3
Feedback loop LINC00511-YTHDF2-SOX2 regulatory network drives cholangiocarcinoma progression and stemness.

本文引用的文献

1
Exosomal lncRNA SCIRT/miR-665 Transferring Promotes Lung Cancer Cell Metastasis through the Inhibition of HEYL.外泌体长链非编码RNA SCIRT/miR-665转移通过抑制HEYL促进肺癌细胞转移。
J Oncol. 2021 Jul 24;2021:9813773. doi: 10.1155/2021/9813773. eCollection 2021.
2
Dynamic changes of plasma extracellular vesicle long RNAs during perioperative period of colorectal cancer.结直肠癌围手术期血浆细胞外囊泡长 RNA 的动态变化。
Bioengineered. 2021 Dec;12(1):3699-3710. doi: 10.1080/21655979.2021.1943281.
3
Long Noncoding RNA SNHG12 Promotes Gastric Cancer Proliferation by Binding to HuR and Stabilizing YWHAZ Expression Through the AKT/GSK-3β Pathway.
反馈回路LINC00511-YTHDF2-SOX2调控网络驱动胆管癌进展和干性。
MedComm (2020). 2024 Oct 22;5(11):e743. doi: 10.1002/mco2.743. eCollection 2024 Nov.
4
Circ-0006332 stimulates cardiomyocyte pyroptosis via the miR-143/TLR2 axis to promote doxorubicin-induced cardiac damage.Circ-0006332通过miR-143/TLR2轴刺激心肌细胞焦亡,以促进阿霉素诱导的心脏损伤。
Epigenetics. 2024 Dec;19(1):2380145. doi: 10.1080/15592294.2024.2380145. Epub 2024 Jul 17.
5
Atherosis-associated lnc_000048 activates PKR to enhance STAT1-mediated polarization of THP-1 macrophages to M1 phenotype.动脉粥样硬化相关的lnc_000048激活蛋白激酶R以增强信号转导和转录激活因子1介导的THP-1巨噬细胞向M1表型的极化。
Neural Regen Res. 2024 Nov 1;19(11):2488-2498. doi: 10.4103/NRR.NRR-D-23-01355. Epub 2024 Mar 8.
6
Interaction between lncRNAs and RNA-binding proteins (RBPs) influences DNA damage response in cancer chemoresistance.lncRNAs 与 RNA 结合蛋白 (RBPs) 的相互作用影响癌症化疗耐药中的 DNA 损伤反应。
Mol Biol Rep. 2024 Feb 17;51(1):308. doi: 10.1007/s11033-024-09288-w.
7
Long non-coding RNA and Evolving drug resistance in lung cancer.长链非编码RNA与肺癌中不断演变的耐药性
Heliyon. 2023 Nov 24;9(12):e22591. doi: 10.1016/j.heliyon.2023.e22591. eCollection 2023 Dec.
8
[Research Progress of LncRNA SNHGs in Regulating the Biological Behavior 
of Non-small Cell Lung Cancer].[长链非编码RNA SNHGs在调控非小细胞肺癌生物学行为中的研究进展]
Zhongguo Fei Ai Za Zhi. 2023 Nov 20;26(11):851-862. doi: 10.3779/j.issn.1009-3419.2023.102.41.
9
RNA-binding protein CPSF6 regulates IBSP to affect pyroptosis in gastric cancer.RNA结合蛋白CPSF6通过调节骨桥蛋白影响胃癌细胞焦亡
World J Gastrointest Oncol. 2023 Sep 15;15(9):1531-1543. doi: 10.4251/wjgo.v15.i9.1531.
10
Stromal cells in the tumor microenvironment: accomplices of tumor progression?肿瘤微环境中的基质细胞:肿瘤进展的帮凶?
Cell Death Dis. 2023 Sep 4;14(9):587. doi: 10.1038/s41419-023-06110-6.
长链非编码RNA SNHG12通过与HuR结合并经由AKT/GSK-3β信号通路稳定YWHAZ的表达来促进胃癌增殖。
Front Oncol. 2021 Jun 14;11:645832. doi: 10.3389/fonc.2021.645832. eCollection 2021.
4
LncRNA SNHG12 regulates the miR-101-3p/CUL4B axis to mediate the proliferation, migration and invasion of non-small cell lung cancer.长链非编码RNA SNHG12通过调控miR-101-3p/CUL4B轴介导非小细胞肺癌的增殖、迁移和侵袭。
Kaohsiung J Med Sci. 2021 Aug;37(8):664-674. doi: 10.1002/kjm2.12389. Epub 2021 May 17.
5
YY1-modulated long non-coding RNA SNHG12 promotes gastric cancer metastasis by activating the miR-218-5p/YWHAZ axis.YY1 调节的长非编码 RNA SNHG12 通过激活 miR-218-5p/YWHAZ 轴促进胃癌转移。
Int J Biol Sci. 2021 Apr 12;17(7):1629-1643. doi: 10.7150/ijbs.58921. eCollection 2021.
6
Role of cancer-associated fibroblasts in the resistance to antitumor therapy, and their potential therapeutic mechanisms in non-small cell lung cancer.癌症相关成纤维细胞在非小细胞肺癌抗肿瘤治疗耐药中的作用及其潜在治疗机制
Oncol Lett. 2021 May;21(5):413. doi: 10.3892/ol.2021.12674. Epub 2021 Mar 23.
7
Exosomal long non-coding RNA LINC00662 promotes non-small cell lung cancer progression by miR-320d/E2F1 axis.外泌体长非编码 RNA LINC00662 通过 miR-320d/E2F1 轴促进非小细胞肺癌进展。
Aging (Albany NY). 2021 Feb 11;13(4):6010-6024. doi: 10.18632/aging.202522.
8
Reduction of miR-744 delivered by NSCLC cell-derived extracellular vesicles upregulates SUV39H1 to promote NSCLC progression via activation of the Smad9/BMP9 axis.非小细胞肺癌(NSCLC)细胞衍生的细胞外囊泡所携带的miR-744减少,通过激活Smad9/BMP9轴上调SUV39H1,从而促进NSCLC进展。
J Transl Med. 2021 Jan 20;19(1):37. doi: 10.1186/s12967-020-02654-9.
9
Cisplatin-resistant NSCLC cells induced by hypoxia transmit resistance to sensitive cells through exosomal PKM2.缺氧诱导的顺铂耐药非小细胞肺癌细胞通过外泌体 PKM2 将耐药性传递给敏感细胞。
Theranostics. 2021 Jan 1;11(6):2860-2875. doi: 10.7150/thno.51797. eCollection 2021.
10
Long Noncoding RNA SNHG12 Promotes Prostate Tumor Occurrence and Progression via AKT Regulation.长链非编码RNA SNHG12通过AKT调控促进前列腺肿瘤的发生和进展。
Biomed Res Int. 2020 Dec 22;2020:8812923. doi: 10.1155/2020/8812923. eCollection 2020.