Suppr超能文献

系统水平上维持小鼠和人类近端 TCR 信号网络的保守性。

Systems-level conservation of the proximal TCR signaling network of mice and humans.

机构信息

Centre d'Immunologie de Marseille-Luminy, Aix Marseille Université, Institut national de la santé et de la recherche médicale, Centre national de la recherche scientifique, Marseille, France.

Centre de Recherche en Cancérologie et Immunologie Nantes Angers, Institut national de la santé et de la recherche médicale, Centre national de la recherche scientifique, Université d'Angers, Université de Nantes, Nantes, France.

出版信息

J Exp Med. 2022 Feb 7;219(2). doi: 10.1084/jem.20211295. Epub 2022 Jan 21.

Abstract

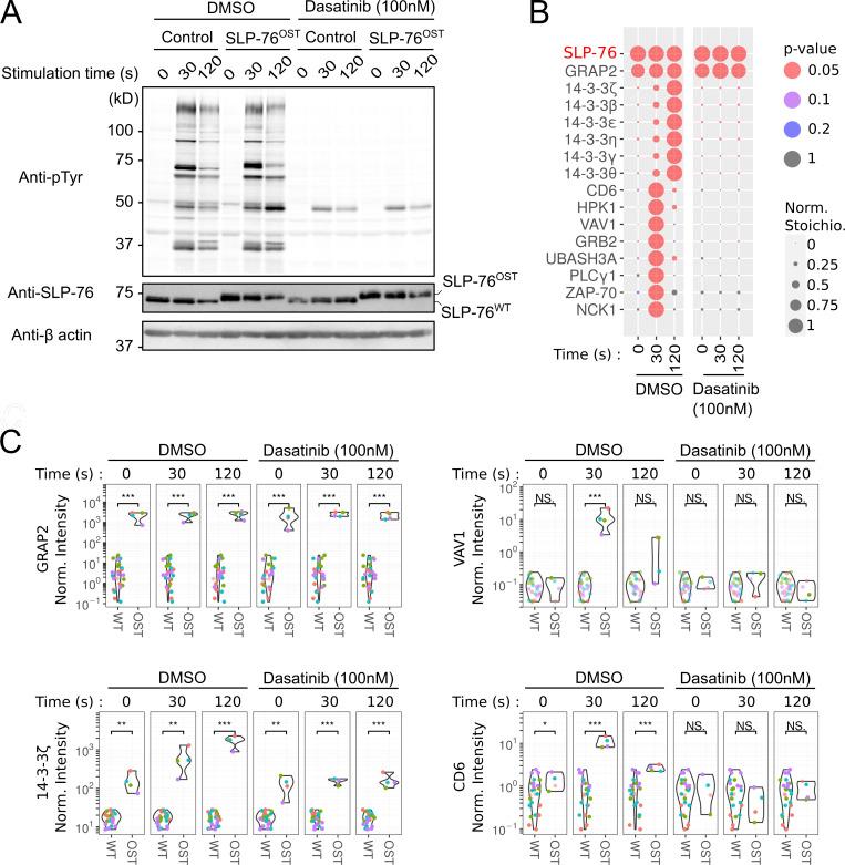
We exploited traceable gene tagging in primary human T cells to establish the composition and dynamics of seven canonical TCR-induced protein signaling complexes (signalosomes) using affinity purification coupled with mass spectrometry (AP-MS). It unveiled how the LAT adaptor assembles higher-order molecular condensates and revealed that the proximal TCR-signaling network has a high degree of qualitative and quantitative conservation between human CD4+ and CD8+ T cells. Such systems-level conservation also extended across human and mouse T cells and unexpectedly encompassed protein-protein interaction stoichiometry. Independently of evolutionary considerations, our study suggests that a drug targeting the proximal TCR signaling network should behave similarly when applied to human and mouse T cells. However, considering that signaling differences likely exist between the distal TCR-signaling pathway of human and mouse, our fast-track AP-MS approach should be favored to determine the mechanism of action of drugs targeting human T cell activation. An opportunity is illustrated here using an inhibitor of the LCK protein tyrosine kinase as a proof-of-concept.

摘要

我们利用原发性人 T 细胞中的可追踪基因标记,使用亲和纯化结合质谱法(AP-MS)来建立七个典型的 TCR 诱导蛋白信号复合物(信号体)的组成和动态。它揭示了 LAT 衔接器如何组装更高阶的分子凝聚物,并表明近端 TCR 信号网络在人类 CD4+和 CD8+T 细胞之间具有高度的定性和定量保守性。这种系统水平的保守性也跨越了人类和小鼠 T 细胞,并出人意料地包含了蛋白质-蛋白质相互作用的化学计量。独立于进化考虑因素,我们的研究表明,针对近端 TCR 信号网络的药物在应用于人类和小鼠 T 细胞时应该具有相似的作用。然而,考虑到人源和鼠源 TCR 信号通路的下游信号可能存在差异,我们的快速 AP-MS 方法应该更有利于确定针对人源 T 细胞激活的药物的作用机制。这里通过使用 LCK 蛋白酪氨酸激酶抑制剂作为概念验证来说明这个机会。

https://cdn.ncbi.nlm.nih.gov/pmc/blobs/3efd/8789201/14d593ea2b4f/JEM_20211295_Fig1.jpg

文献AI研究员

20分钟写一篇综述,助力文献阅读效率提升50倍。

立即体验

用中文搜PubMed

大模型驱动的PubMed中文搜索引擎

马上搜索

文档翻译

学术文献翻译模型,支持多种主流文档格式。

立即体验