Yang Shuo, Liao Wenbo
Department of Orthopedic Surgery, Affiliated Hospital of Zunyi Medical University, Zunyi, Guizhou 563003, P.R. China.
Exp Ther Med. 2022 Feb;23(2):182. doi: 10.3892/etm.2021.11105. Epub 2021 Dec 30.
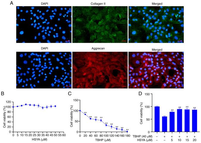
Intervertebral disc degeneration (IVDD) is the main cause of lower back pain. Oxidative stress injury and degradation of the extracellular matrix (ECM) are important factors causing IVDD, while hydroxysafflor yellow A (HSYA) has significant anti-oxidative stress and anti-apoptotic effects. The present study aimed to investigate the protective role of HSYA in IVDD using nucleus pulposus (NP) cells. A Cell Counting Kit-8 assay was used to detect cell viability following HSYA and tert-Butyl hydroperoxide (TBHP) treatment. Cellular reactive oxygen species levels and the level of apoptosis were measured using flow cytometry. The concentration of superoxide dismutase (SOD), malondialdehyde (MDA), catalase (CAT) and glutathione peroxidase GSH-Px were detected using ELISA. DAPI staining was performed for nuclear morphology analysis, while western blot analysis was used to detect apoptotic- and ECM-related protein expression levels. Bioinformatics analysis was used to predict the binding site between HSYA and carbonic anhydrase 12 (CA12; CA XII). NP cells were transfected withsmall interference RNA (siRNA) for CA XII downregulation. Following TBHP treatment, the level of ROS increased significantly, and the concentrations of SOD, CAT and GSH-Px were decreased. In addition, the apoptosis level of the NP cell line significantly increased following TBHP treatment. Furthermore, the expression levels of ECM-related proteins, collagen II and aggrecan were significantly decreased, and the protein expression level of MMP-13 was significantly increased. HSYA (10 µM) could effectively alleviate the effects of TBHP on NP cell apoptosis, oxidative stress damage and the expression level of ECM-related proteins. A binding site was found between HSYA and CA XII. In addition, CA XII-siRNA significantly reduced the increase in the expression level of collagen II and aggrecan proteins and decrease in the expression level of MMP-13 induced by HSYA in the NP cell line. In conclusion, HSYA could attenuate oxidative stress injury and apoptosis induced by TBHP in the NP cell line, and could improve the regulation of ECM balance.
椎间盘退变(IVDD)是下腰痛的主要原因。氧化应激损伤和细胞外基质(ECM)降解是导致IVDD的重要因素,而羟基红花黄色素A(HSYA)具有显著的抗氧化应激和抗凋亡作用。本研究旨在使用髓核(NP)细胞探讨HSYA在IVDD中的保护作用。采用细胞计数试剂盒-8法检测HSYA和叔丁基过氧化氢(TBHP)处理后细胞的活力。使用流式细胞术测量细胞活性氧水平和凋亡水平。采用酶联免疫吸附测定法检测超氧化物歧化酶(SOD)、丙二醛(MDA)、过氧化氢酶(CAT)和谷胱甘肽过氧化物酶GSH-Px的浓度。进行DAPI染色以分析细胞核形态,同时使用蛋白质免疫印迹分析检测凋亡相关蛋白和ECM相关蛋白的表达水平。采用生物信息学分析预测HSYA与碳酸酐酶12(CA12;CA XII)之间的结合位点。用小干扰RNA(siRNA)转染NP细胞以下调CA XII。TBHP处理后,活性氧水平显著升高,SOD、CAT和GSH-Px的浓度降低。此外,TBHP处理后NP细胞系的凋亡水平显著升高。此外,ECM相关蛋白胶原蛋白II和聚集蛋白聚糖的表达水平显著降低,MMP-13的蛋白表达水平显著升高。HSYA(10 μM)可有效减轻TBHP对NP细胞凋亡、氧化应激损伤和ECM相关蛋白表达水平的影响。在HSYA与CA XII之间发现了一个结合位点。此外,CA XII-siRNA显著降低了HSYA诱导的NP细胞系中胶原蛋白II和聚集蛋白聚糖蛋白表达水平的升高以及MMP-13表达水平的降低。总之,HSYA可减轻TBHP诱导的NP细胞系氧化应激损伤和凋亡,并可改善ECM平衡的调节。