Suppr超能文献

树突状细胞免疫受体通过调节氧化型 CaMKII 相关肥大细胞活化驱动特应性皮炎。

Dendritic cell immunoreceptor drives atopic dermatitis by modulating oxidized CaMKII-involved mast cell activation.

机构信息

Division of Allergy and Clinical Immunology, Johns Hopkins University School of Medicine, Baltimore, Maryland, USA.

Pediatric Dermatology, Children's Hospital, Chongqing Medical University, Chongqing, China.

出版信息

JCI Insight. 2022 Mar 8;7(5):e152559. doi: 10.1172/jci.insight.152559.

Abstract

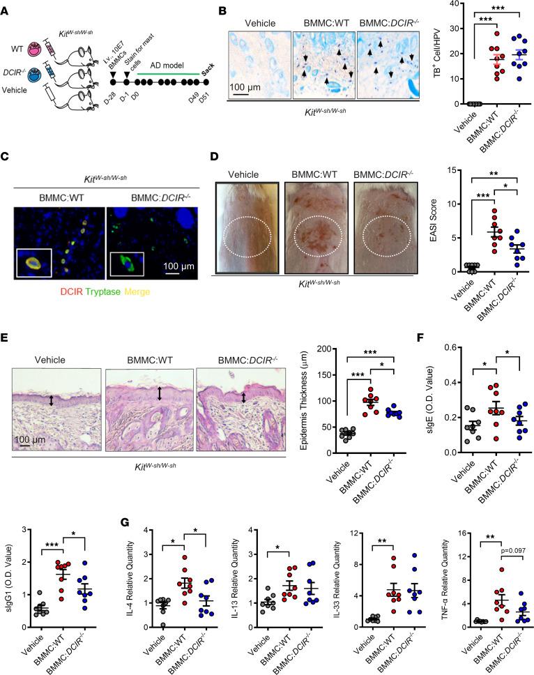
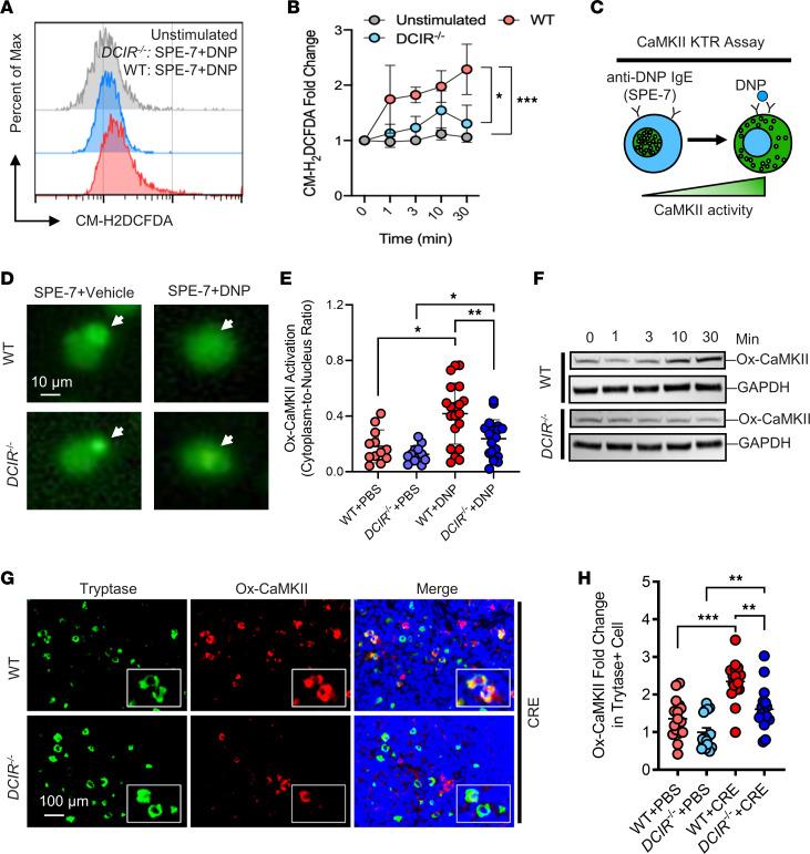
Allergens have been identified as potential triggers in patients with atopic dermatitis (AD). Patients with AD are highly sensitive to cockroach allergen. The underlying mechanism, however, remains undetermined. Here, we established a cockroach allergen-induced AD-like mouse model, and we demonstrate that repeated exposure to cockroach allergen led to aggravated mouse skin inflammation, characterized by increased type 2 immunity, type 2 innate lymphoid cells (ILC2s), and mast cells. Increased mast cells were also observed in patients with AD. Mast cell-deficient mice (KitW-sh/W-sh) showed diminished skin inflammation, suggesting that mast cells are required in allergen-induced skin inflammation. Furthermore, DC immunoreceptor (DCIR) is upregulated in skin mast cells of patients with AD and mediates allergen binding and uptake. DCIR-/- mice or reconstituted KitW-sh/W-sh mice with DCIR-/- mast cells showed a significant reduction in AD-like inflammation. Both in vitro and in vivo analyses demonstrate that DCIR-/- mast cells had reduced IgE-mediated mast cell activation and passive cutaneous anaphylaxis. Mechanistically, DCIR regulates allergen-induced IgE-mediated mast cell ROS generation and oxidation of calmodulin kinase II (ox-CaMKII). ROS-resistant CaMKII (MM-VVδ) prevents allergen-induced mast cell activation and inflammatory mediator release. Our study reveals a DCIR/ROS/CaMKII axis that controls allergen-induced mast cell activation and AD-like inflammation.

摘要

变应原已被确定为特应性皮炎(AD)患者的潜在触发因素。AD 患者对蟑螂变应原高度敏感。然而,其潜在机制仍未确定。在这里,我们建立了蟑螂变应原诱导的 AD 样小鼠模型,并证明反复暴露于蟑螂变应原会导致小鼠皮肤炎症加重,其特征是 2 型免疫、2 型先天淋巴细胞(ILC2)和肥大细胞增加。AD 患者中也观察到肥大细胞增加。肥大细胞缺陷型小鼠(KitW-sh/W-sh)表现出皮肤炎症减轻,表明肥大细胞是变应原诱导皮肤炎症所必需的。此外,皮肤肥大细胞中 DC 免疫受体(DCIR)在 AD 患者中上调,并介导变应原结合和摄取。DCIR-/-小鼠或用 DCIR-/-肥大细胞重建的 KitW-sh/W-sh 小鼠表现出 AD 样炎症的显著减轻。体外和体内分析均表明,DCIR-/-肥大细胞的 IgE 介导的肥大细胞活化和被动皮肤过敏反应减少。在机制上,DCIR 调节变应原诱导的 IgE 介导的肥大细胞 ROS 生成和钙调蛋白激酶 II 的氧化(ox-CaMKII)。ROS 抗性 CaMKII(MM-VVδ)可防止变应原诱导的肥大细胞活化和炎症介质释放。我们的研究揭示了一个 DCIR/ROS/CaMKII 轴,它控制着变应原诱导的肥大细胞活化和 AD 样炎症。

https://cdn.ncbi.nlm.nih.gov/pmc/blobs/2398/8983143/7e118764eceb/jciinsight-7-152559-g161.jpg

文献AI研究员

20分钟写一篇综述,助力文献阅读效率提升50倍。

立即体验

用中文搜PubMed

大模型驱动的PubMed中文搜索引擎

马上搜索

文档翻译

学术文献翻译模型,支持多种主流文档格式。

立即体验