Stöckle Dorothee, Reyes-Hernández Blanca Jazmin, Barro Amaya Vilches, Nenadić Milica, Winter Zsofiá, Marc-Martin Sophie, Bald Lotte, Ursache Robertas, Fujita Satoshi, Maizel Alexis, Vermeer Joop Em
Department of Plant and Microbial Biology, University of Zurich, Zollikerstrasse 107, 8008 Zurich, Switzerland.
Zurich-Basel Plant Science Center, Zurich, Switzerland.
Sci Adv. 2022 Feb 11;8(6):eabm4974. doi: 10.1126/sciadv.abm4974. Epub 2022 Feb 9.
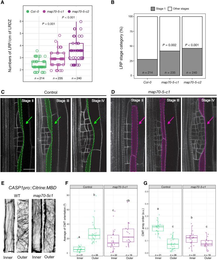
Precise coordination between cells and tissues is essential for differential growth in plants. During lateral root formation in , the endodermis is actively remodeled to allow outgrowth of the new organ. Here, we show that microtubule arrays facing lateral root founder cells display a higher order compared to arrays on the opposite side of the same cell, and this asymmetry is required for endodermal remodeling and lateral root initiation. We identify that MICROTUBULE ASSOCIATED PROTEIN 70-5 (MAP70-5) is necessary for the establishment of this spatially defined microtubule organization and endodermis remodeling and thus contributes to lateral root morphogenesis. We propose that MAP70-5 and cortical microtubule arrays in the endodermis integrate the mechanical signals generated by lateral root outgrowth, facilitating the channeling of organogenesis.
细胞与组织之间的精确协调对于植物的差异生长至关重要。在拟南芥侧根形成过程中,内皮层会进行积极重塑以允许新器官的长出。在此,我们表明,与同一细胞相对侧的微管阵列相比,面向侧根起始细胞的微管阵列呈现出更高的有序性,并且这种不对称性是内皮层重塑和侧根起始所必需的。我们确定微管相关蛋白70 - 5(MAP70 - 5)对于建立这种空间定义的微管组织和内皮层重塑是必需的,因此有助于侧根形态发生。我们提出,内皮层中的MAP70 - 5和皮层微管阵列整合了侧根长出产生的机械信号,促进了器官发生的引导。