Chen Kang, Zhu Shaoming, Yu Weimin, Xia Yuqi, Xing Ji, Geng Jie, Cheng Fan
Department of Urology, Renmin Hospital of Wuhan University, Wuhan, China.
Department of Urology, Suizhou Hospital, Hubei University of Medicine, Suizhou, China.
Front Oncol. 2022 Jan 24;12:774307. doi: 10.3389/fonc.2022.774307. eCollection 2022.
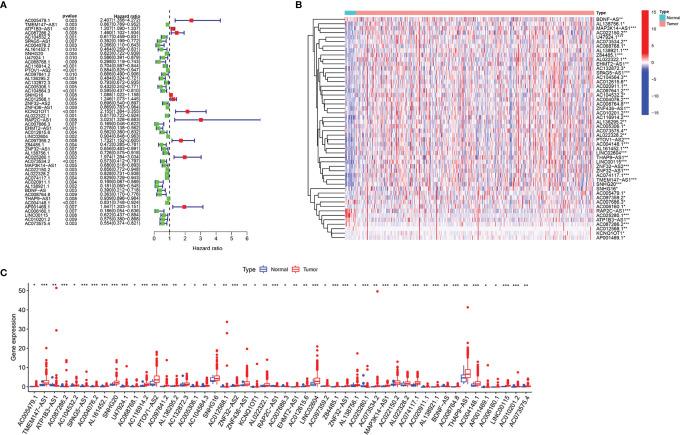
To investigate the role of N6-methyladenosine (m6A)- related long non-coding RNAs (lncRNAs) in bladder cancer (BC). 50 m6A-related lncRNAs were screened out and were correlated with prognosis from BC samples in The Cancer Genome Atlas (TCGA). The lncRNAs were subdivided into cluster 1 and cluster 2 with consensus cluster analysis, and it was found that lncRNAs in cluster 2 were associated with poor prognosis and increased PD-L1 expression. Gene set enrichment analysis (GSEA) revealed tumor-related pathways in cluster 2. Through least absolute shrinkage and selection operator (LASSO) Cox regression analysis, univariate and multivariate Cox regression, and ROC analyses, 14 prognostic lncRNAs were selected and used to construct the m6A-related lncRNA prognostic signature (m6A-LPS), furthermore, that m6A-LPS was as a valuable independent prognostic factor. Interestingly, the m6A-LPS risk score was positively correlated with the immune score, PD-L1 expression, and the infiltration of immune cell subtypes in BC. SNHG16, a member of the high-risk group based on m6A-LPS, was highly expressed in BC tissues and cell lines and interfered with siRNA resulted in suppressed proliferation, migration, and invasion . Our study illustrates the role of m6A-related lncRNAs in BC. The m6A-LPS may be an important regulatory target of the tumor microenvironment (TME) in BC.
探讨N6-甲基腺苷(m6A)相关长链非编码RNA(lncRNA)在膀胱癌(BC)中的作用。从癌症基因组图谱(TCGA)的BC样本中筛选出50个与m6A相关的lncRNA,并将其与预后相关联。通过一致性聚类分析将lncRNA分为聚类1和聚类2,发现聚类2中的lncRNA与预后不良和PD-L1表达增加相关。基因集富集分析(GSEA)揭示了聚类2中的肿瘤相关通路。通过最小绝对收缩和选择算子(LASSO)Cox回归分析、单变量和多变量Cox回归以及ROC分析,选择了14个预后lncRNA并用于构建m6A相关lncRNA预后特征(m6A-LPS),此外,m6A-LPS是一个有价值的独立预后因素。有趣的是,m6A-LPS风险评分与BC中的免疫评分、PD-L1表达以及免疫细胞亚型的浸润呈正相关。基于m6A-LPS的高危组成员SNHG16在BC组织和细胞系中高表达,干扰siRNA导致增殖、迁移和侵袭受到抑制。我们的研究阐明了m6A相关lncRNA在BC中的作用。m6A-LPS可能是BC中肿瘤微环境(TME)的重要调控靶点。