Kubiniok Peter, Marcu Ana, Bichmann Leon, Kuchenbecker Leon, Schuster Heiko, Hamelin David J, Duquette Jérôme D, Kovalchik Kevin A, Wessling Laura, Kohlbacher Oliver, Rammensee Hans-Georg, Neidert Marian C, Sirois Isabelle, Caron Etienne
CHU Sainte-Justine Research Center, Montreal, QC H3T 1C5, Canada.
Department of Immunology, Interfaculty Institute for Cell Biology, University of Tübingen, 72076 Tübingen, Baden-Württemberg, Germany.
iScience. 2022 Jan 18;25(2):103768. doi: 10.1016/j.isci.2022.103768. eCollection 2022 Feb 18.
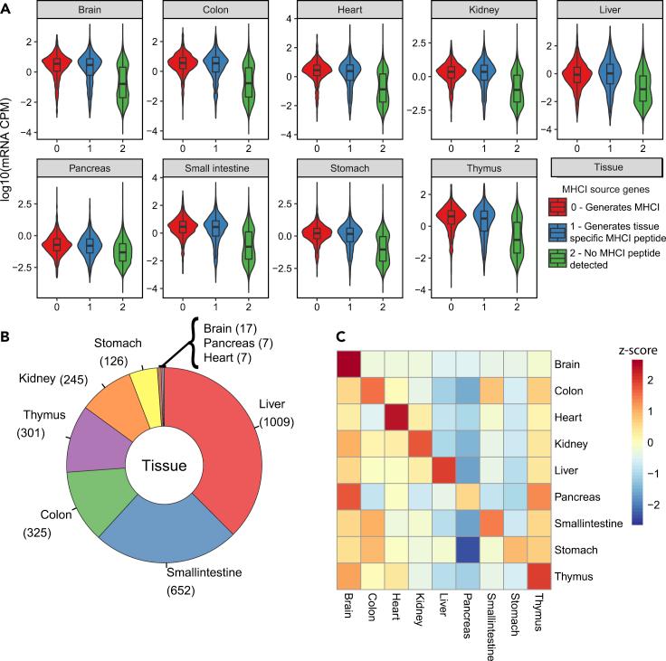
Understanding the molecular principles that govern the composition of the MHC-I immunopeptidome across different primary tissues is fundamentally important to predict how T cells respond in different contexts . Here, we performed a global analysis of the MHC-I immunopeptidome from 29 to 19 primary human and mouse tissues, respectively. First, we observed that different HLA-A, HLA-B, and HLA-C allotypes do not contribute evenly to the global composition of the MHC-I immunopeptidome across multiple human tissues. Second, we found that tissue-specific and housekeeping MHC-I peptides share very distinct properties. Third, we discovered that proteins that are evolutionarily hyperconserved represent the primary source of the MHC-I immunopeptidome at the organism-wide scale. Fourth, we uncovered new components of the antigen processing and presentation network, including the carboxypeptidases CPE, CNDP1/2, and CPVL. Together, this study opens up new avenues toward a system-wide understanding of antigen presentation across mammalian species.
了解支配不同主要组织中MHC-I免疫肽组组成的分子原理对于预测T细胞在不同情况下的反应至关重要。在此,我们分别对来自29种和19种人类和小鼠主要组织的MHC-I免疫肽组进行了全面分析。首先,我们观察到不同的HLA-A、HLA-B和HLA-C同种异型对多种人类组织中MHC-I免疫肽组的整体组成贡献不均。其次,我们发现组织特异性和管家MHC-I肽具有非常不同的特性。第三,我们发现在全生物体范围内,进化上高度保守的蛋白质是MHC-I免疫肽组的主要来源。第四,我们发现了抗原加工和呈递网络的新成分,包括羧肽酶CPE、CNDP1/2和CPVL。总之,这项研究为在全系统层面理解跨哺乳动物物种的抗原呈递开辟了新途径。