Suppr超能文献

SENP7 感知氧化应激以维持 CD8+T 细胞的代谢健康和抗肿瘤功能。

SENP7 senses oxidative stress to sustain metabolic fitness and antitumor functions of CD8+ T cells.

机构信息

Shanghai Institute of Immunology, Department of Immunology and Microbiology, State Key Laboratory of Oncogenes and Related Genes, Hongqiao International Institute of Medicine, Tongren Hospital, Shanghai, China.

Department of General Surgery, Ruijin Hospital, Shanghai, China.

出版信息

J Clin Invest. 2022 Apr 1;132(7). doi: 10.1172/JCI155224.

Abstract

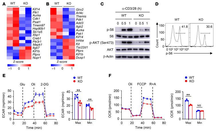
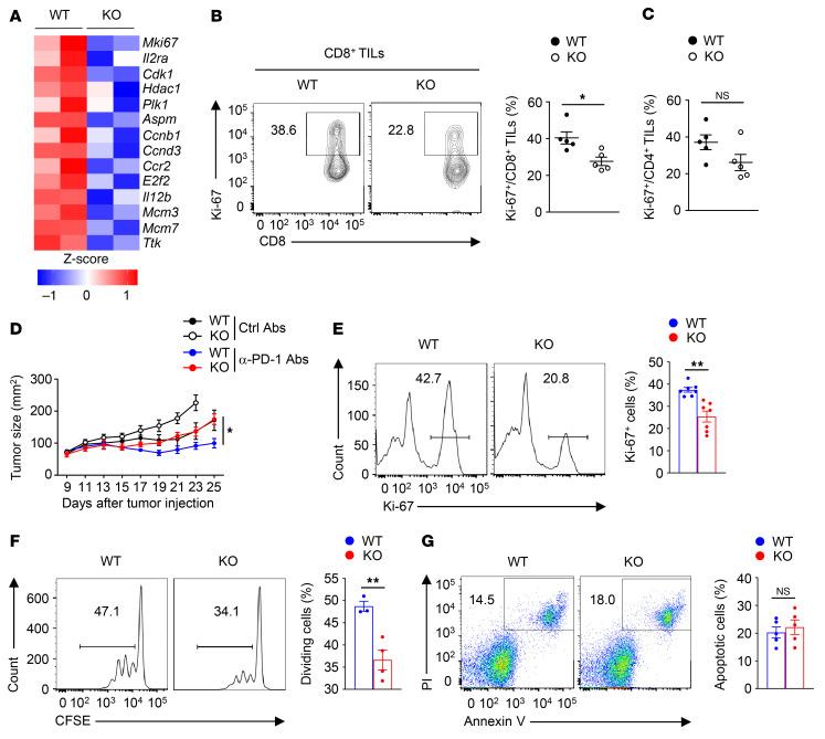
The functional integrity of CD8+ T cells is tightly coupled to metabolic reprogramming, but how oxidative stress directs CD8+ T cell metabolic fitness in the tumor microenvironment (TME) remains elusive. Here, we report that SUMO-specific protease 7 (SENP7) senses oxidative stress to maintain the CD8+ T cell metabolic state and antitumor functions. SENP7-deficient CD8+ T cells exhibited decreased glycolysis and oxidative phosphorylation, resulting in attenuated proliferation in vitro and dampened antitumor functions in vivo. Mechanistically, CD8+ T cell-derived ROS triggered cytosolic SENP7-mediated PTEN deSUMOylation, thereby promoting PTEN degradation and preventing PTEN-dependent metabolic defects. Importantly, lowering T cell-intrinsic ROS restricted SENP7 cytosolic translocation and repressed CD8+ T cell metabolic and functional activity in human colorectal cancer samples. Our findings reveal that SENP7, as an oxidative stress sensor, sustains CD8+ T cell metabolic fitness and effector functions and unveil an oxidative stress-sensing machinery in tumor-infiltrating CD8+ T cells.

摘要

CD8+ T 细胞的功能完整性与代谢重编程紧密相关,但氧化应激如何指导肿瘤微环境 (TME) 中的 CD8+ T 细胞代谢适应性仍不清楚。在这里,我们报告称,SUMO 特异性蛋白酶 7 (SENP7) 感知氧化应激以维持 CD8+ T 细胞的代谢状态和抗肿瘤功能。SENP7 缺陷型 CD8+ T 细胞表现出降低的糖酵解和氧化磷酸化,导致体外增殖减弱和体内抗肿瘤功能减弱。在机制上,CD8+ T 细胞来源的 ROS 触发细胞质 SENP7 介导的 PTEN 去 SUMO 化,从而促进 PTEN 降解并防止 PTEN 依赖性代谢缺陷。重要的是,降低 T 细胞内在的 ROS 限制了 SENP7 细胞质易位,并抑制了人结直肠癌细胞样本中 CD8+ T 细胞的代谢和功能活性。我们的研究结果表明,SENP7 作为氧化应激传感器,维持 CD8+ T 细胞的代谢适应性和效应功能,并揭示了肿瘤浸润 CD8+ T 细胞中的氧化应激感应机制。

https://cdn.ncbi.nlm.nih.gov/pmc/blobs/485a/8970670/4acfe5032c64/jci-132-155224-g025.jpg

文献AI研究员

20分钟写一篇综述,助力文献阅读效率提升50倍。

立即体验

用中文搜PubMed

大模型驱动的PubMed中文搜索引擎

马上搜索

文档翻译

学术文献翻译模型,支持多种主流文档格式。

立即体验