College of Medicine and Health Sciences, School of Nursing, University of Gondar, Gondar, Ethiopia.
College of Health Sciences, School of Nursing & Midwifery, Department of Nursing, Addis Ababa University, Addis Ababa, Ethiopia.
Health Qual Life Outcomes. 2022 Feb 10;20(1):24. doi: 10.1186/s12955-022-01932-y.
Health-related quality of life (HRQOL) has a direct association with increased morbidity and mortality among end stage renal disease patients. Valid and reliable instruments to measure the HRQOL of patients with end stage renal disease are therefore required. This study aimed to translate, culturally adapt and evaluate the psychometric properties of the Amharic version of the Kidney Disease Quality of Life-36 (KDQOL-36) instrument in Ethiopian patients with end stage renal disease undergoing hemodialysis.
The KDQOL-36 instrument was developed for individuals with kidney disease who are being treated with dialysis and includes both generic and disease-specific components. The KDQOL-36 was translated to Amharic language and distributed to a cross-sectional sample of 292 hemodialysis patients. The psychometric evaluation included construct validity through corrected item-total correlation, confirmatory factor analysis and known group analysis. Convergent validity was evaluated by correlations between each of the three kidney disease targeted scales (symptoms/problems list, burden of kidney disease and effects of kidney diseases) and the European Quality of Life 5D-5L and Visual Analog Scales. Regarding reliability, internal consistency and test-retest reliability were assessed.
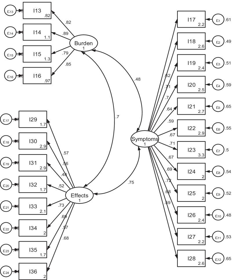
Two hundred ninety-two patients with a mean age of 48 (SD ± 14.7) completed the questionnaire. Corrected item- total correlation scores were > 0.4 for all items. Confirmatory factor analysis revealed a two χ /df was 4.4, Root Mean Square Error of Approximation (RMSEA) = 0.108 (90% CI 0.064-0.095), Comparative Fit Index (CFI) = 0.922, Tucker Lewis Index (TLI) = 0.948 and Standardized Root mean-squared residual (SRMR) = 0.058) and three χ /df = 3.1, RMSEA = 0.085 (90% CI 0.064-0.095), CFI = 0.854, TLI = 0.838 and SRMR = 0.067) factor models for the generic and disease specific components respectively. The mean scores of the three kidney disease targeted domains were correlated to the EQ-5D-5L & VAS with correlation coefficients of large magnitude (0.55-0.81). The reliability of the instrument was satisfactory (Cronbach's alpha = 0.81-0.91) and Intra-class correlation (ICC) = 0.90-0.96).
The Amharic version of the KDQOL-36 is a reliable and valid instrument recommended for assessment of HRQOL of Ethiopian patients on hemodialysis.
健康相关生活质量(HRQOL)与终末期肾病患者的发病率和死亡率增加直接相关。因此,需要有效的、可靠的工具来衡量终末期肾病患者的 HRQOL。本研究旨在翻译、文化适应并评估阿法尔语版肾脏病生活质量-36 量表(KDQOL-36)在接受血液透析的埃塞俄比亚终末期肾病患者中的心理测量特性。
KDQOL-36 量表专为接受透析治疗的肾病患者开发,包括通用和疾病特异性两个部分。KDQOL-36 被翻译成阿法尔语,并分发给 292 名接受血液透析的患者进行横断面调查。心理测量评估包括通过校正项目总分相关性、验证性因子分析和已知组分析进行结构有效性评估。通过每个三个肾病靶向量表(症状/问题清单、肾病负担和肾病影响)与欧洲生活质量 5D-5L 和视觉模拟量表之间的相关性评估了聚合效度。关于可靠性,评估了内部一致性和重测信度。
292 名患者的平均年龄为 48(标准差±14.7)岁,完成了问卷。所有项目的校正项目总分相关性评分均>0.4。验证性因子分析显示,两个χ/df为 4.4,近似值的根均方误差(RMSEA)=0.108(90%置信区间为 0.064-0.095),比较拟合指数(CFI)=0.922,塔克-刘易斯指数(TLI)=0.948,标准化根均方残差(SRMR)=0.058)和三个χ/df为 3.1,RMSEA=0.085(90%置信区间为 0.064-0.095),CFI=0.854,TLI=0.838和 SRMR=0.067)通用和疾病特异性成分的因子模型。三个肾病靶向领域的平均分数与 EQ-5D-5L 和 VAS 相关,相关系数较大(0.55-0.81)。该工具的可靠性令人满意(Cronbach's alpha=0.81-0.91),内部一致性(ICC)=0.90-0.96)。
阿法尔语版 KDQOL-36 是一种可靠且有效的工具,建议用于评估埃塞俄比亚血液透析患者的 HRQOL。