Institute of Immunology, Hannover Medical School, 30625 Hannover, Germany.
Cluster of Excellence RESIST (EXC 2155), Hannover Medical School, 30625 Hannover, Germany.
Int J Mol Sci. 2022 Feb 1;23(3):1689. doi: 10.3390/ijms23031689.
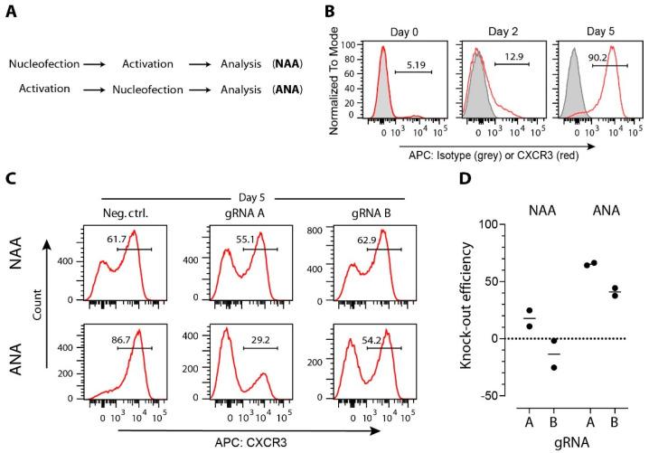
Adaptive T-cell immunotherapy holds great promise for the successful treatment of leukemia, as well as other types of cancers. More recently, it was also shown to be an effective treatment option for chronic virus infections in immunosuppressed patients. Autologous or allogeneic T cells used for immunotherapy are usually genetically modified to express novel T-cell or chimeric antigen receptors. The production of such cells was significantly simplified with the CRISPR/Cas system, allowing for the deletion or insertion of novel genes at specific locations within the genome. In this review, we describe recent methodological breakthroughs that were important for the conduction of these genetic modifications, summarize crucial points to be considered when conducting such experiments, and highlight the potential pitfalls of these approaches.
适应性 T 细胞免疫疗法为白血病以及其他类型癌症的成功治疗带来了巨大希望。最近,它也被证明是免疫抑制患者慢性病毒感染的有效治疗选择。用于免疫疗法的自体或同种异体 T 细胞通常经过基因修饰以表达新型 T 细胞或嵌合抗原受体。CRISPR/Cas 系统的出现极大地简化了这些细胞的生产,允许在基因组的特定位置删除或插入新基因。在这篇综述中,我们描述了最近对于这些基因修饰非常重要的方法学突破,总结了进行此类实验时需要考虑的关键点,并强调了这些方法的潜在陷阱。