School of Biological Engineering, Dalian Polytechnic University, Dalian 116034, China.
School of Food Science and Technology, Dalian Polytechnic University, Dalian 116034, China.
Int J Mol Sci. 2022 Feb 3;23(3):1762. doi: 10.3390/ijms23031762.
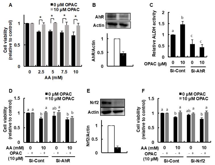
Aldehyde dehydrogenases (ALDHs) are the major enzyme superfamily for the aldehyde metabolism. Since the ALDH polymorphism leads to the accumulation of acetaldehyde, we considered that the enhancement of the liver ALDH activity by certain food ingredients could help prevent alcohol-induced chronic diseases. Here, we evaluated the modulating effects of 3-hydroxyphenylacetic acid (OPAC), the major metabolite of quercetin glycosides, on the ALDH activity and acetaldehyde-induced cytotoxicity in the cultured cell models. OPAC significantly enhanced the total ALDH activity not only in mouse hepatoma Hepa1c1c7 cells, but also in human hepatoma HepG2 cells. OPAC significantly increased not only the nuclear level of aryl hydrocarbon receptor (AhR), but also the AhR-dependent reporter gene expression, though not the nuclear factor erythroid-2-related factor 2 (Nrf2)-dependent one. The pretreatment of OPAC at the concentration required for the ALDH upregulation completely inhibited the acetaldehyde-induced cytotoxicity. Silencing AhR impaired the resistant effect of OPAC against acetaldehyde. These results strongly suggested that OPAC protects the cells from the acetaldehyde-induced cytotoxicity, mainly through the AhR-dependent and Nrf2-independent enhancement of the total ALDH activity. Our findings suggest that OPAC has a protective potential in hepatocyte models and could offer a new preventive possibility of quercetin glycosides for targeting alcohol-induced chronic diseases.
醛脱氢酶(ALDHs)是醛代谢的主要酶超家族。由于 ALDH 多态性导致乙醛积累,我们认为某些食物成分增强肝脏 ALDH 活性可以帮助预防酒精引起的慢性疾病。在这里,我们评估了槲皮素糖苷的主要代谢物 3-羟基苯乙酸(OPAC)对培养细胞模型中 ALDH 活性和乙醛诱导的细胞毒性的调节作用。OPAC 不仅显著增强了小鼠肝癌 Hepa1c1c7 细胞,而且显著增强了人肝癌 HepG2 细胞的总 ALDH 活性。OPAC 不仅显著增加了芳香烃受体(AhR)的核水平,而且增加了 AhR 依赖性报告基因表达,尽管不增加核因子红细胞 2 相关因子 2(Nrf2)依赖性报告基因表达。OPAC 的预处理浓度达到上调 ALDH 的要求时,完全抑制了乙醛诱导的细胞毒性。沉默 AhR 削弱了 OPAC 对乙醛的抗性作用。这些结果强烈表明,OPAC 通过 AhR 依赖性和 Nrf2 非依赖性增强总 ALDH 活性来保护细胞免受乙醛诱导的细胞毒性。我们的研究结果表明,OPAC 在肝细胞模型中具有保护潜力,为槲皮素糖苷针对酒精引起的慢性疾病提供了一种新的预防可能性。