• 文献检索
  • 文档翻译
  • 深度研究
  • 学术资讯
  • Suppr Zotero 插件Zotero 插件
  • 邀请有礼
  • 套餐&价格
  • 历史记录
应用&插件
Suppr Zotero 插件Zotero 插件浏览器插件Mac 客户端Windows 客户端微信小程序
定价
高级版会员购买积分包购买API积分包
服务
文献检索文档翻译深度研究API 文档MCP 服务
关于我们
关于 Suppr公司介绍联系我们用户协议隐私条款
关注我们

Suppr 超能文献

核心技术专利:CN118964589B侵权必究
粤ICP备2023148730 号-1Suppr @ 2026

文献检索

告别复杂PubMed语法,用中文像聊天一样搜索,搜遍4000万医学文献。AI智能推荐,让科研检索更轻松。

立即免费搜索

文件翻译

保留排版,准确专业,支持PDF/Word/PPT等文件格式,支持 12+语言互译。

免费翻译文档

深度研究

AI帮你快速写综述,25分钟生成高质量综述,智能提取关键信息,辅助科研写作。

立即免费体验

生长抑素通过 Tollip/髓样分化因子 88/核因子 kappa-B 信号通路减轻急性肠缺血再灌注引起的肠道上皮屏障损伤。

Somatostatin attenuates intestinal epithelial barrier injury during acute intestinal ischemia-reperfusion through Tollip/Myeloiddifferentiationfactor 88/Nuclear factor kappa-B signaling.

机构信息

Department of Gastrointestinal and Hernia Surgery, The First Affiliated Hospital of Kunming Medical University, Kunming, China.

出版信息

Bioengineered. 2022 Mar;13(3):5005-5020. doi: 10.1080/21655979.2022.2038450.

DOI:10.1080/21655979.2022.2038450
PMID:35164650
原文链接:https://pmc.ncbi.nlm.nih.gov/articles/PMC8973595/
Abstract

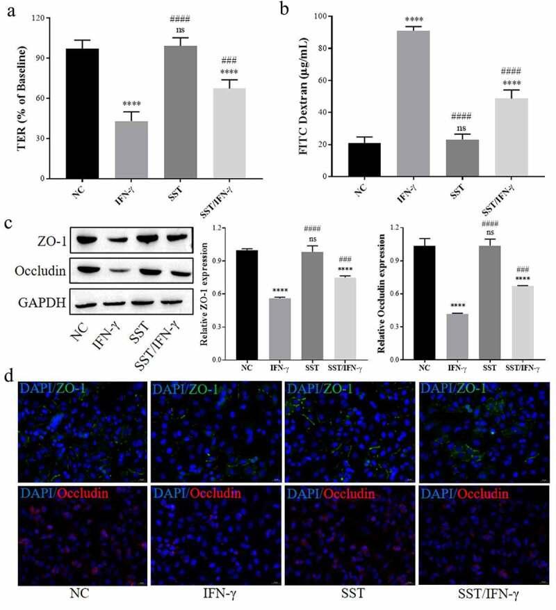
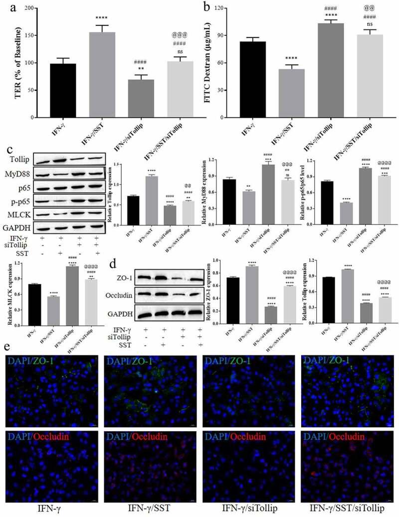
In the process of ischemia-reperfusion injury, intestinal ischemia and inflammation interweave, leading to tissue damage or necrosis. However, oxygen radicals and inflammatory mediators produced after reperfusion cause tissue damage again, resulting in severe intestinal epithelial barrier dysfunction. The aim of this study was to determine the protective effect of somatostatin on intestinal epithelial barrier function during intestinal ischemia-reperfusion injury and explore its mechanism. By establishing a rat intestinal ischemia-reperfusion model, pretreating the rats with somatostatin, and then detecting the histopathological changes, intestinal permeability and expression of tight junction proteins in intestinal tissues, the protective effect of somatostatin on the intestinal epithelial barrier was measured in vivo. The mechanism was determined in interferon γ (IFN-γ)-treated Caco-2 cells in vitro. The results showed that somatostatin could ameliorate ischemia-reperfusion-induced intestinal epithelial barrier dysfunction and protect Caco-2 cells against IFN-γ-induced decreases in tight junction protein expression and increases in monolayer cell permeability. The expression of Tollip was upregulated by somatostatin both in ischemia-reperfusion rats and IFN-γ-treated Caco-2 cells, while the activation of TLR2/MyD88/NF-κB signaling was inhibited by somatostatin. Tollip inhibition reversed the protective effect of somatostatin on the intestinal epithelial barrier. In conclusion, somatostatin could attenuate ischemia-reperfusion-induced intestinal epithelial barrier injury by inhibiting the activation of TLR2/MyD88/NF-κB signaling through upregulation of Tollip.

摘要

在缺血再灌注损伤过程中,肠缺血和炎症交织在一起,导致组织损伤或坏死。然而,再灌注后产生的氧自由基和炎症介质再次引起组织损伤,导致严重的肠道上皮屏障功能障碍。本研究旨在确定生长抑素对肠缺血再灌注损伤期间肠道上皮屏障功能的保护作用,并探讨其机制。通过建立大鼠肠缺血再灌注模型,用生长抑素预处理大鼠,然后检测肠组织的组织病理学变化、肠道通透性和紧密连接蛋白的表达,在体内测量生长抑素对肠道上皮屏障的保护作用。在体外使用干扰素 γ (IFN-γ) 处理 Caco-2 细胞来确定机制。结果表明,生长抑素可以改善缺血再灌注引起的肠道上皮屏障功能障碍,并保护 Caco-2 细胞免受 IFN-γ引起的紧密连接蛋白表达降低和单层细胞通透性增加的影响。生长抑素在缺血再灌注大鼠和 IFN-γ处理的 Caco-2 细胞中均上调 Tollip 的表达,同时抑制 TLR2/MyD88/NF-κB 信号的激活。Tollip 抑制逆转了生长抑素对肠道上皮屏障的保护作用。总之,生长抑素通过上调 Tollip 抑制 TLR2/MyD88/NF-κB 信号的激活,减轻缺血再灌注引起的肠道上皮屏障损伤。

https://cdn.ncbi.nlm.nih.gov/pmc/blobs/c822/8973595/71fc646b6753/KBIE_A_2038450_F0006_OC.jpg
https://cdn.ncbi.nlm.nih.gov/pmc/blobs/c822/8973595/7f1bb1c67351/KBIE_A_2038450_UF0001_OC.jpg
https://cdn.ncbi.nlm.nih.gov/pmc/blobs/c822/8973595/e056ec4d56e0/KBIE_A_2038450_F0001_OC.jpg
https://cdn.ncbi.nlm.nih.gov/pmc/blobs/c822/8973595/ef7d0cae893e/KBIE_A_2038450_F0002_OC.jpg
https://cdn.ncbi.nlm.nih.gov/pmc/blobs/c822/8973595/28ddcdf6209d/KBIE_A_2038450_F0003_B.jpg
https://cdn.ncbi.nlm.nih.gov/pmc/blobs/c822/8973595/78c58cea6fcf/KBIE_A_2038450_F0004_OC.jpg
https://cdn.ncbi.nlm.nih.gov/pmc/blobs/c822/8973595/7d586d2ab1a4/KBIE_A_2038450_F0005_OC.jpg
https://cdn.ncbi.nlm.nih.gov/pmc/blobs/c822/8973595/71fc646b6753/KBIE_A_2038450_F0006_OC.jpg
https://cdn.ncbi.nlm.nih.gov/pmc/blobs/c822/8973595/7f1bb1c67351/KBIE_A_2038450_UF0001_OC.jpg
https://cdn.ncbi.nlm.nih.gov/pmc/blobs/c822/8973595/e056ec4d56e0/KBIE_A_2038450_F0001_OC.jpg
https://cdn.ncbi.nlm.nih.gov/pmc/blobs/c822/8973595/ef7d0cae893e/KBIE_A_2038450_F0002_OC.jpg
https://cdn.ncbi.nlm.nih.gov/pmc/blobs/c822/8973595/28ddcdf6209d/KBIE_A_2038450_F0003_B.jpg
https://cdn.ncbi.nlm.nih.gov/pmc/blobs/c822/8973595/78c58cea6fcf/KBIE_A_2038450_F0004_OC.jpg
https://cdn.ncbi.nlm.nih.gov/pmc/blobs/c822/8973595/7d586d2ab1a4/KBIE_A_2038450_F0005_OC.jpg
https://cdn.ncbi.nlm.nih.gov/pmc/blobs/c822/8973595/71fc646b6753/KBIE_A_2038450_F0006_OC.jpg

相似文献

1
Somatostatin attenuates intestinal epithelial barrier injury during acute intestinal ischemia-reperfusion through Tollip/Myeloiddifferentiationfactor 88/Nuclear factor kappa-B signaling.生长抑素通过 Tollip/髓样分化因子 88/核因子 kappa-B 信号通路减轻急性肠缺血再灌注引起的肠道上皮屏障损伤。
Bioengineered. 2022 Mar;13(3):5005-5020. doi: 10.1080/21655979.2022.2038450.
2
Mahonia bealei (Fort.) Carr. Leaf extract modulates the TLR2/MyD88/NF-κB signaling pathway to inhibit PGN-induced inflammation in RAW264.7 cells.阔叶十大功劳叶提取物通过调节TLR2/MyD88/NF-κB信号通路抑制PGN诱导的RAW264.7细胞炎症反应。
J Ethnopharmacol. 2025 Mar 26;344:119510. doi: 10.1016/j.jep.2025.119510. Epub 2025 Feb 17.
3
Bifidobacterium bifidum Strain BB1 Inhibits Tumor Necrosis Factor-α-Induced Increase in Intestinal Epithelial Tight Junction Permeability via Toll-Like Receptor-2/Toll-Like Receptor-6 Receptor Complex-Dependent Stimulation of Peroxisome Proliferator-Activated Receptor γ and Suppression of NF-κB p65.两歧双歧杆菌 BB1 通过 Toll 样受体 2/6 受体复合物依赖性激活过氧化物酶体增殖物激活受体 γ 并抑制 NF-κB p65 抑制肿瘤坏死因子-α诱导的肠道上皮紧密连接通透性增加。
Am J Pathol. 2024 Sep;194(9):1664-1683. doi: 10.1016/j.ajpath.2024.05.012. Epub 2024 Jun 15.
4
Betulinic Acid Reduces Intestinal Inflammation and Enhances Intestinal Tight Junctions by Modulating the PPAR-γ/NF-κB Signaling Pathway in Intestinal Cells and Organoids.桦木酸通过调节肠道细胞和类器官中的PPAR-γ/NF-κB信号通路减轻肠道炎症并增强肠道紧密连接。
Nutrients. 2025 Jun 20;17(13):2052. doi: 10.3390/nu17132052.
5
Pleiotropic role of TLR2-mediated signaling in the protection of psoralidin against sepsis-induced acute lung injury.Toll样受体2(TLR2)介导的信号传导在补骨脂素对脓毒症诱导的急性肺损伤的保护作用中的多效性作用
Phytomedicine. 2025 Aug;144:156443. doi: 10.1016/j.phymed.2025.156443. Epub 2025 Feb 1.
6
The mechanism of action in Mussaenda pubescens (Yuye Jinhua) against influenza A virus: Evidence from in vitro and in vivo studies.玉叶金花抗甲型流感病毒的作用机制:来自体外和体内研究的证据。
Phytomedicine. 2025 Sep;145:157070. doi: 10.1016/j.phymed.2025.157070. Epub 2025 Jul 13.
7
Lianweng formula restores intestinal barrier function in ulcerative colitis through the β-arrestin 1/NF-κB signaling axis.连翁方通过β-抑制蛋白1/核因子κB信号轴恢复溃疡性结肠炎的肠道屏障功能。
Phytomedicine. 2025 Oct;146:157153. doi: 10.1016/j.phymed.2025.157153. Epub 2025 Aug 11.
8
Remote Ischemic Postconditioning Improve Cerebral Ischemia-Reperfusion Injury Induced Cognitive Dysfunction through Suppressing Mitochondrial Apoptosis in Hippocampus via TK/BK/B2R-Mediated PI3K/AKT.远程缺血后处理通过TK/BK/B2R介导的PI3K/AKT抑制海马体中的线粒体凋亡,改善脑缺血再灌注损伤所致的认知功能障碍。
Mol Neurobiol. 2025 Apr 14. doi: 10.1007/s12035-025-04864-y.
9
Music intervention mitigates LPS-induced gut barrier disruption and immune stress in broilers via TLR4/NF-κB regulation.音乐干预通过TLR4/NF-κB调节减轻脂多糖诱导的肉鸡肠道屏障破坏和免疫应激。
Poult Sci. 2025 Apr 22;104(7):105189. doi: 10.1016/j.psj.2025.105189.
10
HMGB1 Exacerbates Intestinal Barrier Damage by Inducing Ferroptosis Through the TLR4/NF-κB/GPX4 Pathway in Ulcerative Colitis.HMGB1通过TLR4/NF-κB/GPX4途径诱导铁死亡加重溃疡性结肠炎的肠道屏障损伤。
Mediators Inflamm. 2025 Jul 11;2025:2395557. doi: 10.1155/mi/2395557. eCollection 2025.

引用本文的文献

1
Somatostatin and N-acetylcysteine on testicular damage triggered by ischemia reperfusion: cellular protection and antioxidant effects.生长抑素和N-乙酰半胱氨酸对缺血再灌注引发的睾丸损伤的作用:细胞保护和抗氧化作用
Hormones (Athens). 2025 Apr 12. doi: 10.1007/s42000-025-00650-6.
2
Intestinal oxygen utilisation and cellular adaptation during intestinal ischaemia-reperfusion injury.肠道缺血再灌注损伤期间的肠道氧利用和细胞适应性
Clin Transl Med. 2025 Jan;15(1):e70136. doi: 10.1002/ctm2.70136.
3
Evaluation of Endoplasmic Reticulum Stress in an Experimental Intestinal Ischemia-Reperfusion Model in Rats: The Role of Ozone Therapy and Trimetazidine.

本文引用的文献

1
Probiotics, Prebiotics and Epithelial Tight Junctions: A Promising Approach to Modulate Intestinal Barrier Function.益生菌、益生元和上皮紧密连接:调节肠道屏障功能的有前途的方法。
Int J Mol Sci. 2021 Jun 23;22(13):6729. doi: 10.3390/ijms22136729.
2
Ctenopharyngodon idella Tollip regulates MyD88-induced NF-κB activation.草鱼Tollip调节髓样分化因子88(MyD88)诱导的核因子κB(NF-κB)激活。
Dev Comp Immunol. 2021 Oct;123:104162. doi: 10.1016/j.dci.2021.104162. Epub 2021 Jun 6.
3
Antioxidant-Based Therapy Reduces Early-Stage Intestinal Ischemia-Reperfusion Injury in Rats.
评价大鼠实验性肠缺血再灌注模型中的内质网应激:臭氧治疗和曲美他嗪的作用。
Biomolecules. 2024 Aug 25;14(9):1051. doi: 10.3390/biom14091051.
4
Somatostatin peptides prevent increased human colonic epithelial permeability induced by hypoxia.生长抑素肽可预防低氧诱导的人结肠上皮通透性增加。
Am J Physiol Gastrointest Liver Physiol. 2024 Nov 1;327(5):G701-G710. doi: 10.1152/ajpgi.00057.2024. Epub 2024 Sep 3.
5
Intestinal Microbiota - An Unmissable Bridge to Severe Acute Pancreatitis-Associated Acute Lung Injury.肠道微生物群——严重急性胰腺炎相关性急性肺损伤不可忽视的桥梁。
Front Immunol. 2022 Jun 14;13:913178. doi: 10.3389/fimmu.2022.913178. eCollection 2022.
基于抗氧化剂的疗法可减轻大鼠早期肠道缺血再灌注损伤。
Antioxidants (Basel). 2021 May 27;10(6):853. doi: 10.3390/antiox10060853.
4
Tight Junctions as a Key for Pathogens Invasion in Intestinal Epithelial Cells.紧密连接作为肠道上皮细胞中病原体入侵的关键。
Int J Mol Sci. 2021 Mar 2;22(5):2506. doi: 10.3390/ijms22052506.
5
Toll-Interacting Protein in Pulmonary Diseases. Abiding by the Goldilocks Principle.肺部疾病中的Toll相互作用蛋白。遵循“刚刚好”原则。
Am J Respir Cell Mol Biol. 2021 May;64(5):536-546. doi: 10.1165/rcmb.2020-0470TR.
6
Toll-interacting protein impacts on inflammation, autophagy, and vacuole trafficking in human disease. toll 相互作用蛋白对人类疾病中的炎症、自噬和液泡运输的影响。
J Mol Med (Berl). 2021 Jan;99(1):21-31. doi: 10.1007/s00109-020-01999-4. Epub 2020 Oct 31.
7
Mechanisms for Lactobacillus rhamnosus treatment of intestinal infection by drug-resistant Escherichia coli.鼠李糖乳杆菌治疗耐药性大肠杆菌肠道感染的机制。
Food Funct. 2020 May 1;11(5):4428-4445. doi: 10.1039/d0fo00128g. Epub 2020 May 6.
8
Ferulic Acid Ameliorates Lipopolysaccharide-Induced Barrier Dysfunction MicroRNA-200c-3p-Mediated Activation of PI3K/AKT Pathway in Caco-2 Cells.阿魏酸改善脂多糖诱导的Caco-2细胞屏障功能障碍:微小RNA-200c-3p介导的PI3K/AKT通路激活
Front Pharmacol. 2020 Apr 3;11:376. doi: 10.3389/fphar.2020.00376. eCollection 2020.
9
An engineering probiotic producing defensin-5 ameliorating dextran sodium sulfate-induced mice colitis via Inhibiting NF-kB pathway.一种通过抑制NF-κB途径产生防御素-5以改善葡聚糖硫酸钠诱导的小鼠结肠炎的工程益生菌。
J Transl Med. 2020 Mar 2;18(1):107. doi: 10.1186/s12967-020-02272-5.
10
Lactobacillus rhamnosus GG prevents epithelial barrier dysfunction induced by interferon-gamma and fecal supernatants from irritable bowel syndrome patients in human intestinal enteroids and colonoids.罗伊氏乳杆菌 GG 可预防肠上皮细胞屏障功能障碍,该作用由γ干扰素和肠易激综合征患者粪便上清液诱导,并在人肠类器官和结肠类器官中得到证实。
Gut Microbes. 2019;10(1):59-76. doi: 10.1080/19490976.2018.1479625. Epub 2018 Aug 6.