General ICU, The First Affiliated Hospital of Zhengzhou University, Henan Key Laboratory of Critical Care Medicine, Zhengzhou Key Laboratory of Sepsis, Henan Engineering Research Center for Critical Care Medicine, Zhengzhou, People's Republic of China.
Academy of Medical Sciences, Zhengzhou University, Zhengzhou, People's Republic of China.
Emerg Microbes Infect. 2022 Dec;11(1):815-828. doi: 10.1080/22221751.2022.2045876.
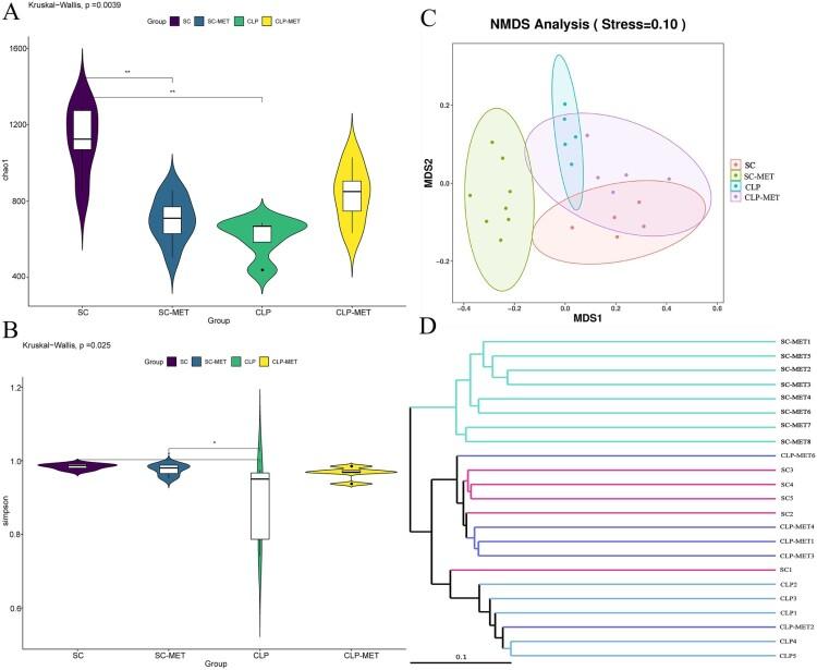
Increased evidence shows that gut microbiota acts as the primary regulator of the liver; however, its role in sepsis-related liver injury (SLI) in the elderly is unclear. This study assessed whether metformin could attenuate SLI by modulating gut microbiota in septic-aged rats. Cecal ligation and puncture (CLP) was used to induce SLI in aged rats. Fecal microbiota transplantation (FMT) was used to validate the roles of gut microbiota in these pathologies. The composition of gut microbiota was analysed by 16S rRNA sequencing. Moreover, the liver and colon tissues were analysed by histopathology, immunofluorescence, immunohistochemistry, and reverse transcription polymerase chain reaction (RT-PCR). Metformin improved liver damage, colon barrier dysfunction in aged SLI rats. Moreover, metformin improved sepsis-induced liver inflammation and damage under gut microbiota. Importantly, FMT assay showed that rats gavaged with faeces from metformin-treated SLI rats displayed less severe liver damage and colon barrier dysfunctions than those gavaged with faeces from SLI rats. The gut microbiota composition among the sham-operated, CLP-operated and metformin-treated SLI rats was different. In particular, the proportion of and was higher in SLI rats than sham-operated and metformin-treated SLI rats; while metformin could increase the proportion of , , and in aged SLI rats. Additionally, and correlated positively with the inflammatory factors in the liver. Our findings suggest that metformin may improve liver injury by regulating the gut microbiota and alleviating colon barrier dysfunction in septic-aged rats, which may be an effective therapy for SLI.
越来越多的证据表明,肠道微生物群作为肝脏的主要调节剂;然而,其在老年脓毒症相关肝损伤(SLI)中的作用尚不清楚。本研究评估了二甲双胍是否可以通过调节脓毒症老年大鼠的肠道微生物群来减轻 SLI。采用盲肠结扎和穿刺(CLP)法诱导老年大鼠 SLI。粪便微生物群移植(FMT)用于验证肠道微生物群在这些病变中的作用。通过 16S rRNA 测序分析肠道微生物群的组成。此外,通过组织病理学、免疫荧光、免疫组织化学和逆转录聚合酶链反应(RT-PCR)分析肝和结肠组织。二甲双胍改善了老年 SLI 大鼠的肝损伤和结肠屏障功能障碍。此外,二甲双胍改善了肠道微生物群下脓毒症引起的肝炎症和损伤。重要的是,FMT 实验表明,给予二甲双胍治疗的 SLI 大鼠粪便的大鼠的肝损伤和结肠屏障功能障碍比给予 SLI 大鼠粪便的大鼠要轻。假手术、CLP 手术和二甲双胍治疗的 SLI 大鼠之间的肠道微生物群组成不同。特别是,与假手术和二甲双胍治疗的 SLI 大鼠相比,SLI 大鼠中的 和 比例更高;而二甲双胍可以增加老年 SLI 大鼠中的 、 、 和 比例。此外, 和 与肝脏中的炎症因子呈正相关。我们的研究结果表明,二甲双胍可能通过调节肠道微生物群和减轻脓毒症老年大鼠的结肠屏障功能障碍来改善肝损伤,这可能是治疗 SLI 的有效方法。