• 文献检索
  • 文档翻译
  • 深度研究
  • 学术资讯
  • Suppr Zotero 插件Zotero 插件
  • 邀请有礼
  • 套餐&价格
  • 历史记录
应用&插件
Suppr Zotero 插件Zotero 插件浏览器插件Mac 客户端Windows 客户端微信小程序
定价
高级版会员购买积分包购买API积分包
服务
文献检索文档翻译深度研究API 文档MCP 服务
关于我们
关于 Suppr公司介绍联系我们用户协议隐私条款
关注我们

Suppr 超能文献

核心技术专利:CN118964589B侵权必究
粤ICP备2023148730 号-1Suppr @ 2026

文献检索

告别复杂PubMed语法,用中文像聊天一样搜索,搜遍4000万医学文献。AI智能推荐,让科研检索更轻松。

立即免费搜索

文件翻译

保留排版,准确专业,支持PDF/Word/PPT等文件格式,支持 12+语言互译。

免费翻译文档

深度研究

AI帮你快速写综述,25分钟生成高质量综述,智能提取关键信息,辅助科研写作。

立即免费体验

动脉脉动通过 hsa_circ_0007367 的上调在心脏骤停犬模型中增强微循环灌注并维持内皮完整性

Arterial Pulsatility Augments Microcirculatory Perfusion and Maintains the Endothelial Integrity during Extracorporeal Membrane Oxygenation via hsa_circ_0007367 Upregulation in a Canine Model with Cardiac Arrest.

机构信息

Department of Cardiovascular Surgery, Guangdong Cardiovascular Institute, Guangdong Provincial Key Laboratory of South China Structural Heart Disease, Guangdong Provincial People's Hospital, Guangdong Academy of Medical Sciences, Guangzhou 510080, China.

Department of Cardiovascular Surgery, Sun Yat-sen Memorial Hospital, Sun Yat-sen University, Guangzhou 510120, China.

出版信息

Oxid Med Cell Longev. 2022 Feb 18;2022:1630918. doi: 10.1155/2022/1630918. eCollection 2022.

DOI:10.1155/2022/1630918
PMID:35222790
原文链接:https://pmc.ncbi.nlm.nih.gov/articles/PMC8881135/
Abstract

BACKGROUND

The impairment of microcirculation is associated with the unfavorable outcome for extracorporeal membrane oxygenation (ECMO) patients. Studies revealed that pulsatile modification improves hemodynamics and attenuates inflammation during ECMO support. However, whether flow pattern impacts microcirculation and endothelial integrity is rarely documented. The objective of this work was to explore how pulsatility affects microcirculation during ECMO.

METHODS

Canine animal models with cardiac arrest were supported by ECMO, with the i-Cor system used to generate nonpulsatile or pulsatile flow. The sublingual microcirculation parameters were examined using the CytoCam microscope system. The expression of hsa_circ_0007367, a circular RNA, was measured during ECMO support. In vitro validation was performed in pulmonary vascular endothelial cells (PMVECs) exposed to pulsatile or nonpulsatile flow, and the expressions of hsa_circ_0007367, endothelial tight junction markers, endothelial adhesive molecules, endothelial nitric oxide synthases (eNOS), and NF-B signaling activity were analyzed.

RESULTS

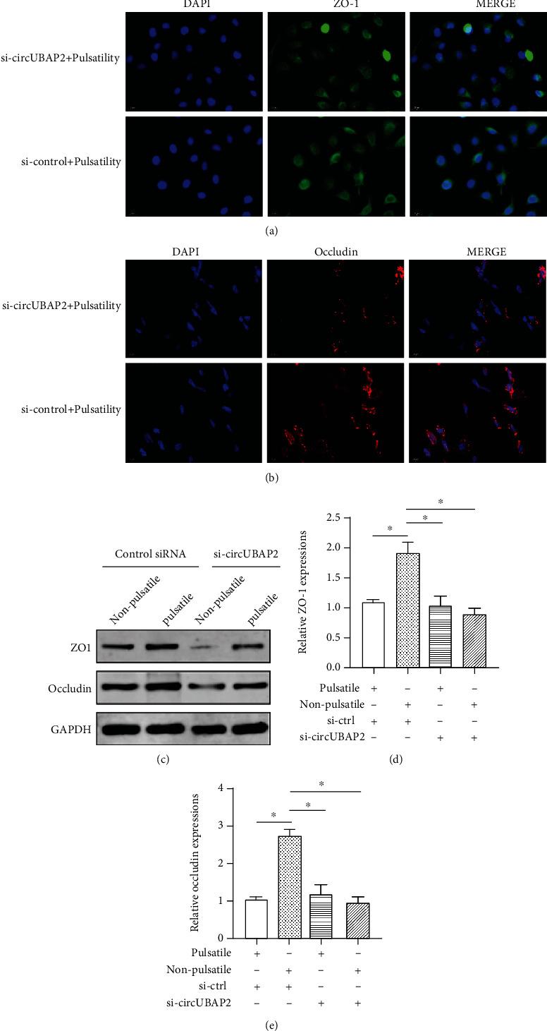
The pulsatile modification of ECMO enhanced microcirculatory perfusion, attenuated pulmonary inflammation, and stabilized endothelial integrity in animal models; meanwhile, the expression of hsa_circ_0007367 was significantly upregulated both in animals and PMVECs exposed to pulsatile flow. In particular, upregulation of hsa_circ_0007367 stabilized the expressions of endothelial tight junction markers zonula occludens- (ZO-) 1 and occludin, followed by modulating the endothelial nitric oxide synthases (eNOS) activity and inhibiting the NF-B signaling pathway.

CONCLUSION

The modification of pulsatility contributes to microcirculatory perfusion and endothelial integrity during ECMO. The expression of hsa_circ_0007367 plays a pivotal role in this protective mechanism.

摘要

背景

微循环受损与体外膜肺氧合(ECMO)患者的不良预后相关。研究表明,脉动改良可改善 ECMO 支持期间的血液动力学并减轻炎症。然而,血流模式是否影响微循环和内皮完整性鲜有报道。本研究旨在探讨脉动对 ECMO 期间微循环的影响。

方法

使用 i-Cor 系统产生非脉动或脉动流,对心脏骤停的犬动物模型进行 ECMO 支持。使用 CytoCam 显微镜系统检查舌下微循环参数。在 ECMO 支持期间测量环状 RNA hsa_circ_0007367 的表达。在体外,将肺血管内皮细胞(PMVECs)暴露于脉动或非脉动流中,分析 hsa_circ_0007367 的表达、内皮紧密连接标志物、内皮黏附分子、内皮型一氧化氮合酶(eNOS)和 NF-B 信号活性。

结果

ECMO 的脉动改良增强了动物模型的微循环灌注,减轻了肺炎症,稳定了内皮完整性;同时,hsa_circ_0007367 的表达在动物和暴露于脉动流的 PMVECs 中均显著上调。特别是,hsa_circ_0007367 的上调稳定了内皮紧密连接标志物 ZO-1 和闭锁蛋白的表达,随后调节内皮型一氧化氮合酶(eNOS)活性并抑制 NF-B 信号通路。

结论

脉动改良有助于 ECMO 期间的微循环灌注和内皮完整性。hsa_circ_0007367 的表达在这种保护机制中起关键作用。

https://cdn.ncbi.nlm.nih.gov/pmc/blobs/5b8d/8881135/59d7daed4bd1/OMCL2022-1630918.006.jpg
https://cdn.ncbi.nlm.nih.gov/pmc/blobs/5b8d/8881135/9371c8969c14/OMCL2022-1630918.001.jpg
https://cdn.ncbi.nlm.nih.gov/pmc/blobs/5b8d/8881135/972048952dbc/OMCL2022-1630918.002.jpg
https://cdn.ncbi.nlm.nih.gov/pmc/blobs/5b8d/8881135/4b4c93e123ae/OMCL2022-1630918.003.jpg
https://cdn.ncbi.nlm.nih.gov/pmc/blobs/5b8d/8881135/6fb5cbdc2ddd/OMCL2022-1630918.004.jpg
https://cdn.ncbi.nlm.nih.gov/pmc/blobs/5b8d/8881135/7248c73458e5/OMCL2022-1630918.005.jpg
https://cdn.ncbi.nlm.nih.gov/pmc/blobs/5b8d/8881135/59d7daed4bd1/OMCL2022-1630918.006.jpg
https://cdn.ncbi.nlm.nih.gov/pmc/blobs/5b8d/8881135/9371c8969c14/OMCL2022-1630918.001.jpg
https://cdn.ncbi.nlm.nih.gov/pmc/blobs/5b8d/8881135/972048952dbc/OMCL2022-1630918.002.jpg
https://cdn.ncbi.nlm.nih.gov/pmc/blobs/5b8d/8881135/4b4c93e123ae/OMCL2022-1630918.003.jpg
https://cdn.ncbi.nlm.nih.gov/pmc/blobs/5b8d/8881135/6fb5cbdc2ddd/OMCL2022-1630918.004.jpg
https://cdn.ncbi.nlm.nih.gov/pmc/blobs/5b8d/8881135/7248c73458e5/OMCL2022-1630918.005.jpg
https://cdn.ncbi.nlm.nih.gov/pmc/blobs/5b8d/8881135/59d7daed4bd1/OMCL2022-1630918.006.jpg

相似文献

1
Arterial Pulsatility Augments Microcirculatory Perfusion and Maintains the Endothelial Integrity during Extracorporeal Membrane Oxygenation via hsa_circ_0007367 Upregulation in a Canine Model with Cardiac Arrest.动脉脉动通过 hsa_circ_0007367 的上调在心脏骤停犬模型中增强微循环灌注并维持内皮完整性
Oxid Med Cell Longev. 2022 Feb 18;2022:1630918. doi: 10.1155/2022/1630918. eCollection 2022.
2
Pulsatility protects the endothelial glycocalyx during extracorporeal membrane oxygenation.搏动性在体外膜肺氧合期间保护内皮糖萼。
Microcirculation. 2021 Oct;28(7):e12722. doi: 10.1111/micc.12722. Epub 2021 Jul 16.
3
Circular RNA UBAP2 (hsa_circ_0007367) Correlates with Microcirculatory Perfusion and Predicts Outcomes of Cardiogenic Shock Patients Undergoing Extracorporeal Membrane Oxygenation Support.环状 RNA UBAP2(hsa_circ_0007367)与微循环灌注相关,可预测行体外膜肺氧合支持的心源性休克患者的结局。
Shock. 2022 Jun 1;57(6):200-210. doi: 10.1097/SHK.0000000000001937.
4
Pulsatile flow increases METTL14-induced m 6 A modification and attenuates septic cardiomyopathy: an experimental study.脉动流增加 METTL14 诱导的 m6A 修饰并减轻脓毒症性心肌病:一项实验研究。
Int J Surg. 2024 Jul 1;110(7):4103-4115. doi: 10.1097/JS9.0000000000001402.
5
Effect of the Pulsatile Extracorporeal Membrane Oxygenation on Hemodynamic Energy and Systemic Microcirculation in a Piglet Model of Acute Cardiac Failure.搏动性体外膜肺氧合对急性心力衰竭仔猪模型血流动力学能量和全身微循环的影响
Artif Organs. 2016 Jan;40(1):19-26. doi: 10.1111/aor.12588. Epub 2015 Nov 3.
6
Effect of Pulsatility on Microcirculation in Patients Treated with Extracorporeal Cardiopulmonary Resuscitation: A Pilot Study.体外心肺复苏治疗患者中搏动性对微循环的影响:一项初步研究。
ASAIO J. 2017 Jul/Aug;63(4):386-391. doi: 10.1097/MAT.0000000000000492.
7
Pulsatile venoarterial perfusion using a novel synchronized cardiac assist device augments coronary artery blood flow during ventricular fibrillation.使用新型同步心脏辅助装置进行搏动性静脉-动脉灌注可在心室颤动期间增加冠状动脉血流量。
Artif Organs. 2015 Jan;39(1):77-82. doi: 10.1111/aor.12413. Epub 2014 Dec 16.
8
Low versus standard-blood-flow reperfusion strategy in a pig model of refractory cardiac arrest resuscitated with Extra Corporeal Membrane Oxygenation.低流量与标准流量再灌注策略在应用体外膜肺氧合复苏的难治性心搏骤停猪模型中的比较。
Resuscitation. 2018 Dec;133:12-17. doi: 10.1016/j.resuscitation.2018.09.014. Epub 2018 Sep 20.
9
Synchronized Pulsatile Flow With Low Systolic Output From Veno-Arterial Extracorporeal Membrane Oxygenation Improves Myocardial Recovery After Experimental Cardiac Arrest in Pigs.静脉-动脉体外膜肺氧合产生的低收缩期输出同步搏动血流可改善猪实验性心脏骤停后的心肌恢复。
Artif Organs. 2018 Jun;42(6):597-604. doi: 10.1111/aor.13089. Epub 2018 Mar 6.
10
In Vitro Hemodynamic Evaluation of an Adult Pulsatile Extracorporeal Membrane Oxygenation System.成人搏动性体外膜肺氧合系统的体外血流动力学评估
Artif Organs. 2018 Sep;42(9):E234-E245. doi: 10.1111/aor.13156. Epub 2018 May 17.

引用本文的文献

1
Optimising fluid therapy during venoarterial extracorporeal membrane oxygenation: current evidence and future directions.体外膜肺氧合期间优化液体治疗:当前证据与未来方向
Ann Intensive Care. 2025 Mar 19;15(1):32. doi: 10.1186/s13613-025-01458-8.
2
Skin injury: Associations with variables related to perfusion and pressure.皮肤损伤:与灌注和压力相关变量的关系。
Anaesth Intensive Care. 2024 Nov;52(6):386-396. doi: 10.1177/0310057X241264575. Epub 2024 Oct 12.
3
Extracorporeal cardiopulmonary resuscitation: a comparison of two experimental approaches and systematic review of experimental models.

本文引用的文献

1
Pulsatility protects the endothelial glycocalyx during extracorporeal membrane oxygenation.搏动性在体外膜肺氧合期间保护内皮糖萼。
Microcirculation. 2021 Oct;28(7):e12722. doi: 10.1111/micc.12722. Epub 2021 Jul 16.
2
A narrative review of circular RNAs as potential biomarkers and therapeutic targets for cardiovascular diseases.环状RNA作为心血管疾病潜在生物标志物和治疗靶点的叙述性综述。
Ann Transl Med. 2021 Apr;9(7):578. doi: 10.21037/atm-20-7929.
3
The Pulsatile Modification Improves Hemodynamics and Attenuates Inflammatory Responses in Extracorporeal Membrane Oxygenation.
体外心肺复苏:两种实验方法的比较及实验模型的系统评价
Intensive Care Med Exp. 2024 Sep 13;12(1):80. doi: 10.1186/s40635-024-00664-1.
4
Circ_0003945: an emerging biomarker and therapeutic target for human diseases.环状RNA_0003945:一种新兴的人类疾病生物标志物和治疗靶点。
Front Oncol. 2024 Apr 22;14:1275009. doi: 10.3389/fonc.2024.1275009. eCollection 2024.
5
Subtypes and Mechanistic Advances of Extracorporeal Membrane Oxygenation-Related Acute Brain Injury.体外膜肺氧合相关急性脑损伤的亚型及机制进展
Brain Sci. 2023 Aug 4;13(8):1165. doi: 10.3390/brainsci13081165.
6
The mechanisms of glycolipid metabolism disorder on vascular injury in type 2 diabetes.2型糖尿病中糖脂代谢紊乱对血管损伤的机制
Front Physiol. 2022 Aug 31;13:952445. doi: 10.3389/fphys.2022.952445. eCollection 2022.
脉动性改良改善体外膜肺氧合中的血流动力学并减轻炎症反应。
J Inflamm Res. 2021 Apr 12;14:1357-1364. doi: 10.2147/JIR.S292543. eCollection 2021.
4
Extracorporeal membrane oxygenation support in COVID-19: an international cohort study of the Extracorporeal Life Support Organization registry.COVID-19 患者的体外膜肺氧合支持:体外生命支持组织登记处的国际队列研究。
Lancet. 2020 Oct 10;396(10257):1071-1078. doi: 10.1016/S0140-6736(20)32008-0. Epub 2020 Sep 25.
5
Correlation Between Wall Shear Stress and Acute Degradation of the Endothelial Glycocalyx During Cardiopulmonary Bypass.体外循环过程中心内皮糖萼层的急性降解与壁切应力的相关性。
J Cardiovasc Transl Res. 2020 Dec;13(6):1024-1032. doi: 10.1007/s12265-020-10027-2. Epub 2020 Jun 3.
6
Effects of left ventricular assist device on heart failure patients: A bioinformatics analysis.左心室辅助装置对心力衰竭患者的影响:生物信息学分析。
Artif Organs. 2020 Jun;44(6):577-583. doi: 10.1111/aor.13627. Epub 2020 Jan 29.
7
Microcirculation Evolution in Patients on Venoarterial Extracorporeal Membrane Oxygenation for Refractory Cardiogenic Shock.难治性心源性休克患者行脉-动静脉体外膜肺氧合治疗后的微循环演变。
Crit Care Med. 2020 Jan;48(1):e9-e17. doi: 10.1097/CCM.0000000000004072.
8
Phosphodiesterase-4 inhibition reduces ECLS-induced vascular permeability and improves microcirculation in a rodent model of extracorporeal resuscitation.磷酸二酯酶-4 抑制可减少体外生命支持诱导的血管通透性,并改善体外复苏啮齿动物模型的微循环。
Am J Physiol Heart Circ Physiol. 2019 Mar 1;316(3):H751-H761. doi: 10.1152/ajpheart.00673.2018. Epub 2019 Jan 25.
9
Effects of Pulsatile Control Algorithms for Diagonal Pump on Hemodynamic Performance and Hemolysis.用于对角泵的脉动控制算法对血流动力学性能和溶血的影响。
Artif Organs. 2019 Jan;43(1):60-75. doi: 10.1111/aor.13284. Epub 2018 Oct 29.
10
The outcome of pediatric patients undergoing congenital cardiac surgery under pulsatile cardiopulmonary bypass in different frequencies.不同频率搏动性体外循环下小儿先天性心脏手术患者的结局
Ther Clin Risk Manag. 2018 Sep 3;14:1553-1561. doi: 10.2147/TCRM.S170642. eCollection 2018.