• 文献检索
  • 文档翻译
  • 深度研究
  • 学术资讯
  • Suppr Zotero 插件Zotero 插件
  • 邀请有礼
  • 套餐&价格
  • 历史记录
应用&插件
Suppr Zotero 插件Zotero 插件浏览器插件Mac 客户端Windows 客户端微信小程序
定价
高级版会员购买积分包购买API积分包
服务
文献检索文档翻译深度研究API 文档MCP 服务
关于我们
关于 Suppr公司介绍联系我们用户协议隐私条款
关注我们

Suppr 超能文献

核心技术专利:CN118964589B侵权必究
粤ICP备2023148730 号-1Suppr @ 2026

文献检索

告别复杂PubMed语法,用中文像聊天一样搜索,搜遍4000万医学文献。AI智能推荐,让科研检索更轻松。

立即免费搜索

文件翻译

保留排版,准确专业,支持PDF/Word/PPT等文件格式,支持 12+语言互译。

免费翻译文档

深度研究

AI帮你快速写综述,25分钟生成高质量综述,智能提取关键信息,辅助科研写作。

立即免费体验

4-辛烯酸酯通过激活肝细胞中的 Nrf2-AMPK 信号通路预防游离脂肪酸诱导的脂质代谢紊乱。

4-Octyl Itaconate Prevents Free Fatty Acid-Induced Lipid Metabolism Disorder through Activating Nrf2-AMPK Signaling Pathway in Hepatocytes.

机构信息

Key Laboratory of Animal Physiology and Biochemistry, College of Veterinary Medicine, Nanjing Agricultural University, Nanjing 210095, China.

MOE Joint International Research Laboratory of Animal Health and Food Safety, College of Veterinary Medicine, Nanjing Agricultural University, Nanjing 210095, China.

出版信息

Oxid Med Cell Longev. 2022 Feb 18;2022:5180242. doi: 10.1155/2022/5180242. eCollection 2022.

DOI:10.1155/2022/5180242
PMID:35222799
原文链接:https://pmc.ncbi.nlm.nih.gov/articles/PMC8881125/
Abstract

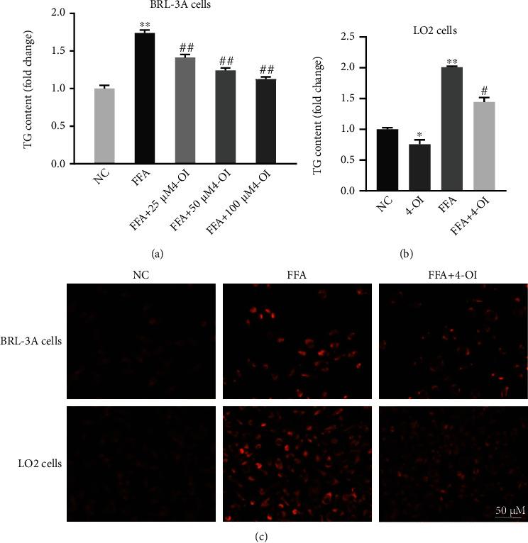
Nonalcoholic fatty liver disease (NAFLD), characterized with oxidative stress and hepatic steatosis, is a serious threat to human health. As a specific activator of nuclear factor E2-related factor 2 (Nrf2), the 4-octyl itaconate (4-OI) has the beneficial effects in antioxidant and anti-inflammation; however, whether 4-OI can alleviate hepatic steatosis and its mechanism is still unknown. The present study was aimed at investigating the protective effects of 4-OI on free fat acid- (FFA-) induced lipid metabolism disorder and its potential molecular mechanism in hepatocytes. The results showed that 4-OI treatment markedly alleviated FFA-induced oxidative stress and excessive lipid accumulation in hepatocytes. Mechanistically, 4-OI significantly suppressed the overproduction of reactive oxygen species (ROS) through activation of Nrf2; the downregulation of ROS level induced a downregulation of AMP-dependent protein kinase (AMPK) phosphorylation level which finally ameliorated excessive lipid accumulation in FFA-stimulated hepatocytes. In general, our data demonstrated that 4-OI relieves the oxidative stress and lipid metabolism disorder in FFA-stimulated hepatocytes; and these beneficial effects were achieved by activating the Nrf2-AMPK signaling pathway. These data not only expand the new biological function of 4-OI but also provide a theoretical basis for 4-OI to protect against lipid metabolism disorders and related diseases, such as NAFLD.

摘要

非酒精性脂肪性肝病(NAFLD)的特征为氧化应激和肝脂肪变性,严重威胁着人类健康。4-辛基衣康酸(4-OI)作为核因子 E2 相关因子 2(Nrf2)的特异性激活剂,具有抗氧化和抗炎作用;然而,4-OI 是否能缓解肝脂肪变性及其机制尚不清楚。本研究旨在探讨 4-OI 对游离脂肪酸(FFA)诱导的脂质代谢紊乱的保护作用及其在肝细胞中的潜在分子机制。结果表明,4-OI 处理可显著减轻 FFA 诱导的肝细胞氧化应激和脂质蓄积过度。机制上,4-OI 通过激活 Nrf2 显著抑制活性氧(ROS)的过度产生;ROS 水平的下调诱导 AMP 依赖的蛋白激酶(AMPK)磷酸化水平下调,最终改善 FFA 刺激的肝细胞中过量的脂质蓄积。总的来说,我们的数据表明,4-OI 缓解了 FFA 刺激的肝细胞中的氧化应激和脂质代谢紊乱;这些有益作用是通过激活 Nrf2-AMPK 信号通路实现的。这些数据不仅扩展了 4-OI 的新生物学功能,也为 4-OI 预防脂质代谢紊乱和相关疾病(如非酒精性脂肪性肝病)提供了理论依据。

https://cdn.ncbi.nlm.nih.gov/pmc/blobs/5776/8881125/fbfb74081b7f/OMCL2022-5180242.007.jpg
https://cdn.ncbi.nlm.nih.gov/pmc/blobs/5776/8881125/0b103815a818/OMCL2022-5180242.001.jpg
https://cdn.ncbi.nlm.nih.gov/pmc/blobs/5776/8881125/a85058209da1/OMCL2022-5180242.002.jpg
https://cdn.ncbi.nlm.nih.gov/pmc/blobs/5776/8881125/94ba621c8119/OMCL2022-5180242.003.jpg
https://cdn.ncbi.nlm.nih.gov/pmc/blobs/5776/8881125/49c73ebc2b88/OMCL2022-5180242.004.jpg
https://cdn.ncbi.nlm.nih.gov/pmc/blobs/5776/8881125/15ab8a257a8a/OMCL2022-5180242.005.jpg
https://cdn.ncbi.nlm.nih.gov/pmc/blobs/5776/8881125/9d50bc3c25cc/OMCL2022-5180242.006.jpg
https://cdn.ncbi.nlm.nih.gov/pmc/blobs/5776/8881125/fbfb74081b7f/OMCL2022-5180242.007.jpg
https://cdn.ncbi.nlm.nih.gov/pmc/blobs/5776/8881125/0b103815a818/OMCL2022-5180242.001.jpg
https://cdn.ncbi.nlm.nih.gov/pmc/blobs/5776/8881125/a85058209da1/OMCL2022-5180242.002.jpg
https://cdn.ncbi.nlm.nih.gov/pmc/blobs/5776/8881125/94ba621c8119/OMCL2022-5180242.003.jpg
https://cdn.ncbi.nlm.nih.gov/pmc/blobs/5776/8881125/49c73ebc2b88/OMCL2022-5180242.004.jpg
https://cdn.ncbi.nlm.nih.gov/pmc/blobs/5776/8881125/15ab8a257a8a/OMCL2022-5180242.005.jpg
https://cdn.ncbi.nlm.nih.gov/pmc/blobs/5776/8881125/9d50bc3c25cc/OMCL2022-5180242.006.jpg
https://cdn.ncbi.nlm.nih.gov/pmc/blobs/5776/8881125/fbfb74081b7f/OMCL2022-5180242.007.jpg

相似文献

1
4-Octyl Itaconate Prevents Free Fatty Acid-Induced Lipid Metabolism Disorder through Activating Nrf2-AMPK Signaling Pathway in Hepatocytes.4-辛烯酸酯通过激活肝细胞中的 Nrf2-AMPK 信号通路预防游离脂肪酸诱导的脂质代谢紊乱。
Oxid Med Cell Longev. 2022 Feb 18;2022:5180242. doi: 10.1155/2022/5180242. eCollection 2022.
2
Liensinine alleviates high fat diet (HFD)-induced non-alcoholic fatty liver disease (NAFLD) through suppressing oxidative stress and inflammation via regulating TAK1/AMPK signaling.莲心碱通过调节TAK1/AMPK信号通路抑制氧化应激和炎症,从而减轻高脂饮食(HFD)诱导的非酒精性脂肪性肝病(NAFLD)。
Int Immunopharmacol. 2022 Mar;104:108306. doi: 10.1016/j.intimp.2021.108306. Epub 2022 Jan 6.
3
Chicoric Acid Ameliorates Nonalcoholic Fatty Liver Disease via the AMPK/Nrf2/NFB Signaling Pathway and Restores Gut Microbiota in High-Fat-Diet-Fed Mice.菊苣酸通过AMPK/Nrf2/NFB信号通路改善高脂饮食喂养小鼠的非酒精性脂肪性肝病并恢复肠道微生物群。
Oxid Med Cell Longev. 2020 Nov 3;2020:9734560. doi: 10.1155/2020/9734560. eCollection 2020.
4
Hesperetin ameliorates hepatic oxidative stress and inflammation the PI3K/AKT-Nrf2-ARE pathway in oleic acid-induced HepG2 cells and a rat model of high-fat diet-induced NAFLD.橙皮苷通过 PI3K/AKT-Nrf2-ARE 通路改善油酸诱导的 HepG2 细胞和高脂饮食诱导的 NAFLD 大鼠模型的肝氧化应激和炎症。
Food Funct. 2021 May 11;12(9):3898-3918. doi: 10.1039/d0fo02736g.
5
Gentiopicroside Ameliorates Oxidative Stress and Lipid Accumulation through Nuclear Factor Erythroid 2-Related Factor 2 Activation.龙胆苦苷通过激活核因子红细胞 2 相关因子 2 减轻氧化应激和脂质积累。
Oxid Med Cell Longev. 2020 Jun 16;2020:2940746. doi: 10.1155/2020/2940746. eCollection 2020.
6
Dehydroepiandrosterone protects against oleic acid-triggered mitochondrial dysfunction to relieve oxidative stress and inflammation via activation of the AMPK-Nrf2 axis by targeting GPR30 in hepatocytes.去氢表雄酮通过靶向肝细胞中的 GPR30 激活 AMPK-Nrf2 轴,防止油酸引发的线粒体功能障碍,从而减轻氧化应激和炎症。
Mol Immunol. 2023 Mar;155:110-123. doi: 10.1016/j.molimm.2023.01.008. Epub 2023 Feb 9.
7
(-)-Hydroxycitric Acid Alleviates Oleic Acid-Induced Steatosis, Oxidative Stress, and Inflammation in Primary Chicken Hepatocytes by Regulating AMP-Activated Protein Kinase-Mediated Reactive Oxygen Species Levels.(-)-羟基柠檬酸通过调节 AMP 激活的蛋白激酶介导的活性氧水平缓解油酸诱导的原代鸡肝细胞脂肪变性、氧化应激和炎症。
J Agric Food Chem. 2020 Oct 7;68(40):11229-11241. doi: 10.1021/acs.jafc.0c04648. Epub 2020 Sep 25.
8
Hepatocyte-protective effect of nectandrin B, a nutmeg lignan, against oxidative stress: Role of Nrf2 activation through ERK phosphorylation and AMPK-dependent inhibition of GSK-3β.肉豆蔻木脂素nectandrin B对氧化应激的肝细胞保护作用:通过ERK磷酸化激活Nrf2及AMPK依赖性抑制GSK-3β的作用
Toxicol Appl Pharmacol. 2016 Sep 15;307:138-149. doi: 10.1016/j.taap.2016.08.003. Epub 2016 Aug 7.
9
Isoquercetin Improves Hepatic Lipid Accumulation by Activating AMPK Pathway and Suppressing TGF-β Signaling on an HFD-Induced Nonalcoholic Fatty Liver Disease Rat Model.槲皮素通过激活 AMPK 通路和抑制 TGF-β信号通路改善高脂肪饮食诱导的非酒精性脂肪肝病大鼠模型的肝脂质蓄积。
Int J Mol Sci. 2018 Dec 19;19(12):4126. doi: 10.3390/ijms19124126.
10
Gastrodin Ameliorates Oxidative Stress and Proinflammatory Response in Nonalcoholic Fatty Liver Disease through the AMPK/Nrf2 Pathway.天麻素通过AMPK/Nrf2通路改善非酒精性脂肪性肝病中的氧化应激和促炎反应。
Phytother Res. 2016 Mar;30(3):402-11. doi: 10.1002/ptr.5541. Epub 2015 Dec 4.

引用本文的文献

1
4-Octyl Itaconate ameliorates diesel exhaust particle-induced oxidative stress in nasal epithelial cells.衣康酸4-辛酯改善柴油尾气颗粒诱导的鼻上皮细胞氧化应激。
Front Immunol. 2025 Aug 22;16:1640499. doi: 10.3389/fimmu.2025.1640499. eCollection 2025.
2
Mechanism by which hydrogen-rich water mitigates exercise-induced fatigue: activation of the immunoresponsive gene 1-itaconate/nuclear factor erythroid 2-related factor 2/heme oxygenase-1 pathway.富氢水减轻运动性疲劳的机制:免疫反应基因1-衣康酸/核因子红细胞2相关因子2/血红素加氧酶-1途径的激活
Med Gas Res. 2026 Mar 1;16(1):26-32. doi: 10.4103/mgr.MEDGASRES-D-24-00148. Epub 2025 Jun 28.
3

本文引用的文献

1
The Cell-Permeable Derivative of the Immunoregulatory Metabolite Itaconate, 4-Octyl Itaconate, Is Anti-Fibrotic in Systemic Sclerosis.免疫调节代谢产物衣康酸的细胞通透性衍生物 4-辛基衣康酸具有抗系统性硬化症纤维化作用。
Cells. 2021 Aug 10;10(8):2053. doi: 10.3390/cells10082053.
2
Dehydroepiandrosterone alleviates intestinal inflammatory damage via GPR30-mediated Nrf2 activation and NLRP3 inflammasome inhibition in colitis mice.脱氢表雄酮通过 GPR30 介导的 Nrf2 激活和 NLRP3 炎性体抑制减轻结肠炎小鼠的肠道炎症损伤。
Free Radic Biol Med. 2021 Aug 20;172:386-402. doi: 10.1016/j.freeradbiomed.2021.06.025. Epub 2021 Jun 25.
3
Examining the Impact of Microglia on Ischemic Stroke With an Emphasis on the Metabolism of Immune Cells.
研究小胶质细胞对缺血性中风的影响,重点关注免疫细胞的代谢。
CNS Neurosci Ther. 2025 Feb;31(2):e70229. doi: 10.1111/cns.70229.
4
Serum uric acid and nonalcoholic fatty liver disease.血清尿酸与非酒精性脂肪性肝病
Front Endocrinol (Lausanne). 2024 Nov 28;15:1455132. doi: 10.3389/fendo.2024.1455132. eCollection 2024.
5
Targeting AMP-activated protein kinase in sepsis.靶向脓毒症中的 AMP 激活的蛋白激酶。
Front Endocrinol (Lausanne). 2024 Oct 14;15:1452993. doi: 10.3389/fendo.2024.1452993. eCollection 2024.
6
Regulation of metabolic microenvironment with a nanocomposite hydrogel for improved bone fracture healing.用纳米复合水凝胶调节代谢微环境以促进骨折愈合
Bioact Mater. 2024 Apr 24;37:424-438. doi: 10.1016/j.bioactmat.2024.03.025. eCollection 2024 Jul.
7
Itaconate stabilizes CPT1a to enhance lipid utilization during inflammation.异柠檬酸稳定 CPT1a 以增强炎症期间的脂质利用。
Elife. 2024 Feb 2;12:RP92420. doi: 10.7554/eLife.92420.
8
Circ_0004535/miR-1827/CASP8 network involved in type 2 diabetes mellitus with nonalcoholic fatty liver disease.Circ_0004535/miR-1827/CASP8 网络参与 2 型糖尿病伴非酒精性脂肪性肝病。
Sci Rep. 2023 Nov 13;13(1):19807. doi: 10.1038/s41598-023-47189-3.
9
Dietary supplementation of dimethyl itaconate protects against chronic heat stress-induced growth performance impairment and lipid metabolism disorder in broiler chickens.饲粮添加二甲基衣康酸酯可缓解慢性热应激对肉鸡生长性能和脂代谢的损害。
J Anim Sci. 2023 Jan 3;101. doi: 10.1093/jas/skad120.
10
Activated AMP-activated protein kinase prevents hepatic steatosis, oxidative stress and inflammation in primary chicken hepatocytes.活化的AMP活化蛋白激酶可预防原代鸡肝细胞中的肝脂肪变性、氧化应激和炎症。
Front Physiol. 2022 Sep 8;13:974825. doi: 10.3389/fphys.2022.974825. eCollection 2022.
The Keap1-Nrf2 System: A Mediator between Oxidative Stress and Aging.
Keap1-Nrf2系统:氧化应激与衰老之间的介质
Oxid Med Cell Longev. 2021 Apr 19;2021:6635460. doi: 10.1155/2021/6635460. eCollection 2021.
4
Lipid metabolism and lipid signals in aging and longevity.脂质代谢和脂质信号在衰老和长寿中的作用。
Dev Cell. 2021 May 17;56(10):1394-1407. doi: 10.1016/j.devcel.2021.03.034. Epub 2021 Apr 22.
5
Complexity of macrophage metabolism in infection.感染中巨噬细胞代谢的复杂性
Curr Opin Biotechnol. 2021 Apr;68:231-239. doi: 10.1016/j.copbio.2021.01.020. Epub 2021 Feb 18.
6
Effects of dibutyl phthalate on lipid metabolism in liver and hepatocytes based on PPARα/SREBP-1c/FAS/GPAT/AMPK signal pathway.基于 PPARα/SREBP-1c/FAS/GPAT/AMPK 信号通路探讨邻苯二甲酸二丁酯对肝脏及肝细胞脂质代谢的影响。
Food Chem Toxicol. 2021 Mar;149:112029. doi: 10.1016/j.fct.2021.112029. Epub 2021 Jan 26.
7
Nonalcoholic fatty liver disease (NAFLD) from pathogenesis to treatment concepts in humans.非酒精性脂肪性肝病(NAFLD):从发病机制到人类治疗理念。
Mol Metab. 2021 Aug;50:101122. doi: 10.1016/j.molmet.2020.101122. Epub 2020 Nov 19.
8
SARS-CoV2-mediated suppression of NRF2-signaling reveals potent antiviral and anti-inflammatory activity of 4-octyl-itaconate and dimethyl fumarate.SARS-CoV2 介导的 NRF2 信号通路抑制揭示了 4-辛基衣康酸和富马酸二甲酯的强大抗病毒和抗炎活性。
Nat Commun. 2020 Oct 2;11(1):4938. doi: 10.1038/s41467-020-18764-3.
9
Four-octyl itaconate activates Nrf2 cascade to protect osteoblasts from hydrogen peroxide-induced oxidative injury.辛二酸辛酯激活 Nrf2 级联反应,保护成骨细胞免受过氧化氢诱导的氧化损伤。
Cell Death Dis. 2020 Sep 17;11(9):772. doi: 10.1038/s41419-020-02987-9.
10
(-)-Hydroxycitric Acid Alleviates Oleic Acid-Induced Steatosis, Oxidative Stress, and Inflammation in Primary Chicken Hepatocytes by Regulating AMP-Activated Protein Kinase-Mediated Reactive Oxygen Species Levels.(-)-羟基柠檬酸通过调节 AMP 激活的蛋白激酶介导的活性氧水平缓解油酸诱导的原代鸡肝细胞脂肪变性、氧化应激和炎症。
J Agric Food Chem. 2020 Oct 7;68(40):11229-11241. doi: 10.1021/acs.jafc.0c04648. Epub 2020 Sep 25.