Suppr超能文献

溶瘤性寨卡病毒可促进胶质母细胞瘤瘤内T细胞浸润并提高免疫治疗疗效。

Oncolytic Zika virus promotes intratumoral T cell infiltration and improves immunotherapy efficacy in glioblastoma.

作者信息

Chen Lishu, Zhou Chao, Chen Qi, Shang Jingzhe, Liu Zhaodan, Guo Yan, Li Chunfeng, Wang HongJiang, Ye Qing, Li XiaoFeng, Zu Shulong, Li Fangye, Xia Qing, Zhou Tao, Li Ailing, Wang Chenhui, Chen Yun, Wu Aiping, Qin Chengfeng, Man Jianghong

机构信息

State Key Laboratory of Proteomics, National Center of Biomedical Analysis, Beijing 100850, China.

Department of Immunology, Key Laboratory of Immune Microenvironment and Disease, Nanjing Medical University, Nanjing 211166, China.

出版信息

Mol Ther Oncolytics. 2022 Feb 1;24:522-534. doi: 10.1016/j.omto.2022.01.011. eCollection 2022 Mar 17.

Abstract

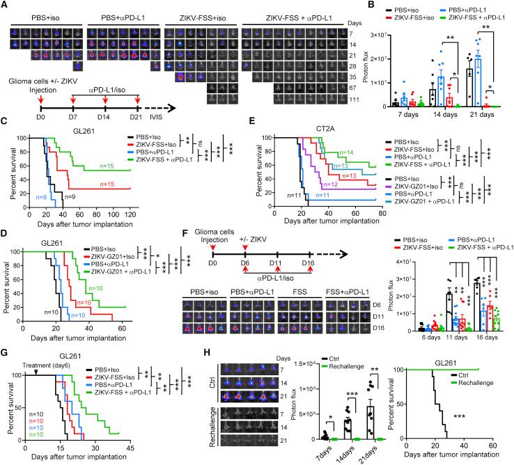
Glioblastoma (GBM) is the deadliest primary brain tumor and is generally resistant to immunotherapy because of severe dysfunction of T cells. Novel treatment options are critically needed to overcome the immunotherapy resistance of GBM. Here we demonstrate that Zika virus (ZIKV) treatment improves the efficacy of anti-PD ligand 1 (PD-L1) immunotherapy in GBM. We found that ZIKV induces a strong pro-inflammatory response and increases CD4 and CD8 T cell intratumoral infiltration and activation in GBM mouse models. ZIKV treatment of mice bearing GBM tumors inhibits tumor growth and prolongs survival. These therapeutic effects of ZIKV on GBM tumors are negated in mice depleted of T cells. Moreover, ZIKV dramatically promotes activation of the type I interferon signaling pathway in GBM cells. ZIKV treatment potently sensitizes GBM to PD-L1 blockade and provides significant and durable survival benefits. Our findings reveal that ZIKV overcomes the resistance of GBM to immune checkpoint blockade, which may lead to therapeutic applications of ZIKV in individuals with GBM receiving immunotherapy.

摘要

胶质母细胞瘤(GBM)是最致命的原发性脑肿瘤,由于T细胞严重功能障碍,通常对免疫疗法耐药。迫切需要新的治疗选择来克服GBM的免疫疗法耐药性。在此,我们证明寨卡病毒(ZIKV)治疗可提高抗程序性死亡配体1(PD-L1)免疫疗法对GBM的疗效。我们发现,在GBM小鼠模型中,ZIKV可诱导强烈的促炎反应,并增加CD4和CD8 T细胞在肿瘤内的浸润和激活。用ZIKV治疗携带GBM肿瘤的小鼠可抑制肿瘤生长并延长生存期。ZIKV对GBM肿瘤的这些治疗作用在T细胞耗竭的小鼠中被消除。此外,ZIKV可显著促进GBM细胞中I型干扰素信号通路的激活。ZIKV治疗可有效使GBM对PD-L1阻断敏感,并提供显著且持久的生存益处。我们的研究结果表明,ZIKV克服了GBM对免疫检查点阻断的耐药性,这可能会使ZIKV在接受免疫疗法的GBM患者中得到治疗应用。

https://cdn.ncbi.nlm.nih.gov/pmc/blobs/86ef/8851082/46418fdc4ddb/fx1.jpg

文献检索

告别复杂PubMed语法,用中文像聊天一样搜索,搜遍4000万医学文献。AI智能推荐,让科研检索更轻松。

立即免费搜索

文件翻译

保留排版,准确专业,支持PDF/Word/PPT等文件格式,支持 12+语言互译。

免费翻译文档

深度研究

AI帮你快速写综述,25分钟生成高质量综述,智能提取关键信息,辅助科研写作。

立即免费体验