• 文献检索
  • 文档翻译
  • 深度研究
  • 学术资讯
  • Suppr Zotero 插件Zotero 插件
  • 邀请有礼
  • 套餐&价格
  • 历史记录
应用&插件
Suppr Zotero 插件Zotero 插件浏览器插件Mac 客户端Windows 客户端微信小程序
定价
高级版会员购买积分包购买API积分包
服务
文献检索文档翻译深度研究API 文档MCP 服务
关于我们
关于 Suppr公司介绍联系我们用户协议隐私条款
关注我们

Suppr 超能文献

核心技术专利:CN118964589B侵权必究
粤ICP备2023148730 号-1Suppr @ 2026

文献检索

告别复杂PubMed语法,用中文像聊天一样搜索,搜遍4000万医学文献。AI智能推荐,让科研检索更轻松。

立即免费搜索

文件翻译

保留排版,准确专业,支持PDF/Word/PPT等文件格式,支持 12+语言互译。

免费翻译文档

深度研究

AI帮你快速写综述,25分钟生成高质量综述,智能提取关键信息,辅助科研写作。

立即免费体验

将寨卡病毒减毒活疫苗(ZIKV-LAV)株重新用于靶向人多形性胶质母细胞瘤的溶瘤病毒。

Repurposing of Zika virus live-attenuated vaccine (ZIKV-LAV) strains as oncolytic viruses targeting human glioblastoma multiforme cells.

机构信息

Laboratory for Translational and Molecular Imaging, Cancer and Stem Cell Biology Programme, Duke-NUS Medical School, Singapore, Singapore, 169857.

Laboratory of Human Neural Models, Neuroscience and Behavioural Disorders Programme, Duke-NUS Medical School, Singapore, Singapore, 169857.

出版信息

J Transl Med. 2024 Feb 2;22(1):126. doi: 10.1186/s12967-024-04930-4.

DOI:10.1186/s12967-024-04930-4
PMID:38308299
原文链接:https://pmc.ncbi.nlm.nih.gov/articles/PMC10835997/
Abstract

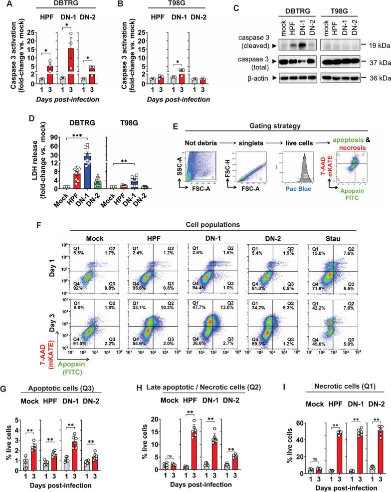
Glioblastoma multiforme (GBM) is the most common malignant primary brain cancer affecting the adult population. Median overall survival for GBM patients is poor (15 months), primarily due to high rates of tumour recurrence and the paucity of treatment options. Oncolytic virotherapy is a promising treatment alternative for GBM patients, where engineered viruses selectively infect and eradicate cancer cells by inducing cell lysis and eliciting robust anti-tumour immune response. In this study, we evaluated the oncolytic potency of live-attenuated vaccine strains of Zika virus (ZIKV-LAV) against human GBM cells in vitro. Our findings revealed that Axl and integrin αβ function as cellular receptors mediating ZIKV-LAV infection in GBM cells. ZIKV-LAV strains productively infected and lysed human GBM cells but not primary endothelia and terminally differentiated neurons. Upon infection, ZIKV-LAV mediated GBM cell death via apoptosis and pyroptosis. This is the first in-depth molecular dissection of how oncolytic ZIKV infects and induces death in tumour cells.

摘要

多形性胶质母细胞瘤(GBM)是最常见的影响成年人群体的恶性原发性脑癌。GBM 患者的总体中位生存期较差(15 个月),主要是由于肿瘤复发率高和治疗选择有限。溶瘤病毒治疗是 GBM 患者的一种有前途的治疗选择,其中经过工程改造的病毒通过诱导细胞裂解和引发强烈的抗肿瘤免疫反应,选择性感染和消灭癌细胞。在这项研究中,我们评估了活减毒的寨卡病毒(ZIKV-LAV)疫苗株对体外培养的人类 GBM 细胞的溶瘤效力。我们的研究结果表明,Axl 和整合素αβ作为细胞受体,介导 ZIKV-LAV 在 GBM 细胞中的感染。ZIKV-LAV 株可有效感染和裂解人类 GBM 细胞,但不能感染原代内皮细胞和终末分化神经元。感染后,ZIKV-LAV 通过细胞凋亡和细胞焦亡介导 GBM 细胞死亡。这是首次深入剖析溶瘤寨卡病毒如何感染和诱导肿瘤细胞死亡。

https://cdn.ncbi.nlm.nih.gov/pmc/blobs/a79c/10835997/1898871c0f2a/12967_2024_4930_Fig7_HTML.jpg
https://cdn.ncbi.nlm.nih.gov/pmc/blobs/a79c/10835997/7f6e4b3a695b/12967_2024_4930_Fig1_HTML.jpg
https://cdn.ncbi.nlm.nih.gov/pmc/blobs/a79c/10835997/eb6e5e3c0dc2/12967_2024_4930_Fig2_HTML.jpg
https://cdn.ncbi.nlm.nih.gov/pmc/blobs/a79c/10835997/36e98396d1b2/12967_2024_4930_Fig3_HTML.jpg
https://cdn.ncbi.nlm.nih.gov/pmc/blobs/a79c/10835997/a2b82fb07642/12967_2024_4930_Fig4_HTML.jpg
https://cdn.ncbi.nlm.nih.gov/pmc/blobs/a79c/10835997/c30654274434/12967_2024_4930_Fig5_HTML.jpg
https://cdn.ncbi.nlm.nih.gov/pmc/blobs/a79c/10835997/e21a4065e056/12967_2024_4930_Fig6_HTML.jpg
https://cdn.ncbi.nlm.nih.gov/pmc/blobs/a79c/10835997/1898871c0f2a/12967_2024_4930_Fig7_HTML.jpg
https://cdn.ncbi.nlm.nih.gov/pmc/blobs/a79c/10835997/7f6e4b3a695b/12967_2024_4930_Fig1_HTML.jpg
https://cdn.ncbi.nlm.nih.gov/pmc/blobs/a79c/10835997/eb6e5e3c0dc2/12967_2024_4930_Fig2_HTML.jpg
https://cdn.ncbi.nlm.nih.gov/pmc/blobs/a79c/10835997/36e98396d1b2/12967_2024_4930_Fig3_HTML.jpg
https://cdn.ncbi.nlm.nih.gov/pmc/blobs/a79c/10835997/a2b82fb07642/12967_2024_4930_Fig4_HTML.jpg
https://cdn.ncbi.nlm.nih.gov/pmc/blobs/a79c/10835997/c30654274434/12967_2024_4930_Fig5_HTML.jpg
https://cdn.ncbi.nlm.nih.gov/pmc/blobs/a79c/10835997/e21a4065e056/12967_2024_4930_Fig6_HTML.jpg
https://cdn.ncbi.nlm.nih.gov/pmc/blobs/a79c/10835997/1898871c0f2a/12967_2024_4930_Fig7_HTML.jpg

相似文献

1
Repurposing of Zika virus live-attenuated vaccine (ZIKV-LAV) strains as oncolytic viruses targeting human glioblastoma multiforme cells.将寨卡病毒减毒活疫苗(ZIKV-LAV)株重新用于靶向人多形性胶质母细胞瘤的溶瘤病毒。
J Transl Med. 2024 Feb 2;22(1):126. doi: 10.1186/s12967-024-04930-4.
2
Treatment of Human Glioblastoma with a Live Attenuated Zika Virus Vaccine Candidate.用减毒活寨卡病毒候选疫苗治疗人类脑胶质瘤。
mBio. 2018 Sep 18;9(5):e01683-18. doi: 10.1128/mBio.01683-18.
3
Differential Replication and Oncolytic Effects of Zika Virus in Aggressive CNS Tumor Cells: Insights from Organoid and Tumoroid Models.寨卡病毒在侵袭性中枢神经系统肿瘤细胞中的差异复制及溶瘤作用:类器官和类肿瘤模型的见解
Viruses. 2024 Nov 12;16(11):1764. doi: 10.3390/v16111764.
4
Oncolytic Zika Virus: New Option for Glioblastoma Treatment.溶瘤寨卡病毒:胶质母细胞瘤治疗的新选择。
DNA Cell Biol. 2023 Jun;42(6):267-273. doi: 10.1089/dna.2022.0375. Epub 2022 Nov 9.
5
Zika Virus: A Neurotropic Warrior against High-Grade Gliomas-Unveiling Its Potential for Oncolytic Virotherapy.寨卡病毒:一种对抗高级别胶质瘤的嗜神经“战士”——揭示其溶瘤病毒疗法的潜力
Viruses. 2024 Apr 3;16(4):561. doi: 10.3390/v16040561.
6
Zika virus oncolytic activity requires CD8+ T cells and is boosted by immune checkpoint blockade.寨卡病毒的溶瘤活性需要CD8 + T细胞,并且可通过免疫检查点阻断增强。
JCI Insight. 2021 Jan 11;6(1):144619. doi: 10.1172/jci.insight.144619.
7
Zika Virus Targets Glioblastoma Stem Cells through a SOX2-Integrin αβ Axis.寨卡病毒通过 SOX2-整合素 αβ 轴靶向神经胶质瘤干细胞。
Cell Stem Cell. 2020 Feb 6;26(2):187-204.e10. doi: 10.1016/j.stem.2019.11.016. Epub 2020 Jan 16.
8
Differential Susceptibility of Ex Vivo Primary Glioblastoma Tumors to Oncolytic Effect of Modified Zika Virus.体外原发性脑胶质瘤肿瘤对改良寨卡病毒溶瘤作用的差异敏感性。
Cells. 2023 Sep 29;12(19):2384. doi: 10.3390/cells12192384.
9
A single-dose plasmid-launched live-attenuated Zika vaccine induces protective immunity.单剂质粒载体减毒活寨卡疫苗诱导保护性免疫。
EBioMedicine. 2018 Oct;36:92-102. doi: 10.1016/j.ebiom.2018.08.056. Epub 2018 Sep 7.
10
Live-attenuated Japanese encephalitis virus inhibits glioblastoma growth and elicits potent antitumor immunity.减毒活日本脑炎病毒抑制胶质母细胞瘤生长并引发强烈的抗肿瘤免疫。
Front Immunol. 2023 Apr 11;14:982180. doi: 10.3389/fimmu.2023.982180. eCollection 2023.

引用本文的文献

1
Towards Effective Treatment of Glioblastoma: The Role of Combination Therapies and the Potential of Phytotherapy and Micotherapy.迈向胶质母细胞瘤的有效治疗:联合疗法的作用以及植物疗法和微疗法的潜力
Curr Issues Mol Biol. 2024 Dec 19;46(12):14324-14350. doi: 10.3390/cimb46120859.
2
A comprehensive neuroimaging review of the primary and metastatic brain tumors treated with immunotherapy: current status, and the application of advanced imaging approaches and artificial intelligence.免疫疗法治疗原发性和转移性脑肿瘤的综合神经影像学综述:现状、先进成像方法及人工智能的应用
Front Immunol. 2024 Nov 28;15:1496627. doi: 10.3389/fimmu.2024.1496627. eCollection 2024.
3

本文引用的文献

1
Oncolytic herpes simplex viruses for the treatment of glioma and targeting glioblastoma stem-like cells.溶瘤单纯疱疹病毒治疗脑胶质瘤和靶向脑胶质瘤干细胞。
Front Cell Infect Microbiol. 2023 May 31;13:1206111. doi: 10.3389/fcimb.2023.1206111. eCollection 2023.
2
Recent Developments in Glioblastoma Therapy: Oncolytic Viruses and Emerging Future Strategies.胶质母细胞瘤治疗的新进展:溶瘤病毒和新兴未来策略。
Viruses. 2023 Feb 16;15(2):547. doi: 10.3390/v15020547.
3
TSPO expression in a Zika virus murine infection model as an imaging target for acute infection-induced neuroinflammation.
Differential Replication and Oncolytic Effects of Zika Virus in Aggressive CNS Tumor Cells: Insights from Organoid and Tumoroid Models.
寨卡病毒在侵袭性中枢神经系统肿瘤细胞中的差异复制及溶瘤作用:类器官和类肿瘤模型的见解
Viruses. 2024 Nov 12;16(11):1764. doi: 10.3390/v16111764.
4
Forms of Non-Apoptotic Cell Death and Their Role in Gliomas-Presentation of the Current State of Knowledge.非凋亡性细胞死亡的形式及其在胶质瘤中的作用——当前知识现状介绍
Biomedicines. 2024 Jul 11;12(7):1546. doi: 10.3390/biomedicines12071546.
TSPO 在寨卡病毒小鼠感染模型中的表达作为急性感染诱导的神经炎症的成像靶点。
Eur J Nucl Med Mol Imaging. 2023 Feb;50(3):742-755. doi: 10.1007/s00259-022-06019-w. Epub 2022 Nov 9.
4
Teserpaturev/G47Δ: First Approval.特瑟帕图雷夫/G47Δ:首次批准。
BioDrugs. 2022 Sep;36(5):667-672. doi: 10.1007/s40259-022-00553-7.
5
CpG content in the Zika virus genome affects infection phenotypes in the adult brain and fetal lymph nodes.寨卡病毒基因组中的 CpG 含量影响成年大脑和胎儿淋巴结中的感染表型。
Front Immunol. 2022 Aug 2;13:943481. doi: 10.3389/fimmu.2022.943481. eCollection 2022.
6
Zika virus causes placental pyroptosis and associated adverse fetal outcomes by activating GSDME.寨卡病毒通过激活 GSDME 引起胎盘细胞焦亡和相关的不良胎儿结局。
Elife. 2022 Aug 16;11:e73792. doi: 10.7554/eLife.73792.
7
Concomitant pyroptotic and apoptotic cell death triggered in macrophages infected by Zika virus.寨卡病毒感染的巨噬细胞中同时发生的细胞焦亡和细胞凋亡。
PLoS One. 2022 Apr 21;17(4):e0257408. doi: 10.1371/journal.pone.0257408. eCollection 2022.
8
Oncolytic Zika virus promotes intratumoral T cell infiltration and improves immunotherapy efficacy in glioblastoma.溶瘤性寨卡病毒可促进胶质母细胞瘤瘤内T细胞浸润并提高免疫治疗疗效。
Mol Ther Oncolytics. 2022 Feb 1;24:522-534. doi: 10.1016/j.omto.2022.01.011. eCollection 2022 Mar 17.
9
RIPK3-Dependent Necroptosis Is Induced and Restricts Viral Replication in Human Astrocytes Infected With Zika Virus.RIPK3 依赖性细胞坏死被诱导,并限制了 Zika 病毒感染的人星形胶质细胞中的病毒复制。
Front Cell Infect Microbiol. 2021 Mar 16;11:637710. doi: 10.3389/fcimb.2021.637710. eCollection 2021.
10
Cancer cell heterogeneity & plasticity in glioblastoma and brain tumors.胶质母细胞瘤和脑肿瘤中的癌细胞异质性与可塑性
Semin Cancer Biol. 2022 Jul;82:162-175. doi: 10.1016/j.semcancer.2021.02.014. Epub 2021 Feb 25.