Department of Pathology, Xiangya Hospital, School of Basic Medical Sciences, Central South University, Changsha, 410013, China.
Department of Histology and Embryology, School of Basic Medical Sciences, Central South University, Changsha, 410013, China.
Cell Death Dis. 2022 Mar 2;13(3):202. doi: 10.1038/s41419-022-04649-4.
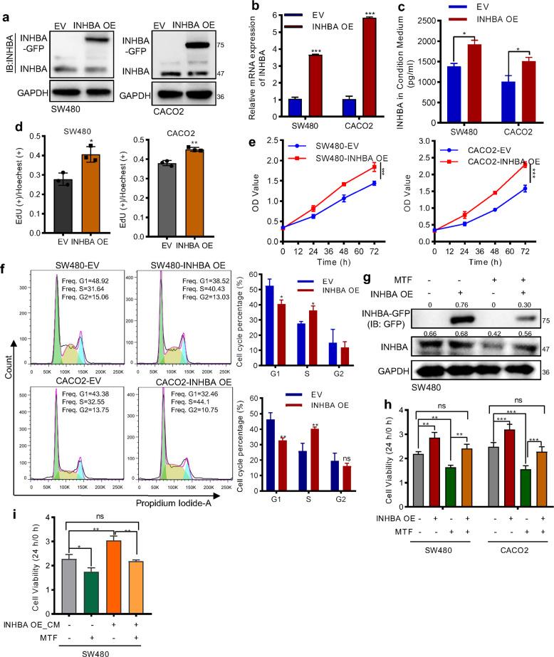
Multiple evidence shows that metformin serves as a potential agent for Colorectal Cancer (CRC) treatment, while its molecular mechanisms still require detailed investigation. Here, we revealed that metformin specifically suppressed the proliferation of CRC cells by causing G1/S arrest, and INHBA is a potential target for metformin to play an anti-proliferation effect in CRC. We verified the oncogene role of INHBA by knocking down and overexpressing INHBA in CRC cells. Silencing INHBA abrogated the cell growth, while overexpression INHBA promotes the proliferation of CRC cells. As an oncogene, INHBA was aberrant overexpression in CRC tissues and closely related to the poor prognosis of CRC patients. In mechanism, INHBA is an important ligand of TGF-β signaling and metformin blocked the activation of TGF-β signaling by targeting INHBA, and then down-regulated the activity of PI3K/Akt pathway, leading to the reduction of cyclinD1 and cell cycle arrest. Together, these findings indicate that metformin down-regulates the expression of INHBA, then attenuating TGF-β/PI3K/Akt signaling transduction, thus inhibiting the proliferation of CRC. Our study elucidated a novel molecular mechanism for the anti-proliferation effect of metformin, providing a theoretical basis for the application of metformin in CRC therapy.
多种证据表明,二甲双胍可作为结直肠癌(CRC)治疗的潜在药物,但其分子机制仍需详细研究。在这里,我们揭示了二甲双胍通过引起 G1/S 期阻滞特异性抑制 CRC 细胞的增殖,而 INHBA 是二甲双胍发挥抗增殖作用的潜在靶点。我们通过在 CRC 细胞中敲低和过表达 INHBA 来验证 INHBA 的癌基因作用。沉默 INHBA 可消除细胞生长,而过表达 INHBA 则促进 CRC 细胞的增殖。作为癌基因,INHBA 在 CRC 组织中异常高表达,与 CRC 患者的不良预后密切相关。在机制上,INHBA 是 TGF-β 信号的重要配体,二甲双胍通过靶向 INHBA 阻断 TGF-β 信号的激活,进而下调 PI3K/Akt 通路的活性,导致细胞周期蛋白 D1 减少和细胞周期阻滞。综上所述,这些发现表明二甲双胍下调 INHBA 的表达,从而减弱 TGF-β/PI3K/Akt 信号转导,抑制 CRC 的增殖。我们的研究阐明了二甲双胍抗增殖作用的新分子机制,为二甲双胍在 CRC 治疗中的应用提供了理论基础。