Suppr超能文献

多功能自组装纳米颗粒源自小分子天然产物,可通过调节紧密连接来实现口服胰岛素传递。

Multi-functional self-assembly nanoparticles originating from small molecule natural product for oral insulin delivery through modulating tight junctions.

机构信息

School of Chinese Pharmacy, Beijing University of Chinese Medicine, Beijing, 102488, People's Republic of China.

出版信息

J Nanobiotechnology. 2022 Mar 5;20(1):116. doi: 10.1186/s12951-022-01260-9.

Abstract

BACKGROUND

Oral administration of insulin (INS) could be absorbed into systemic circulation only if the carrier protected it from the hostile gastrointestinal conditions. However, traditional macromolecular carriers have not totally overcome challenges in addressing these biological barriers.

RESULT

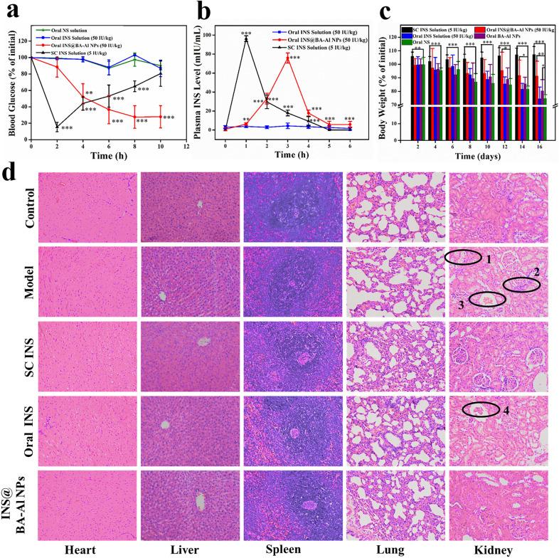
In this study, inspired by small molecule natural products (SMNPs), we demonstrate the multi-functional self-assembly nanoparticles (BA-Al NPs) originating from baicalin (BA) and AlCl through coordination bonds and hydrogen bonds. As a novel carrier for oral insulin delivery (INS@BA-Al NPs), it displayed effective capacity in pH stimuli-responsive insulin release, intestinal mucoadhesion and transepithelial absorption enhance. Meanwhile, BA improved the paracellular permeability for insulin absorption, because of its downregulation at both mRNA and protein level on internal tight junction proteins. In vivo experiments exhibited remarkable bioavailability of INS and an ideal glucose homeostasis in the type I diabetic rat model.

CONCLUSION

This study offers a novel frontier of multi-functional carriers based on SMNPs with self-assembly character and bioactivity, which could be a promising strategy for diabetes therapy.

摘要

背景

胰岛素(INS)经口服给药只有在载体保护其免受胃肠道恶劣环境影响的情况下才能被吸收到体循环中。然而,传统的大分子载体尚未完全克服解决这些生物屏障的挑战。

结果

在这项研究中,受小分子天然产物(SMNPs)的启发,我们展示了源自黄芩苷(BA)和 AlCl 的多功能自组装纳米颗粒(BA-Al NPs),通过配位键和氢键形成。作为口服胰岛素递药的新型载体(INS@BA-Al NPs),它在 pH 刺激响应性胰岛素释放、肠道黏膜黏附性和跨上皮吸收增强方面表现出有效的能力。同时,BA 通过下调细胞间紧密连接蛋白的 mRNA 和蛋白水平,改善了胰岛素的经上皮细胞渗透性吸收。体内实验显示胰岛素具有显著的生物利用度,并在 I 型糖尿病大鼠模型中实现了理想的葡萄糖稳态。

结论

本研究为具有自组装特性和生物活性的基于 SMNPs 的多功能载体提供了一个新的前沿领域,这可能是糖尿病治疗的一种有前途的策略。

https://cdn.ncbi.nlm.nih.gov/pmc/blobs/eaf8/8898475/c3e85cfebcb3/12951_2022_1260_Fig1_HTML.jpg

文献AI研究员

20分钟写一篇综述,助力文献阅读效率提升50倍。

立即体验

用中文搜PubMed

大模型驱动的PubMed中文搜索引擎

马上搜索

文档翻译

学术文献翻译模型,支持多种主流文档格式。

立即体验