• 文献检索
  • 文档翻译
  • 深度研究
  • 学术资讯
  • Suppr Zotero 插件Zotero 插件
  • 邀请有礼
  • 套餐&价格
  • 历史记录
应用&插件
Suppr Zotero 插件Zotero 插件浏览器插件Mac 客户端Windows 客户端微信小程序
定价
高级版会员购买积分包购买API积分包
服务
文献检索文档翻译深度研究API 文档MCP 服务
关于我们
关于 Suppr公司介绍联系我们用户协议隐私条款
关注我们

Suppr 超能文献

核心技术专利:CN118964589B侵权必究
粤ICP备2023148730 号-1Suppr @ 2026

文献检索

告别复杂PubMed语法,用中文像聊天一样搜索,搜遍4000万医学文献。AI智能推荐,让科研检索更轻松。

立即免费搜索

文件翻译

保留排版,准确专业,支持PDF/Word/PPT等文件格式,支持 12+语言互译。

免费翻译文档

深度研究

AI帮你快速写综述,25分钟生成高质量综述,智能提取关键信息,辅助科研写作。

立即免费体验

CASCADE:非编码变异改变的调控复合物结合的高通量表征

CASCADE: high-throughput characterization of regulatory complex binding altered by non-coding variants.

作者信息

Bray David, Hook Heather, Zhao Rose, Keenan Jessica L, Penvose Ashley, Osayame Yemi, Mohaghegh Nima, Chen Xiaoting, Parameswaran Sreeja, Kottyan Leah C, Weirauch Matthew T, Siggers Trevor

机构信息

Department of Biology, Boston University, Boston, MA, USA.

Biological Design Center, Boston University, Boston, MA, USA.

出版信息

Cell Genom. 2022 Feb 9;2(2). doi: 10.1016/j.xgen.2022.100098.

DOI:10.1016/j.xgen.2022.100098
PMID:35252945
原文链接:https://pmc.ncbi.nlm.nih.gov/articles/PMC8896503/
Abstract

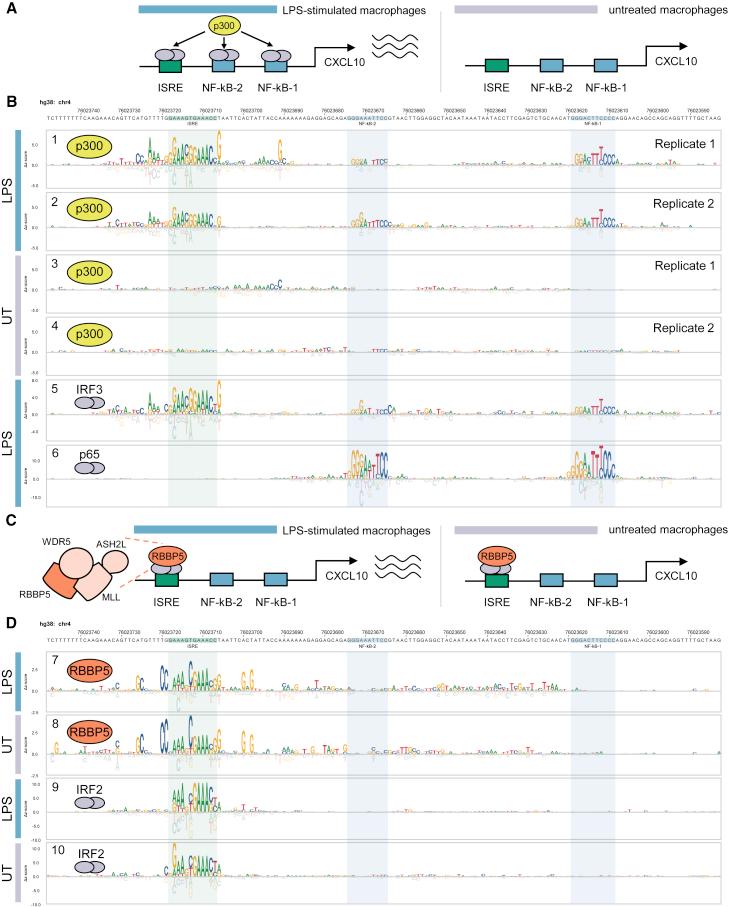
Non-coding DNA variants (NCVs) impact gene expression by altering binding sites for regulatory complexes. New high-throughput methods are needed to characterize the impact of NCVs on regulatory complexes. We developed CASCADE (Customizable Approach to Survey Complex Assembly at DNA Elements), an array-based high-throughput method to profile cofactor (COF) recruitment. CASCADE identifies DNA-bound transcription factor-cofactor (TF-COF) complexes in nuclear extracts and quantifies the impact of NCVs on their binding. We demonstrate CASCADE sensitivity in characterizing condition-specific recruitment of COFs p300 and RBBP5 (MLL subunit) to the promoter in lipopolysaccharide (LPS)-stimulated human macrophages and quantify the impact of all possible NCVs. To demonstrate applicability to NCV screens, we profile TF-COF binding to ~1,700 single-nucleotide polymorphism quantitative trait loci (SNP-QTLs) in human macrophages and identify perturbed ETS domain-containing complexes. CASCADE will facilitate high-throughput testing of molecular mechanisms of NCVs for diverse biological applications.

摘要

非编码DNA变异(NCV)通过改变调控复合物的结合位点来影响基因表达。需要新的高通量方法来表征NCV对调控复合物的影响。我们开发了CASCADE(用于在DNA元件处检测复合物组装的可定制方法),这是一种基于阵列的高通量方法,用于分析辅因子(COF)的募集情况。CASCADE可识别核提取物中与DNA结合的转录因子-辅因子(TF-COF)复合物,并量化NCV对其结合的影响。我们展示了CASCADE在表征脂多糖(LPS)刺激的人类巨噬细胞中COF p300和RBBP5(MLL亚基)对启动子的条件特异性募集方面的敏感性,并量化了所有可能的NCV的影响。为了证明其在NCV筛选中的适用性,我们分析了TF-COF与人巨噬细胞中约1700个单核苷酸多态性数量性状位点(SNP-QTL)的结合情况,并鉴定了受干扰的含ETS结构域的复合物。CASCADE将有助于对NCV的分子机制进行高通量测试,以用于各种生物学应用。

https://cdn.ncbi.nlm.nih.gov/pmc/blobs/18ca/9903837/d4d3b279c112/gr5.jpg
https://cdn.ncbi.nlm.nih.gov/pmc/blobs/18ca/9903837/6b2a81bddb3c/fx1.jpg
https://cdn.ncbi.nlm.nih.gov/pmc/blobs/18ca/9903837/9fac3951c040/gr1.jpg
https://cdn.ncbi.nlm.nih.gov/pmc/blobs/18ca/9903837/9bc56a4dacb8/gr2.jpg
https://cdn.ncbi.nlm.nih.gov/pmc/blobs/18ca/9903837/9d0316999139/gr3.jpg
https://cdn.ncbi.nlm.nih.gov/pmc/blobs/18ca/9903837/2bbe54ac5b9e/gr4.jpg
https://cdn.ncbi.nlm.nih.gov/pmc/blobs/18ca/9903837/d4d3b279c112/gr5.jpg
https://cdn.ncbi.nlm.nih.gov/pmc/blobs/18ca/9903837/6b2a81bddb3c/fx1.jpg
https://cdn.ncbi.nlm.nih.gov/pmc/blobs/18ca/9903837/9fac3951c040/gr1.jpg
https://cdn.ncbi.nlm.nih.gov/pmc/blobs/18ca/9903837/9bc56a4dacb8/gr2.jpg
https://cdn.ncbi.nlm.nih.gov/pmc/blobs/18ca/9903837/9d0316999139/gr3.jpg
https://cdn.ncbi.nlm.nih.gov/pmc/blobs/18ca/9903837/2bbe54ac5b9e/gr4.jpg
https://cdn.ncbi.nlm.nih.gov/pmc/blobs/18ca/9903837/d4d3b279c112/gr5.jpg

相似文献

1
CASCADE: high-throughput characterization of regulatory complex binding altered by non-coding variants.CASCADE:非编码变异改变的调控复合物结合的高通量表征
Cell Genom. 2022 Feb 9;2(2). doi: 10.1016/j.xgen.2022.100098.
2
Widespread perturbation of ETS factor binding sites in cancer.癌症中 ETS 因子结合位点的广泛扰动。
Nat Commun. 2023 Feb 17;14(1):913. doi: 10.1038/s41467-023-36535-8.
3
Rapid profiling of transcription factor-cofactor interaction networks reveals principles of epigenetic regulation.转录因子 - 辅因子相互作用网络的快速分析揭示了表观遗传调控的原理。
bioRxiv. 2024 Apr 6:2024.04.05.588333. doi: 10.1101/2024.04.05.588333.
4
Novel polymorphisms in UTR and coding region of inducible heat shock protein 70.1 gene in tropically adapted Indian zebu cattle (Bos indicus) and riverine buffalo (Bubalus bubalis).热带适应性印度瘤牛(Bos indicus)和沼泽型水牛(Bubalus bubalis)中诱导型热休克蛋白 70.1 基因 UTR 和编码区的新型多态性。
Gene. 2013 Sep 25;527(2):606-15. doi: 10.1016/j.gene.2013.05.078. Epub 2013 Jun 19.
5
A lipopolysaccharide-specific enhancer complex involving Ets, Elk-1, Sp1, and CREB binding protein and p300 is recruited to the tumor necrosis factor alpha promoter in vivo.一种涉及Ets、Elk-1、Sp1以及CREB结合蛋白和p300的脂多糖特异性增强子复合物在体内被募集至肿瘤坏死因子α启动子。
Mol Cell Biol. 2000 Aug;20(16):6084-94. doi: 10.1128/MCB.20.16.6084-6094.2000.
6
Regulation of the MIR155 host gene in physiological and pathological processes.miR-155 宿主基因在生理和病理过程中的调控。
Gene. 2013 Dec 10;532(1):1-12. doi: 10.1016/j.gene.2012.12.009. Epub 2012 Dec 14.
7
Quantifying the Impact of Non-coding Variants on Transcription Factor-DNA Binding.量化非编码变异对转录因子与DNA结合的影响。
Res Comput Mol Biol. 2017 May;10229:336-352. doi: 10.1007/978-3-319-56970-3_21. Epub 2017 Apr 12.
8
Pooled ChIP-Seq Links Variation in Transcription Factor Binding to Complex Disease Risk.整合的染色质免疫沉淀测序(ChIP-Seq)揭示转录因子结合变异与复杂疾病风险的关联
Cell. 2016 Apr 21;165(3):730-41. doi: 10.1016/j.cell.2016.03.041. Epub 2016 Apr 14.
9
Prediction and analysis of three gene families related to leaf rust (Puccinia triticina) resistance in wheat (Triticum aestivum L.).小麦(普通小麦)中与叶锈病(小麦叶锈菌)抗性相关的三个基因家族的预测与分析。
BMC Plant Biol. 2017 Jun 20;17(1):108. doi: 10.1186/s12870-017-1056-9.
10
Quantifying functional impact of non-coding variants with multi-task Bayesian neural network.使用多任务贝叶斯神经网络量化非编码变异的功能影响。
Bioinformatics. 2020 Mar 1;36(5):1397-1404. doi: 10.1093/bioinformatics/btz767.

引用本文的文献

1
Cardiovascular disease-associated non-coding variants disrupt GATA4-DNA binding and regulatory functions.心血管疾病相关的非编码变异破坏GATA4与DNA的结合及调控功能。
HGG Adv. 2025 Apr 10;6(2):100415. doi: 10.1016/j.xhgg.2025.100415. Epub 2025 Feb 12.
2
Multiomic profiling of chronically activated CD4+ T cells identifies drivers of exhaustion and metabolic reprogramming.慢性激活的CD4+ T细胞的多组学分析确定了耗竭和代谢重编程的驱动因素。
PLoS Biol. 2024 Dec 17;22(12):e3002943. doi: 10.1371/journal.pbio.3002943. eCollection 2024 Dec.
3
Rapid profiling of transcription factor-cofactor interaction networks reveals principles of epigenetic regulation.

本文引用的文献

1
The ENCODE Blacklist: Identification of Problematic Regions of the Genome.ENCODE 黑名单:基因组中问题区域的鉴定。
Sci Rep. 2019 Jun 27;9(1):9354. doi: 10.1038/s41598-019-45839-z.
2
Comprehensive study of nuclear receptor DNA binding provides a revised framework for understanding receptor specificity.对核受体 DNA 结合的综合研究为理解受体特异性提供了一个修正的框架。
Nat Commun. 2019 Jun 7;10(1):2514. doi: 10.1038/s41467-019-10264-3.
3
NextPBM: a platform to study cell-specific transcription factor binding and cooperativity.
快速分析转录因子-共因子相互作用网络揭示了表观遗传调控的原则。
Nucleic Acids Res. 2024 Sep 23;52(17):10276-10296. doi: 10.1093/nar/gkae706.
4
Rapid profiling of transcription factor-cofactor interaction networks reveals principles of epigenetic regulation.转录因子 - 辅因子相互作用网络的快速分析揭示了表观遗传调控的原理。
bioRxiv. 2024 Apr 6:2024.04.05.588333. doi: 10.1101/2024.04.05.588333.
5
Decoding Non-coding Variants: Recent Approaches to Studying Their Role in Gene Regulation and Human Diseases.解码非编码变异:研究其在基因调控和人类疾病中作用的最新方法。
Front Biosci (Schol Ed). 2024 Mar 1;16(1):4. doi: 10.31083/j.fbs1601004.
6
Systematic identification of genotype-dependent enhancer variants in eosinophilic esophagitis.系统鉴定嗜酸性粒细胞性食管炎中与基因型相关的增强子变异。
Am J Hum Genet. 2024 Feb 1;111(2):280-294. doi: 10.1016/j.ajhg.2023.12.008. Epub 2024 Jan 5.
7
Widespread perturbation of ETS factor binding sites in cancer.癌症中 ETS 因子结合位点的广泛扰动。
Nat Commun. 2023 Feb 17;14(1):913. doi: 10.1038/s41467-023-36535-8.
8
Optimized high-throughput screening of non-coding variants identified from genome-wide association studies.优化高通量筛选全基因组关联研究中鉴定的非编码变异。
Nucleic Acids Res. 2023 Feb 22;51(3):e18. doi: 10.1093/nar/gkac1198.
NextPBM:研究细胞特异性转录因子结合和协同作用的平台。
Nucleic Acids Res. 2019 Apr 8;47(6):e31. doi: 10.1093/nar/gkz020.
4
Impact of Genetic Polymorphisms on Human Immune Cell Gene Expression.遗传多态性对人类免疫细胞基因表达的影响。
Cell. 2018 Nov 29;175(6):1701-1715.e16. doi: 10.1016/j.cell.2018.10.022. Epub 2018 Nov 15.
5
The NHGRI-EBI GWAS Catalog of published genome-wide association studies, targeted arrays and summary statistics 2019.NHGRI-EBI GWAS Catalog 于 2019 年发布的已发表全基因组关联研究、靶向基因芯片和汇总统计数据
Nucleic Acids Res. 2019 Jan 8;47(D1):D1005-D1012. doi: 10.1093/nar/gky1120.
6
High-throughput identification of noncoding functional SNPs via type IIS enzyme restriction.通过 II 型酶切限制,高通量鉴定非编码功能 SNP。
Nat Genet. 2018 Aug;50(8):1180-1188. doi: 10.1038/s41588-018-0159-z. Epub 2018 Jul 16.
7
High-throughput screening of prostate cancer risk loci by single nucleotide polymorphisms sequencing.高通量测序筛选前列腺癌风险单核苷酸多态性。
Nat Commun. 2018 May 22;9(1):2022. doi: 10.1038/s41467-018-04451-x.
8
A protein activity assay to measure global transcription factor activity reveals determinants of chromatin accessibility.一种测量全局转录因子活性的蛋白质活性测定法揭示了染色质可及性的决定因素。
Nat Biotechnol. 2018 Jul;36(6):521-529. doi: 10.1038/nbt.4138. Epub 2018 May 21.
9
The Post-GWAS Era: From Association to Function.后 GWAS 时代:从关联到功能。
Am J Hum Genet. 2018 May 3;102(5):717-730. doi: 10.1016/j.ajhg.2018.04.002.
10
Transcription factors operate across disease loci, with EBNA2 implicated in autoimmunity.转录因子在疾病相关区域发挥作用,EBNA2 与自身免疫有关。
Nat Genet. 2018 May;50(5):699-707. doi: 10.1038/s41588-018-0102-3. Epub 2018 Apr 16.