Department of Biochemistry, Albert Einstein College of Medicine, Bronx, NY, USA.
Department of Medicine, Albert Einstein College of Medicine, Bronx, NY, USA.
Nat Commun. 2022 Mar 7;13(1):1199. doi: 10.1038/s41467-022-28741-7.
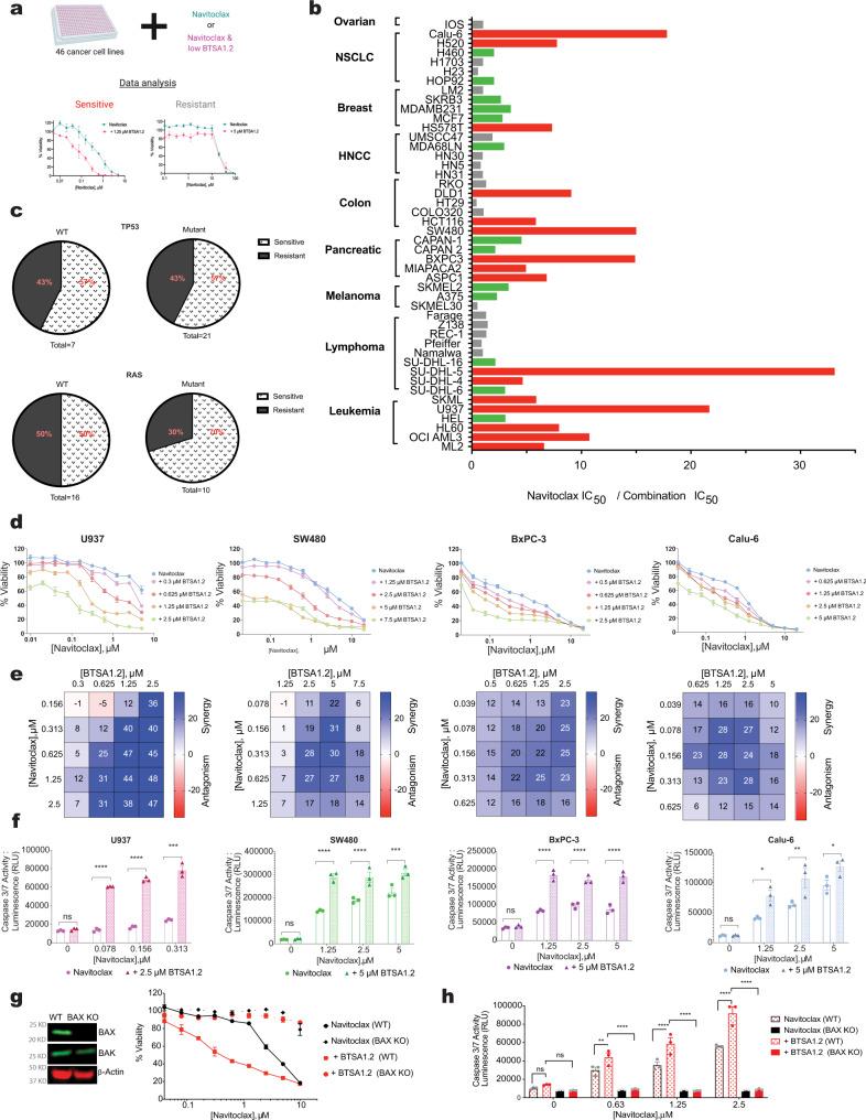
Deregulation of the BCL-2 family interaction network ensures cancer resistance to apoptosis and is a major challenge to current treatments. Cancer cells commonly evade apoptosis through upregulation of the BCL-2 anti-apoptotic proteins; however, more resistant cancers also downregulate or inactivate pro-apoptotic proteins to suppress apoptosis. Here, we find that apoptosis resistance in a diverse panel of solid and hematological malignancies is mediated by both overexpression of BCL-XL and an unprimed apoptotic state, limiting direct and indirect activation mechanisms of pro-apoptotic BAX. Both survival mechanisms can be overcome by the combination of an orally bioavailable BAX activator, BTSA1.2 with Navitoclax. The combination demonstrates synergistic efficacy in apoptosis-resistant cancer cells, xenografts, and patient-derived tumors while sparing healthy tissues. Additionally, functional assays and genomic markers are identified to predict sensitive tumors to the combination treatment. These findings advance the understanding of apoptosis resistance mechanisms and demonstrate a novel therapeutic strategy for cancer treatment.
BCL-2 家族相互作用网络的失调可确保癌症对细胞凋亡的抵抗,这是当前治疗的主要挑战。癌细胞通常通过上调 BCL-2 抗凋亡蛋白来逃避细胞凋亡;然而,更具耐药性的癌症也下调或失活促凋亡蛋白以抑制细胞凋亡。在这里,我们发现,多种实体瘤和血液系统恶性肿瘤的抗凋亡作用是通过 BCL-XL 的过表达和未成熟的凋亡状态介导的,从而限制了促凋亡 BAX 的直接和间接激活机制。两种生存机制都可以通过口服生物利用的 BAX 激活剂 BTSA1.2 与 Navitoclax 的联合来克服。该联合疗法在抗凋亡癌细胞、异种移植瘤和患者来源的肿瘤中表现出协同疗效,同时对健康组织无损伤。此外,还鉴定了功能测定和基因组标记物来预测对联合治疗敏感的肿瘤。这些发现推进了对细胞凋亡抵抗机制的理解,并展示了一种治疗癌症的新的治疗策略。