Suppr超能文献

光感受器间类视黄醇结合蛋白诱导的实验性自身免疫性葡萄膜炎小鼠模型的多模态评估

Multimodal evaluation of an interphotoreceptor retinoid-binding protein-induced mouse model of experimental autoimmune uveitis.

作者信息

Yang Jee Myung, Yun KyungA, Jeon Jehwi, Yang Hae Young, Kim Bora, Jeong Sunhong, Lee Junyeop, Oh Wang-Yuhl, Uemura Akiyoshi, Song Joon Seon, Kim Pilhan, Lee Joo Yong

机构信息

Department of Ophthalmology, Asan Medical Center, University of Ulsan College of Medicine, 88 Olympic-ro 43-gil, Songpa-gu, Seoul, 05505, Republic of Korea.

Graduate School of Medical Science and Engineering, Korea Advanced Institute of Science and Technology, Daejeon, Korea.

出版信息

Exp Mol Med. 2022 Mar;54(3):252-262. doi: 10.1038/s12276-022-00733-z. Epub 2022 Mar 9.

Abstract

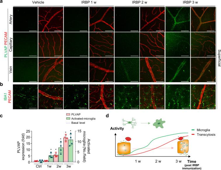
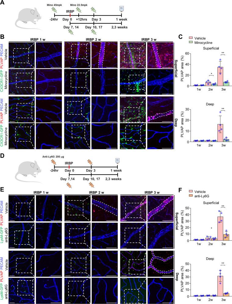
We aimed to characterize the vascular phenotypes of an experimental autoimmune retinal uveitis (EAU) model induced by interphotoreceptor retinoid-binding protein (IRBP) using multimodal imaging techniques. We systemically administered IRBP or vehicle to adult C57BL/6 mice. Fundus photography, optical coherence tomography (OCT), in vivo live confocal imaging using different tracers, OCT angiography (OCTA), and electroretinography (ERG) were performed after IRBP immunization. Hematoxylin and eosin and immunofluorescence staining were performed to characterize the immune response and vascular permeability. Mice with EAU exhibited perivascular inflammation, vitritis, and superficial retinal inflammation on fundus photography and OCT. H&E revealed immune cell infiltration in the perivascular area of the retina and choroid accompanied by a significant degree of perivasculitis that subsequently damaged photoreceptors 3 weeks postimmunization. Immunofluorescence staining showed subsequent transcytosis induction after local microglial activation followed by neutrophil recruitment in the perivascular area. Transcytosis in the superficial and deep vascular areas was improved by immune cell suppression. Intravital in vivo confocal imaging showed signs of neutrophil infiltration and obstructive vasculitis with perivascular leakage 3 weeks postimmunization. OCTA revealed a significant decrease in vascular flow in the deep capillary layer of the retina. Functional analysis showed that scotopic responses were intact at 2 weeks; however, normal photopic and scotopic responses were hardly detected in mice with EAU mice at 3 weeks postimmunization. Our data suggest that inflammatory cell activation and subsequent transcytosis induction in endothelial cells might be a major pathogenic factor for vascular leakage in uveitis, providing new insights into the pathophysiology of retinal vasculitis in noninfectious uveitis.

摘要

我们旨在使用多模态成像技术来表征由光感受器间类视黄醇结合蛋白(IRBP)诱导的实验性自身免疫性视网膜葡萄膜炎(EAU)模型的血管表型。我们将IRBP或赋形剂全身给予成年C57BL/6小鼠。在IRBP免疫后进行眼底照相、光学相干断层扫描(OCT)、使用不同示踪剂的体内实时共聚焦成像、OCT血管造影(OCTA)和视网膜电图(ERG)。进行苏木精和伊红染色以及免疫荧光染色以表征免疫反应和血管通透性。EAU小鼠在眼底照相和OCT上表现出血管周围炎症、玻璃体炎和视网膜浅层炎症。苏木精和伊红染色显示免疫细胞浸润于视网膜和脉络膜的血管周围区域,并伴有显著程度的血管周围炎,随后在免疫后3周损伤光感受器。免疫荧光染色显示局部小胶质细胞激活后随后诱导转胞吞作用,接着中性粒细胞在血管周围区域募集。免疫细胞抑制改善了浅层和深层血管区域的转胞吞作用。体内实时共聚焦成像显示免疫后3周有中性粒细胞浸润和阻塞性血管炎伴血管周围渗漏的迹象。OCTA显示视网膜深层毛细血管层的血流显著减少。功能分析表明,暗视反应在2周时完好无损;然而,在免疫后3周的EAU小鼠中几乎检测不到正常的明视和暗视反应。我们的数据表明,炎症细胞激活以及随后内皮细胞中转胞吞作用的诱导可能是葡萄膜炎中血管渗漏的主要致病因素,为非感染性葡萄膜炎中视网膜血管炎的病理生理学提供了新的见解。

https://cdn.ncbi.nlm.nih.gov/pmc/blobs/06ec/8979956/f3dcc6d42135/12276_2022_733_Fig1_HTML.jpg

文献检索

告别复杂PubMed语法,用中文像聊天一样搜索,搜遍4000万医学文献。AI智能推荐,让科研检索更轻松。

立即免费搜索

文件翻译

保留排版,准确专业,支持PDF/Word/PPT等文件格式,支持 12+语言互译。

免费翻译文档

深度研究

AI帮你快速写综述,25分钟生成高质量综述,智能提取关键信息,辅助科研写作。

立即免费体验