Suppr超能文献

不同水稻基因型根尖的全基因组表达分析揭示了适应水分胁迫的新候选基因。

Genome-Wide Expression Analysis of Root Tips in Contrasting Rice Genotypes Revealed Novel Candidate Genes for Water Stress Adaptation.

作者信息

Abdirad Somayeh, Ghaffari Mohammad Reza, Majd Ahmad, Irian Saeed, Soleymaniniya Armin, Daryani Parisa, Koobaz Parisa, Shobbar Zahra-Sadat, Farsad Laleh Karimi, Yazdanpanah Parisa, Sadri Amirhossein, Mirzaei Mehdi, Ghorbanzadeh Zahra, Kazemi Mehrbano, Hadidi Naghmeh, Haynes Paul A, Salekdeh Ghasem Hosseini

机构信息

Department of Systems and Synthetic Biology, Agricultural Biotechnology Research Institute of Iran, Agricultural Research, Education and Extension Organization, Karaj, Iran.

Department of Plant Biology, Faculty of Biological Sciences, Kharazmi University, Tehran, Iran.

出版信息

Front Plant Sci. 2022 Feb 21;13:792079. doi: 10.3389/fpls.2022.792079. eCollection 2022.

Abstract

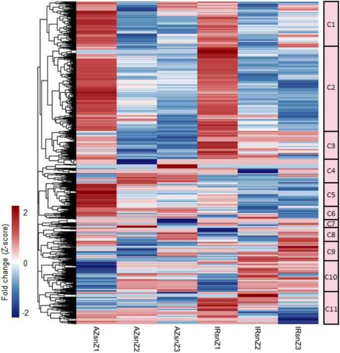
Root system architecture (RSA) is an important agronomic trait with vital roles in plant productivity under water stress conditions. A deep and branched root system may help plants to avoid water stress by enabling them to acquire more water and nutrient resources. Nevertheless, our knowledge of the genetics and molecular control mechanisms of RSA is still relatively limited. In this study, we analyzed the transcriptome response of root tips to water stress in two well-known genotypes of rice: IR64, a high-yielding lowland genotype, which represents a drought-susceptible and shallow-rooting genotype; and Azucena, a traditional, upland, drought-tolerant and deep-rooting genotype. We collected samples from three zones (Z) of root tip: two consecutive 5 mm sections (Z1 and Z2) and the following next 10 mm section (Z3), which mainly includes meristematic and maturation regions. Our results showed that Z1 of Azucena was enriched for genes involved in cell cycle and division and root growth and development whereas in IR64 root, responses to oxidative stress were strongly enriched. While the expansion of the lateral root system was used as a strategy by both genotypes when facing water shortage, it was more pronounced in Azucena. Our results also suggested that by enhancing meristematic cell wall thickening for insulation purposes as a means of confronting stress, the sensitive IR64 genotype may have reduced its capacity for root elongation to extract water from deeper layers of the soil. Furthermore, several members of gene families such as , , , , , and emerged as main players in RSA and drought adaptation. We also found that and gene families participated in oxidative stress inhibition in IR64 root tip. Meta-quantitative trait loci (QTL) analysis revealed that 288 differentially expressed genes were colocalized with RSA QTLs previously reported under drought and normal conditions. This finding warrants further research into their possible roles in drought adaptation. Overall, our analyses presented several major molecular differences between Azucena and IR64, which may partly explain their differential root growth responses to water stress. It appears that Azucena avoided water stress through enhancing growth and root exploration to access water, whereas IR64 might mainly rely on cell insulation to maintain water and antioxidant system to withstand stress. We identified a large number of novel RSA and drought associated candidate genes, which should encourage further exploration of their potential to enhance drought adaptation in rice.

摘要

根系结构(RSA)是一种重要的农艺性状,在水分胁迫条件下对植物生产力起着至关重要的作用。深且分支多的根系可以帮助植物获取更多的水分和养分资源,从而避免水分胁迫。然而,我们对RSA的遗传和分子控制机制的了解仍然相对有限。在本研究中,我们分析了两种著名水稻基因型根尖对水分胁迫的转录组反应:IR64,一种高产的低地基因型,代表易干旱且浅根的基因型;以及Azucena,一种传统的、耐旱且深根的高地基因型。我们从根尖的三个区域(Z)采集样本:两个连续的5毫米切片(Z1和Z2)以及接下来的10毫米切片(Z3),其主要包括分生组织和成熟区域。我们的结果表明,Azucena的Z1富含参与细胞周期和分裂以及根生长和发育的基因,而在IR64根中,对氧化应激的反应显著富集。虽然两种基因型在面临缺水时都将侧根系统的扩展作为一种策略,但在Azucena中更为明显。我们的结果还表明,作为应对胁迫的一种方式,敏感的IR64基因型可能通过增强分生组织细胞壁加厚以实现隔离,从而降低了其从土壤深层提取水分的根伸长能力。此外,一些基因家族的成员,如 、 、 、 、 和 成为RSA和干旱适应的主要参与者。我们还发现 和 基因家族参与了IR64根尖的氧化应激抑制。Meta数量性状位点(QTL)分析表明,288个差异表达基因与先前报道的干旱和正常条件下的RSA QTL共定位。这一发现值得进一步研究它们在干旱适应中的可能作用。总体而言,我们的分析揭示了Azucena和IR64之间的几个主要分子差异,这可能部分解释了它们对水分胁迫的不同根系生长反应。似乎Azucena通过增强生长和根系探索来获取水分从而避免水分胁迫,而IR64可能主要依靠细胞隔离来维持水分和抗氧化系统以抵御胁迫。我们鉴定出大量新的RSA和干旱相关候选基因,这应该会促使进一步探索它们增强水稻干旱适应性的潜力。

https://cdn.ncbi.nlm.nih.gov/pmc/blobs/2b9d/8899714/eac0120458f1/fpls-13-792079-g001.jpg

文献检索

告别复杂PubMed语法,用中文像聊天一样搜索,搜遍4000万医学文献。AI智能推荐,让科研检索更轻松。

立即免费搜索

文件翻译

保留排版,准确专业,支持PDF/Word/PPT等文件格式,支持 12+语言互译。

免费翻译文档

深度研究

AI帮你快速写综述,25分钟生成高质量综述,智能提取关键信息,辅助科研写作。

立即免费体验