Institute for Diabetes, Obesity, and Metabolism, Perelman School of Medicine, University of Pennsylvania, Philadelphia, Pennsylvania 19104, USA.
Division of Diabetes, Endocrinology, and Metabolism, Department of Medicine, Baylor College of Medicine, Houston, Texas 77030, USA.
Genes Dev. 2022 Mar 1;36(5-6):300-312. doi: 10.1101/gad.349232.121. Epub 2022 Mar 10.
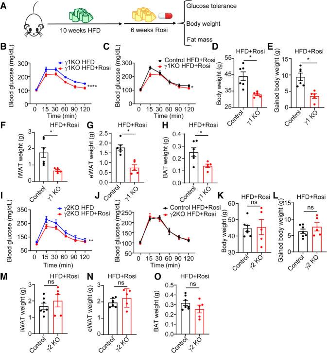
Peroxisome proliferator-activated receptor γ (PPARγ) is a nuclear receptor that is a vital regulator of adipogenesis, insulin sensitivity, and lipid metabolism. Activation of PPARγ by antidiabetic thiazolidinediones (TZD) reverses insulin resistance but also leads to weight gain that limits the use of these drugs. There are two main PPARγ isoforms, but the specific functions of each are not established. Here we generated mouse lines in which endogenous PPARγ1 and PPARγ2 were epitope-tagged to interrogate isoform-specific genomic binding, and mice deficient in either PPARγ1 or PPARγ2 to assess isoform-specific gene regulation. Strikingly, although PPARγ1 and PPARγ2 contain identical DNA binding domains, we uncovered isoform-specific genomic binding sites in addition to shared sites. Moreover, PPARγ1 and PPARγ2 regulated a different set of genes in adipose tissue depots, suggesting distinct roles in adipocyte biology. Indeed, mice with selective deficiency of PPARγ1 maintained body temperature better than wild-type or PPARγ2-deficient mice. Most remarkably, although TZD treatment improved glucose tolerance in mice lacking either PPARγ1 or PPARγ2, the PPARγ1-deficient mice were protected from TZD-induced body weight gain compared with PPARγ2-deficient mice. Thus, PPARγ isoforms have specific and separable metabolic functions that may be targeted to improve therapy for insulin resistance and diabetes.
过氧化物酶体增殖物激活受体 γ(PPARγ)是一种核受体,是脂肪生成、胰岛素敏感性和脂质代谢的重要调节剂。抗糖尿病噻唑烷二酮(TZD)激活 PPARγ可逆转胰岛素抵抗,但也会导致体重增加,从而限制了这些药物的使用。有两种主要的 PPARγ 同工型,但每种同工型的具体功能尚未确定。在这里,我们生成了内源性 PPARγ1 和 PPARγ2 被表位标记的小鼠品系,以探究同工型特异性的基因组结合,并生成了 PPARγ1 或 PPARγ2 缺失的小鼠,以评估同工型特异性的基因调控。令人惊讶的是,尽管 PPARγ1 和 PPARγ2 含有相同的 DNA 结合结构域,但我们还发现了除了共享结合位点之外的同工型特异性基因组结合位点。此外,PPARγ1 和 PPARγ2 在脂肪组织库中调节了不同的基因集,表明在脂肪细胞生物学中有不同的作用。事实上,选择性缺乏 PPARγ1 的小鼠比野生型或 PPARγ2 缺陷型小鼠更好地维持体温。最显著的是,尽管 TZD 治疗改善了缺乏 PPARγ1 或 PPARγ2 的小鼠的葡萄糖耐量,但与 PPARγ2 缺陷型小鼠相比,PPARγ1 缺陷型小鼠免受 TZD 诱导的体重增加的保护。因此,PPARγ 同工型具有特定的、可分离的代谢功能,这些功能可能被靶向以改善胰岛素抵抗和糖尿病的治疗。