Yuan Yixiao, Jiang Xiulin, Tang Lin, Yang Hong, Wang Juan, Zhang Dahang, Duan Lincan
Department of Thoracic Surgery, The Third Affiliated Hospital of Kunming Medical University, Kunming, China.
Key Laboratory of Animal Models and Human Disease Mechanisms of Chinese Academy of Sciences and Yunnan Province, Kunming Institute of Zoology, Kunming, China.
Front Mol Biosci. 2022 Feb 22;9:763248. doi: 10.3389/fmolb.2022.763248. eCollection 2022.
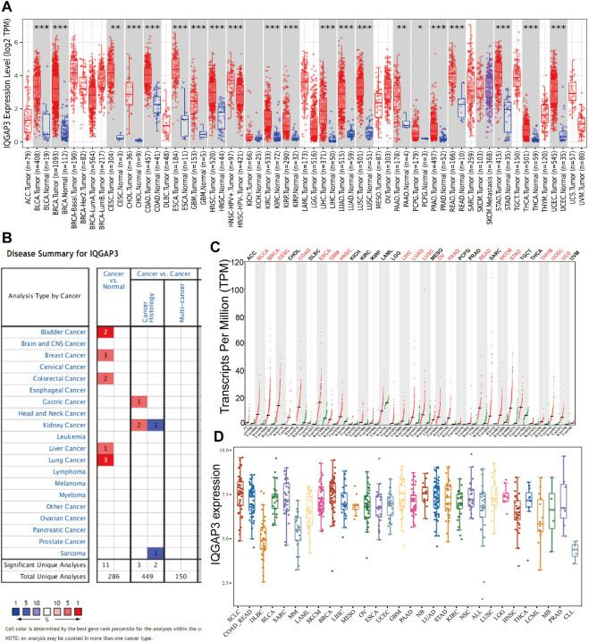
IQ motif containing GTPase-activating protein 3 (IQGAP3) is a member of the Rho family of guanosine-5'-triphosphatases (GTPases). IQGAP3 plays a crucial part in the development and progression of several types of cancer. However, the prognostic, upstream-regulatory, and immunological roles of IQGAP3 in human cancer types are not known. We found that IQGAP3 expression was increased in different types of human cancer. The high expression of IQGAP3 was correlated with tumor stage, lymph node metastasis, and a poor prognosis in diverse types of human cancer. The DNA methylation of IQGAP3 was highly and negatively correlated with IQGAP3 expression in diverse cancer types. High DNA methylation in IQGAP3 was correlated with better overall survival in human cancer types. High mRNA expression of IQGAP3 was associated with tumor mutational burden, microsatellite instability, immune cell infiltration, and immune modulators. Analyses of signaling pathway enrichment showed that IQGAP3 was involved in the cell cycle. IQGAP3 expression was associated with sensitivity to a wide array of drugs in cancer cells lines. We revealed that polypyrimidine tract-binding protein 1 (PTBP1) and an IQGAP3-associated lncRNA (IQGAP3AR)/let-7c-5p axis were potential regulations for IQGAP3 expression. We provided the first evidence to show that an IQGAP3AR/let-7c-5p/IQGAP3 axis has indispensable roles in the progression and immune response in different types of human cancer.
含IQ模体的GTP酶激活蛋白3(IQGAP3)是鸟苷-5'-三磷酸酶(GTP酶)Rho家族的成员。IQGAP3在多种癌症的发生和发展中起着关键作用。然而,IQGAP3在人类癌症类型中的预后、上游调控和免疫作用尚不清楚。我们发现IQGAP3在不同类型的人类癌症中表达增加。IQGAP3的高表达与多种人类癌症的肿瘤分期、淋巴结转移和不良预后相关。IQGAP3的DNA甲基化与多种癌症类型中IQGAP3的表达呈高度负相关。IQGAP3的高DNA甲基化与人类癌症类型中更好的总生存期相关。IQGAP3的高mRNA表达与肿瘤突变负荷、微卫星不稳定性、免疫细胞浸润和免疫调节剂有关。信号通路富集分析表明IQGAP3参与细胞周期。IQGAP3的表达与癌细胞系对多种药物的敏感性有关。我们揭示了多嘧啶序列结合蛋白1(PTBP1)和一个与IQGAP3相关的长链非编码RNA(IQGAP3AR)/let-7c-5p轴是IQGAP3表达的潜在调控因素。我们提供了首个证据表明IQGAP3AR/let-7c-5p/IQGAP3轴在不同类型人类癌症的进展和免疫反应中具有不可或缺的作用。