Suppr超能文献

鉴定和分析玉米自交系 CM1 中热响应长非编码 RNA。

Identification and characterization of heat-responsive lncRNAs in maize inbred line CM1.

机构信息

The National Engineering Laboratory of Crop Stress Resistance Breeding, School of Life Sciences, Anhui Agricultural University, Hefei, 203036, China.

出版信息

BMC Genomics. 2022 Mar 16;23(1):208. doi: 10.1186/s12864-022-08448-1.

Abstract

BACKGROUND

Frequent occurrence of extreme high temperature is a major threat to crop production. Increasing evidence demonstrates that long non-coding RNAs (lncRNAs) have important biological functions in the regulation of the response to heat stress. However, the regulatory mechanism of lncRNAs involved in heat response requires further exploration and the regulatory network remains poorly understood in maize.

RESULTS

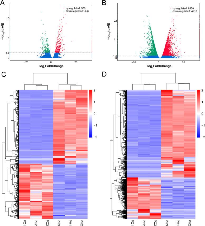
In this research, high-throughput sequencing was adopted to systematically identify lncRNAs in maize inbred line CM1. In total, 53,249 lncRNAs (259 known lncRNAs and 52,990 novel lncRNAs) were detected, of which 993 lncRNAs showed significantly differential expression (DElncRNAs) under heat stress. By predicting the target genes, 953 common targets shared by cis- and trans-regulation of the DElncRNAs were identified, which exhibited differential expression between the control and the heat stress treatments. Functional annotation indicated that a number of important biological processes and pathways, including photosynthesis, metabolism, translation, stress response, hormone signal transduction, and spliceosome, were enriched for the common targets, suggesting that they play important roles in heat response. A lncRNA-mediated regulatory network was constructed to visualize the molecular response mechanism in response to heat stress, which represented the direct regulatory relationships of DElncRNAs, differentially expressed miRNAs, target genes, and functional annotations.

CONCLUSIONS

This study lays a foundation for further elucidation of the regulatory mechanism for the response to heat stress in the maize inbred line CM1. The findings provide important information for identification of heat-responsive genes, which will be beneficial for the molecular breeding in the cultivation of heat-tolerant maize germplasm.

摘要

背景

极端高温的频繁发生是作物生产的主要威胁。越来越多的证据表明,长链非编码 RNA(lncRNA)在调节热应激反应中具有重要的生物学功能。然而,lncRNA 参与热响应的调控机制需要进一步探索,玉米中的调控网络仍知之甚少。

结果

本研究采用高通量测序系统鉴定了玉米自交系 CM1 中的 lncRNA。共检测到 53249 个 lncRNA(259 个已知 lncRNA 和 52990 个新 lncRNA),其中 993 个 lncRNA 在热胁迫下表现出显著差异表达(DElncRNA)。通过预测靶基因,鉴定出 cis 和 trans 调控的 DElncRNA 的 953 个共有靶基因,它们在对照和热胁迫处理之间表现出差异表达。功能注释表明,一些重要的生物学过程和途径,包括光合作用、代谢、翻译、应激反应、激素信号转导和剪接体,对共有靶基因富集,表明它们在热响应中发挥重要作用。构建了一个 lncRNA 介导的调控网络,可视化了响应热应激的分子反应机制,代表了 DElncRNA、差异表达的 miRNA、靶基因和功能注释的直接调控关系。

结论

本研究为进一步阐明玉米自交系 CM1 对热应激反应的调控机制奠定了基础。研究结果为鉴定热响应基因提供了重要信息,这将有利于培育耐热玉米种质的分子育种。

https://cdn.ncbi.nlm.nih.gov/pmc/blobs/0d6c/8925227/969659b8ad82/12864_2022_8448_Fig1_HTML.jpg

文献AI研究员

20分钟写一篇综述,助力文献阅读效率提升50倍。

立即体验

用中文搜PubMed

大模型驱动的PubMed中文搜索引擎

马上搜索

文档翻译

学术文献翻译模型,支持多种主流文档格式。

立即体验