Departments of Pathology, University Medical Center Utrecht, Utrecht, The Netherlands.
Molecular Cancer Research/Center for Molecular Medicine, University Medical Center Utrecht, Utrecht, The Netherlands.
Oncogene. 2022 Apr;41(17):2458-2469. doi: 10.1038/s41388-022-02258-1. Epub 2022 Mar 15.
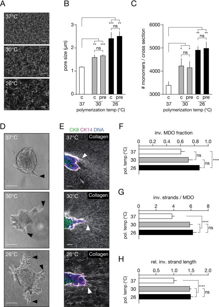
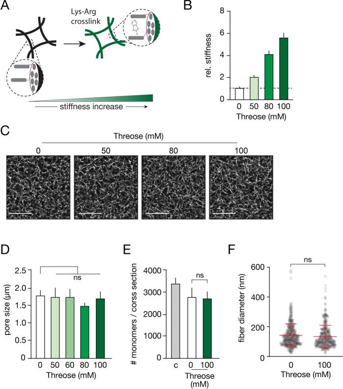
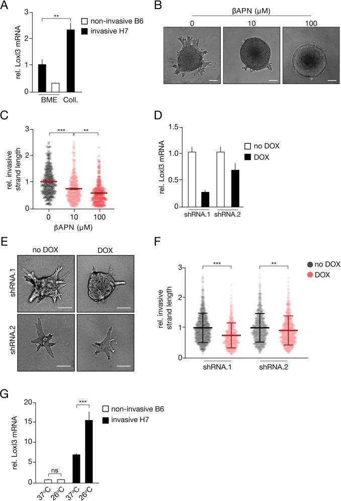
The tumor micro-environment often contains stiff and irregular-bundled collagen fibers that are used by tumor cells to disseminate. It is still unclear how and to what extent, extracellular matrix (ECM) stiffness versus ECM bundle size and alignment dictate cancer cell invasion. Here, we have uncoupled Collagen-I bundling from stiffness by introducing inter-collagen crosslinks, combined with temperature induced aggregation of collagen bundling. Using organotypic models from mouse invasive ductal and invasive lobular breast cancers, we show that increased collagen bundling in 3D induces a generic increase in breast cancer invasion that is independent of migration mode. However, systemic collagen stiffening using advanced glycation end product (AGE) crosslinking prevents collective invasion, while leaving single cell invasion unaffected. Collective invasion into collagen matrices by ductal breast cancer cells depends on Lysyl oxidase-like 3 (Loxl3), a factor produced by tumor cells that reinforces local collagen stiffness. Finally, we present clinical evidence that collectively invading cancer cells at the invasive front of ductal breast carcinoma upregulate LOXL3. By uncoupling the mechanical, chemical, and structural cues that control invasion of breast cancer in three dimensions, our data reveal that spatial control over stiffness and bundling underlie collective dissemination of ductal-type breast cancers.
肿瘤微环境中常含有坚硬且排列不规则的胶原纤维,肿瘤细胞借此进行扩散。细胞外基质(ECM)硬度与 ECM 束的大小和排列如何以及在多大程度上决定癌细胞的侵袭,目前尚不清楚。在这里,我们通过引入胶原交联来实现胶原束的捆绑与硬度的解耦,同时结合胶原束的温度诱导聚集。我们使用来自小鼠侵袭性导管癌和侵袭性小叶癌的器官型模型,表明 3D 中增加的胶原束增加了乳腺癌的侵袭,这与迁移模式无关。然而,使用先进糖基化终产物(AGE)交联进行全身性胶原变硬会阻止集体侵袭,而对单细胞侵袭没有影响。导管乳腺癌细胞在胶原基质中的集体入侵取决于赖氨酰氧化酶样 3(Loxl3),这是一种由肿瘤细胞产生的因子,可增强局部胶原硬度。最后,我们提供了临床证据,表明在导管乳腺癌侵袭前沿进行集体侵袭的癌细胞上调 LOXL3。通过解耦控制乳腺癌在三维空间中侵袭的力学、化学和结构线索,我们的数据表明,对硬度和捆绑的空间控制是导管型乳腺癌集体传播的基础。