• 文献检索
  • 文档翻译
  • 深度研究
  • 学术资讯
  • Suppr Zotero 插件Zotero 插件
  • 邀请有礼
  • 套餐&价格
  • 历史记录
应用&插件
Suppr Zotero 插件Zotero 插件浏览器插件Mac 客户端Windows 客户端微信小程序
定价
高级版会员购买积分包购买API积分包
服务
文献检索文档翻译深度研究API 文档MCP 服务
关于我们
关于 Suppr公司介绍联系我们用户协议隐私条款
关注我们

Suppr 超能文献

核心技术专利:CN118964589B侵权必究
粤ICP备2023148730 号-1Suppr @ 2026

文献检索

告别复杂PubMed语法,用中文像聊天一样搜索,搜遍4000万医学文献。AI智能推荐,让科研检索更轻松。

立即免费搜索

文件翻译

保留排版,准确专业,支持PDF/Word/PPT等文件格式,支持 12+语言互译。

免费翻译文档

深度研究

AI帮你快速写综述,25分钟生成高质量综述,智能提取关键信息,辅助科研写作。

立即免费体验

细胞周期进程途径改变/未改变的肺腺癌患者之间的基因组和肿瘤微环境差异

Genomic And Tumor Microenvironment Differences Between Cell Cycle Progression Pathway Altered/Non-Altered Patients With Lung Adenocarcinoma.

作者信息

Shan Guangyao, Bi Guoshu, Bian Yunyi, Valeria Besskaya, Zeng Dejun, Zhang Huan, Yao Guangyu, Zhang Yi, Fan Hong, Zhan Cheng

机构信息

Department of Thoracic Surgery, Zhongshan Hospital, Fudan University, Shanghai, China.

Department of Thoracic Surgery, Zhongshan Hospital, Fudan University (Xiamen Branch), Xiamen, China.

出版信息

Front Oncol. 2022 Feb 28;12:843528. doi: 10.3389/fonc.2022.843528. eCollection 2022.

DOI:10.3389/fonc.2022.843528
PMID:35296002
原文链接:https://pmc.ncbi.nlm.nih.gov/articles/PMC8919059/
Abstract

BACKGROUND

Identified as a hallmark of cancer, the dysregulated cell cycle progression plays an important role in the promotion and progression of lung adenocarcinoma (LUAD). However, the genomic and microenvironment differences between cell cycle progression pathway altered/non-altered LUAD patients remain to be elucidated.

MATERIALS AND METHODS

Data of this study were obtained from The Cancer Genome Atlas (TCGA), including simple nucleotide variation, copy number variation (CNV), RNA-seq gene expression, miRNA expression, survival, and clinical information. Besides, 34 LUAD samples from our institution were used as a validation cohort. Differentially expressed genes (DEGs), enrichment analysis, and immune cell infiltration were detected. At last, we built a LASSO-binary Logistic regression model to predict the cell-cycle-related gene mutation (CDKN2A, CCND1, CDK4, CCNE1, and RB1) in LUAD patients and further verified it in the samples from our institution.

RESULTS

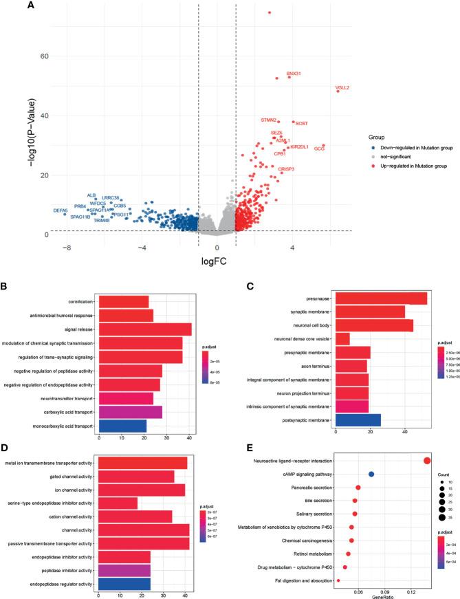
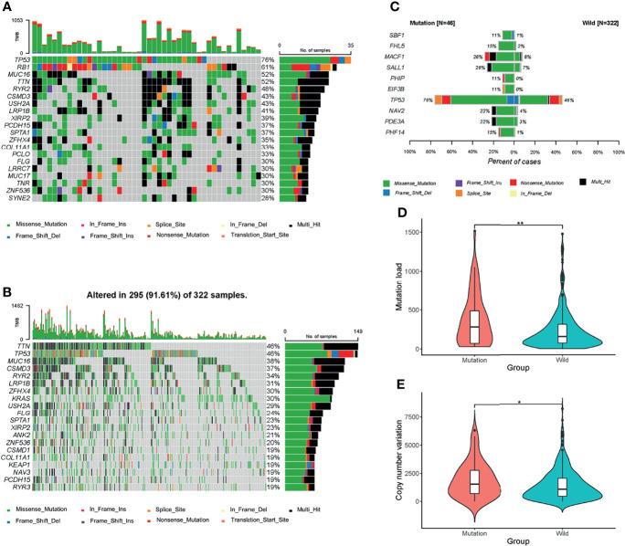
Based on the cell cycle progression pathway status, the LUAD patients were divided into the mutation (n=322) and wild (n=46) groups. Compared to the wild group, the mutation group had a higher mutational load and CNV. Among the 16684 protein-coding genes analyzed, 302 were upregulated, and 354 were downregulated in the mutation group. Enrichment analysis indicated that these DEGs were closely related to metabolism items. After performing immune cell infiltration analysis of 22 immune cells, we found the proportion of 5 immune cells such as monocytes (P<0.01) and dendritic cells (P<0.01) were higher in the wild group. Finally, a cell-cycle-related 15-signature model was built by LASSO-Logistic regression analysis, which could predict the cell cycle progression pathway-related gene mutation (CDKN2A, CCND1, CDK4, CCNE1, and RB1) in LUAD patients. The validation cohorts showed the sensitivity and specificity of this model were 0.667 and 0.929, respectively.

CONCLUSION

The genomic and microenvironment characteristics differed between the cell cycle progression pathway altered/non-altered patients with LUAD. Our findings may provide new insight into personalized treatment for LUAD patients.

摘要

背景

细胞周期进程失调被认为是癌症的一个标志,在肺腺癌(LUAD)的发生和发展中起重要作用。然而,细胞周期进程途径改变/未改变的LUAD患者之间的基因组和微环境差异仍有待阐明。

材料与方法

本研究的数据来自癌症基因组图谱(TCGA),包括单核苷酸变异、拷贝数变异(CNV)、RNA测序基因表达、miRNA表达、生存和临床信息。此外,来自我们机构的34例LUAD样本用作验证队列。检测差异表达基因(DEG)、富集分析和免疫细胞浸润。最后,我们构建了一个LASSO二元逻辑回归模型来预测LUAD患者的细胞周期相关基因突变(CDKN2A、CCND1、CDK4、CCNE1和RB1),并在我们机构的样本中进一步验证。

结果

根据细胞周期进程途径状态,将LUAD患者分为突变组(n = 322)和野生组(n = 46)。与野生组相比,突变组具有更高的突变负荷和CNV。在分析的16684个蛋白质编码基因中,突变组中有302个上调,354个下调。富集分析表明这些DEG与代谢项目密切相关。在对22种免疫细胞进行免疫细胞浸润分析后,我们发现野生组中单核细胞(P < 0.01)和树突状细胞(P < 0.01)等5种免疫细胞的比例更高。最后,通过LASSO逻辑回归分析建立了一个与细胞周期相关的15个特征的模型,该模型可以预测LUAD患者中细胞周期进程途径相关基因突变(CDKN2A、CCND1、CDK4、CCNE1和RB1)。验证队列显示该模型的敏感性和特异性分别为0.667和0.929。

结论

细胞周期进程途径改变/未改变的LUAD患者之间的基因组和微环境特征存在差异。我们的研究结果可能为LUAD患者的个性化治疗提供新的见解。

https://cdn.ncbi.nlm.nih.gov/pmc/blobs/8d07/8919059/6e8b9f779a61/fonc-12-843528-g007.jpg
https://cdn.ncbi.nlm.nih.gov/pmc/blobs/8d07/8919059/fd1a37582ce5/fonc-12-843528-g001.jpg
https://cdn.ncbi.nlm.nih.gov/pmc/blobs/8d07/8919059/1401932cc093/fonc-12-843528-g002.jpg
https://cdn.ncbi.nlm.nih.gov/pmc/blobs/8d07/8919059/6a16d6ff0f4d/fonc-12-843528-g003.jpg
https://cdn.ncbi.nlm.nih.gov/pmc/blobs/8d07/8919059/764849c16e97/fonc-12-843528-g004.jpg
https://cdn.ncbi.nlm.nih.gov/pmc/blobs/8d07/8919059/f8d765699c20/fonc-12-843528-g005.jpg
https://cdn.ncbi.nlm.nih.gov/pmc/blobs/8d07/8919059/5675f6b7fe6e/fonc-12-843528-g006.jpg
https://cdn.ncbi.nlm.nih.gov/pmc/blobs/8d07/8919059/6e8b9f779a61/fonc-12-843528-g007.jpg
https://cdn.ncbi.nlm.nih.gov/pmc/blobs/8d07/8919059/fd1a37582ce5/fonc-12-843528-g001.jpg
https://cdn.ncbi.nlm.nih.gov/pmc/blobs/8d07/8919059/1401932cc093/fonc-12-843528-g002.jpg
https://cdn.ncbi.nlm.nih.gov/pmc/blobs/8d07/8919059/6a16d6ff0f4d/fonc-12-843528-g003.jpg
https://cdn.ncbi.nlm.nih.gov/pmc/blobs/8d07/8919059/764849c16e97/fonc-12-843528-g004.jpg
https://cdn.ncbi.nlm.nih.gov/pmc/blobs/8d07/8919059/f8d765699c20/fonc-12-843528-g005.jpg
https://cdn.ncbi.nlm.nih.gov/pmc/blobs/8d07/8919059/5675f6b7fe6e/fonc-12-843528-g006.jpg
https://cdn.ncbi.nlm.nih.gov/pmc/blobs/8d07/8919059/6e8b9f779a61/fonc-12-843528-g007.jpg

相似文献

1
Genomic And Tumor Microenvironment Differences Between Cell Cycle Progression Pathway Altered/Non-Altered Patients With Lung Adenocarcinoma.细胞周期进程途径改变/未改变的肺腺癌患者之间的基因组和肿瘤微环境差异
Front Oncol. 2022 Feb 28;12:843528. doi: 10.3389/fonc.2022.843528. eCollection 2022.
2
Predictions of the dysregulated competing endogenous RNA signature involved in the progression of human lung adenocarcinoma.预测涉及人肺腺癌进展的失调竞争内源性 RNA 特征。
Cancer Biomark. 2020;29(3):399-416. doi: 10.3233/CBM-200133.
3
Comprehensive Profiling of Genomic and Transcriptomic Differences between Risk Groups of Lung Adenocarcinoma and Lung Squamous Cell Carcinoma.肺腺癌和肺鳞状细胞癌风险组之间基因组和转录组差异的综合分析
J Pers Med. 2021 Feb 23;11(2):154. doi: 10.3390/jpm11020154.
4
Differences in genetics and microenvironment of lung adenocarcinoma patients with or without TP53 mutation.肺腺癌患者中有无 TP53 突变的遗传学和微环境差异。
BMC Pulm Med. 2021 Oct 11;21(1):316. doi: 10.1186/s12890-021-01671-8.
5
Combination of tumor mutation burden and immune infiltrates for the prognosis of lung adenocarcinoma.肿瘤突变负荷与免疫浸润联合用于肺腺癌的预后评估。
Int Immunopharmacol. 2021 Sep;98:107807. doi: 10.1016/j.intimp.2021.107807. Epub 2021 Jun 25.
6
Genetic and microenvironmental differences in non-smoking lung adenocarcinoma patients compared with smoking patients.与吸烟患者相比,非吸烟肺腺癌患者的基因和微环境差异。
Transl Lung Cancer Res. 2020 Aug;9(4):1407-1421. doi: 10.21037/tlcr-20-276.
7
Development and Validation of a Ferroptosis-Related Gene Signature for Overall Survival Prediction in Lung Adenocarcinoma.用于预测肺腺癌总生存期的铁死亡相关基因特征的开发与验证
Front Cell Dev Biol. 2021 Jul 7;9:684259. doi: 10.3389/fcell.2021.684259. eCollection 2021.
8
Identification of a Gene Signature Closely Related to Immunosuppressive Tumour Microenvironment Predicting Prognosis of Patients in EGFR Mutant Lung Adenocarcinoma.鉴定与免疫抑制性肿瘤微环境密切相关的基因特征以预测EGFR突变型肺腺癌患者的预后
Front Oncol. 2021 Sep 24;11:732841. doi: 10.3389/fonc.2021.732841. eCollection 2021.
9
A novel ferroptosis-related genes model for prognosis prediction of lung adenocarcinoma.一种新的与铁死亡相关的基因模型用于肺腺癌的预后预测。
BMC Pulm Med. 2021 Jul 13;21(1):229. doi: 10.1186/s12890-021-01588-2.
10
Glycolysis Define Two Prognostic Subgroups of Lung Adenocarcinoma With Different Mutation Characteristics and Immune Infiltration Signatures.糖酵解定义了具有不同突变特征和免疫浸润特征的肺腺癌的两个预后亚组。
Front Cell Dev Biol. 2021 Jul 22;9:645482. doi: 10.3389/fcell.2021.645482. eCollection 2021.

引用本文的文献

1
Identification of the ferroptosis-related gene signature and the associated regulation axis in lung cancer and rheumatoid arthritis.鉴定肺癌和类风湿关节炎中的铁死亡相关基因特征及其相关调控轴。
Genes Immun. 2024 Oct;25(5):367-380. doi: 10.1038/s41435-024-00287-2. Epub 2024 Jul 29.
2
New link between RNH1 and E2F1: regulates the development of lung adenocarcinoma.RNH1 与 E2F1 之间的新联系:调节肺腺癌的发展。
BMC Cancer. 2024 May 24;24(1):635. doi: 10.1186/s12885-024-12392-6.
3
Development and validation of a MUC16 mutation-associated immune prognostic model for lung adenocarcinoma.

本文引用的文献

1
Mutant p53 suppresses innate immune signaling to promote tumorigenesis.突变型 p53 抑制先天免疫信号转导以促进肿瘤发生。
Cancer Cell. 2021 Apr 12;39(4):494-508.e5. doi: 10.1016/j.ccell.2021.01.003. Epub 2021 Feb 4.
2
Global Cancer Statistics 2020: GLOBOCAN Estimates of Incidence and Mortality Worldwide for 36 Cancers in 185 Countries.《全球癌症统计数据 2020:全球 185 个国家和地区 36 种癌症的发病率和死亡率估计》。
CA Cancer J Clin. 2021 May;71(3):209-249. doi: 10.3322/caac.21660. Epub 2021 Feb 4.
3
Selective inhibition of CDK4/6: A safe and effective strategy for developing anticancer drugs.
MUC16 突变相关免疫预后模型在肺腺癌中的建立和验证。
Aging (Albany NY). 2023 Jun 20;15(12):5650-5661. doi: 10.18632/aging.204814.
4
Characterization of Infiltrating Immune Cells and Secretory or Membrane-Associated Proteins in KRAS Lung Adenocarcinoma.KRAS 肺腺癌浸润免疫细胞和分泌或膜相关蛋白的特征分析。
J Immunol Res. 2023 Feb 6;2023:4987832. doi: 10.1155/2023/4987832. eCollection 2023.
5
Identidication of novel biomarkers in non-small cell lung cancer using machine learning.使用机器学习识别非小细胞肺癌的新型生物标志物。
Sci Rep. 2022 Oct 6;12(1):16693. doi: 10.1038/s41598-022-21050-5.
细胞周期蛋白依赖性激酶4/6的选择性抑制:一种开发抗癌药物的安全有效策略。
Acta Pharm Sin B. 2021 Jan;11(1):30-54. doi: 10.1016/j.apsb.2020.05.001. Epub 2020 May 23.
4
The inhibitory effect of human DEFA5 in growth of gastric cancer by targeting BMI1.靶向 BMI1 的人 DEF A5 抑制胃癌生长的作用。
Cancer Sci. 2021 Mar;112(3):1075-1083. doi: 10.1111/cas.14827. Epub 2021 Feb 15.
5
The STRING database in 2021: customizable protein-protein networks, and functional characterization of user-uploaded gene/measurement sets.2021 年的 STRING 数据库:可定制的蛋白质-蛋白质网络,以及用户上传的基因/测量集的功能特征分析。
Nucleic Acids Res. 2021 Jan 8;49(D1):D605-D612. doi: 10.1093/nar/gkaa1074.
6
The Challenges of Tumor Mutational Burden as an Immunotherapy Biomarker.肿瘤突变负荷作为免疫治疗生物标志物面临的挑战。
Cancer Cell. 2021 Feb 8;39(2):154-173. doi: 10.1016/j.ccell.2020.10.001. Epub 2020 Oct 29.
7
Genetic and microenvironmental differences in non-smoking lung adenocarcinoma patients compared with smoking patients.与吸烟患者相比,非吸烟肺腺癌患者的基因和微环境差异。
Transl Lung Cancer Res. 2020 Aug;9(4):1407-1421. doi: 10.21037/tlcr-20-276.
8
Identification and validation of tumor environment phenotypes in lung adenocarcinoma by integrative genome-scale analysis.通过整合基因组规模分析鉴定和验证肺腺癌中的肿瘤微环境表型。
Cancer Immunol Immunother. 2020 Jul;69(7):1293-1305. doi: 10.1007/s00262-020-02546-3. Epub 2020 Mar 18.
9
Cyclin-dependent kinase inhibitors for the treatment of lung cancer.细胞周期蛋白依赖性激酶抑制剂治疗肺癌。
Expert Opin Pharmacother. 2020 Jun;21(8):941-952. doi: 10.1080/14656566.2020.1738385. Epub 2020 Mar 12.
10
Long Non-coding RNA LINC00628 Interacts Epigenetically with the LAMA3 Promoter and Contributes to Lung Adenocarcinoma.长链非编码RNA LINC00628与LAMA3启动子发生表观遗传相互作用并促进肺腺癌发展。
Mol Ther Nucleic Acids. 2019 Dec 6;18:166-182. doi: 10.1016/j.omtn.2019.08.005. Epub 2019 Aug 14.