School of Medicine, Ningbo University, Ningbo, China.
Department of Respiratory and Critical Care Medicine, Ningbo First Hospital, Ningbo, China.
Front Cell Infect Microbiol. 2022 Mar 3;12:841995. doi: 10.3389/fcimb.2022.841995. eCollection 2022.
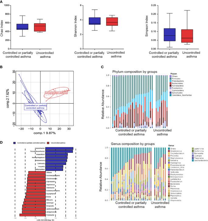
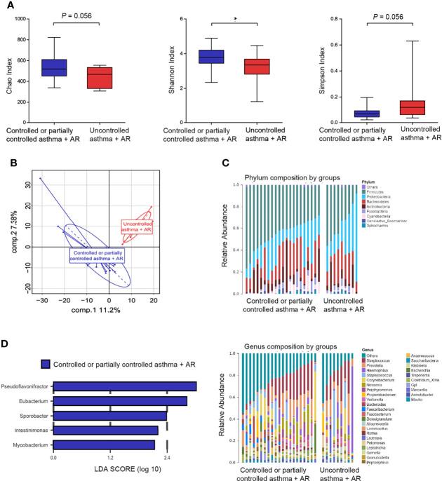
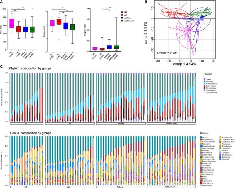
Perturbation of the microbiome has numerous associations with the phenotypes and progression in chronic airways disease. However, the differences in the nasal microbiome in asthma and allergic rhinitis (AR) have not been defined. We examined whether the nasal microbiome would vary among different comorbidities in asthma and AR and that those differences may be associated with the severity of asthma. Nasal lavage fluid was collected from 110 participants, including 20 healthy controls, 30 subjects with AR, 30 subjects with asthma and 30 subjects with combined asthma + AR. The Asthma Control Questionnaire (ACQ-7) was used to evaluate asthma control status. Using 16S rRNA bacterial gene sequencing, we analyzed nasal microbiome in patients with asthma, AR, combined asthma + AR, and healthy controls. Bacterial diversity was analyzed in corresponding with α diversity indices (Chao and Shannon index). Compared with healthy controls, the Chao index tended to be lower in subjects with AR ( = 0.001), asthma ( = 0.001), and combined asthma + AR ( = 0.001) when compared with healthy controls. Furthermore, the Shannon index was significantly lower in subjects with asthma ( = 0.013) and comorbid asthma with AR ( = 0.004) than the control subjects. Disparity in the structure and composition of nasal bacteria were also observed among the four groups. Furthermore, patients with combined asthma + AR and isolated asthma were divided into two groups according to the level of disease control: partially or well-controlled and uncontrolled asthma. The mean relative abundance observed in the groups mentioned the genera of were dominated in patients with well and partially controlled disease, in both isolated asthma and combined asthma + AR. In subjects with uncontrolled asthma and combined asthma + AR, a lower evenness and richness (Shannon index, = 0.040) was observed in nasal microbiome composition. Importantly, lower evenness and richness in the nasal microbiome may be associated with poor disease control in combined asthma + AR. This study showed the upper airway microbiome is associated with airway inflammation disorders and the level of asthma control.
微生物组的紊乱与慢性气道疾病的表型和进展有许多关联。然而,哮喘和过敏性鼻炎(AR)的鼻腔微生物组的差异尚未确定。我们研究了哮喘和 AR 的不同合并症中鼻腔微生物组是否会发生变化,以及这些差异是否与哮喘的严重程度有关。从 110 名参与者中收集了鼻腔灌洗液,包括 20 名健康对照者、30 名 AR 患者、30 名哮喘患者和 30 名哮喘合并 AR 患者。使用哮喘控制问卷(ACQ-7)评估哮喘控制状况。使用 16S rRNA 细菌基因测序分析哮喘、AR、哮喘合并 AR 和健康对照者的鼻腔微生物组。用 α 多样性指数(Chao 和 Shannon 指数)分析细菌多样性。与健康对照组相比,AR 患者( = 0.001)、哮喘患者( = 0.001)和哮喘合并 AR 患者( = 0.001)的 Chao 指数较低。此外,哮喘患者( = 0.013)和哮喘合并 AR 患者( = 0.004)的 Shannon 指数明显低于对照组。在这四个组中,鼻腔细菌的结构和组成也存在差异。此外,根据疾病控制水平将合并哮喘和孤立性哮喘的患者分为两组:部分控制和未控制的哮喘。在孤立性哮喘和合并哮喘 + AR 中,两组患者中观察到的相对丰度平均值观察到属的丰度较高。在未控制哮喘和合并哮喘 + AR 的患者中,鼻腔微生物组组成的均匀度和丰富度(Shannon 指数, = 0.040)较低。重要的是,鼻腔微生物组均匀度和丰富度较低可能与合并哮喘 + AR 中的疾病控制不良有关。本研究表明上呼吸道微生物组与气道炎症紊乱和哮喘控制水平有关。