Guo Zhuifeng, Lu Xuwei, Yang Fan, He Chang, Qin Liang, Yang Ning, Han Conghui, Wu Jiawen
Department of Urology, Minhang Hospital, Fudan University/Minhang Branch, Zhongshan Hospital, Fudan University, Shanghai, China.
Medical College of Soochow University, Suzhou, Jiangsu Province, China.
J Oncol. 2022 Mar 10;2022:8058770. doi: 10.1155/2022/8058770. eCollection 2022.
Castration-resistant prostate cancer (CRPC), one of the prostate cancers, is a medical conundrum around the world. Some studies have demonstrated that many long noncoding RNAs in exosomes are very important in many types of cancer, including prostate cancer. However, until now, the function of exosomes in the occurrence and development of CRPC has not been reported.
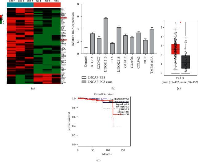
In vitro, cell coculture was used in LNCap cells and PC-3 cells, while the isolation and purification of exosomes and the subsequent treatment assays were used in functional studies. In vitro assays were performed to detect the transformation of ADPC cells (androgen-dependent prostate cancer) into AIPC cells (androgen-independent prostate cancer). Subsequently, a lncRNA-sequencing assay was performed to detect different lncRNA expression profiles in ADPC cells cocultured with or without AIPC exosomes. The role of LINC01213 was analysed by a TCGA database after silencing the expression of LINC01213. CCK-8, qRT-PCR, and Western blotting studies were performed to analyse the possible mechanism by which exosomes participate in prostate cancer progression.
In the coculture system, ADPC cells acquired androgen deprivation tolerance through exosome-mediated intercellular communication. Exosomes secreted by AIPC cells can promote the transformation of ADPC cells into androgen-independent cells in vitro and in vivo. lncRNA sequencing showed that LINC01213 was upregulated in exosomes derived from AIPC cell lines. The rescue experiments were preformed, and the results revealed that most of the functions of LINC01213 were performed by Wnt/-catenin.
All the findings showed that exosomes play a key role in CRPC progression by upregulating LINC01213 and activating Wnt/-catenin signalling.
去势抵抗性前列腺癌(CRPC)是前列腺癌的一种,是全球医学难题。一些研究表明,外泌体中的许多长链非编码RNA在包括前列腺癌在内的多种癌症中非常重要。然而,迄今为止,外泌体在CRPC发生发展中的作用尚未见报道。
体外实验中,LNCap细胞和PC-3细胞采用细胞共培养,而外泌体的分离纯化及后续处理实验用于功能研究。进行体外实验以检测雄激素依赖型前列腺癌细胞(ADPC)向雄激素非依赖型前列腺癌细胞(AIPC)的转化。随后,进行长链非编码RNA测序分析,以检测与AIPC外泌体共培养或未共培养的ADPC细胞中不同的长链非编码RNA表达谱。在沉默LINC01213表达后,通过TCGA数据库分析LINC01213的作用。进行CCK-8、qRT-PCR和蛋白质印迹研究,以分析外泌体参与前列腺癌进展的可能机制。
在共培养系统中,ADPC细胞通过外泌体介导的细胞间通讯获得雄激素剥夺耐受性。AIPC细胞分泌的外泌体在体外和体内均可促进ADPC细胞向雄激素非依赖型细胞转化。长链非编码RNA测序显示,LINC01213在源自AIPC细胞系的外泌体中上调。进行了挽救实验,结果显示LINC01213的大多数功能是由Wnt/β-连环蛋白完成的。
所有研究结果表明,外泌体通过上调LINC01213并激活Wnt/β-连环蛋白信号通路在CRPC进展中起关键作用。