Proteomics Program, Novo Nordisk Foundation Center for Protein Research, Faculty of Health and Medical Sciences, University of Copenhagen, Copenhagen, Denmark.
Disease Systems Biology Program, Novo Nordisk Foundation Center for Protein Research, Faculty of Health and Medical Sciences, University of Copenhagen, Copenhagen, Denmark.
Cancer Res. 2022 Jun 6;82(11):2141-2155. doi: 10.1158/0008-5472.CAN-21-0548.
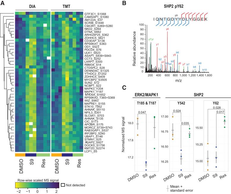
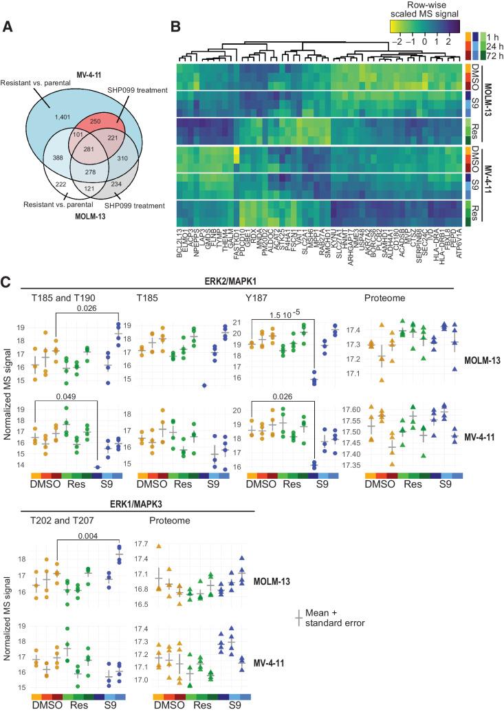
The protein tyrosine phosphatase SHP2 is crucial for oncogenic transformation of acute myeloid leukemia (AML) cells expressing mutated receptor tyrosine kinases. SHP2 is required for full RAS-ERK activation to promote cell proliferation and survival programs. Allosteric SHP2 inhibitors act by stabilizing SHP2 in its autoinhibited conformation and are currently being tested in clinical trials for tumors with overactivation of the RAS/ERK pathway, alone and in various drug combinations. In this study, we established cells with acquired resistance to the allosteric SHP2 inhibitor SHP099 from two FLT3-ITD (internal tandem duplication)-positive AML cell lines. Label-free and isobaric labeling quantitative mass spectrometry-based phosphoproteomics of these resistant models demonstrated that AML cells can restore phosphorylated ERK (pERK) in the presence of SHP099, thus developing adaptive resistance. Mechanistically, SHP2 inhibition induced tyrosine phosphorylation and feedback-driven activation of the FLT3 receptor, which in turn phosphorylated SHP2 on tyrosine 62. This phosphorylation stabilized SHP2 in its open conformation, preventing SHP099 binding and conferring resistance. Combinatorial inhibition of SHP2 and MEK or FLT3 prevented pERK rebound and resistant cell growth. The same mechanism was observed in a FLT3-mutated B-cell acute lymphoblastic leukemia cell line and in the inv(16)/KitD816Y AML mouse model, but allosteric inhibition of Shp2 did not impair the clonogenic ability of normal bone marrow progenitors. Together, these results support the future use of SHP2 inhibitor combinations for clinical applications.
These findings suggest that combined inhibition of SHP2 and FLT3 effectively treat FLT3-ITD-positive AML, highlighting the need for development of more potent SHP2 inhibitors and combination therapies for clinical applications.
蛋白酪氨酸磷酸酶 SHP2 对表达突变受体酪氨酸激酶的急性髓系白血病(AML)细胞的致癌转化至关重要。SHP2 是完全 RAS-ERK 激活所必需的,以促进细胞增殖和存活程序。变构 SHP2 抑制剂通过稳定 SHP2 的自身抑制构象起作用,目前正在临床试验中单独或与各种药物联合用于 RAS/ERK 通路过度激活的肿瘤。在这项研究中,我们从两个 FLT3-ITD(内部串联重复)阳性 AML 细胞系中建立了对变构 SHP2 抑制剂 SHP099 获得性耐药的细胞。这些耐药模型的无标记和等压标记定量质谱磷酸化蛋白质组学表明,AML 细胞可以在 SHP099 存在的情况下恢复磷酸化 ERK(pERK),从而产生适应性耐药。从机制上讲,SHP2 抑制诱导 FLT3 受体的酪氨酸磷酸化和反馈驱动激活,进而在酪氨酸 62 上磷酸化 SHP2。这种磷酸化将 SHP2 稳定在其开放构象中,阻止 SHP099 结合并赋予耐药性。SHP2 和 MEK 或 FLT3 的联合抑制阻止了 pERK 反弹和耐药细胞的生长。在一个 FLT3 突变的 B 细胞急性淋巴细胞白血病细胞系和 inv(16)/KitD816Y AML 小鼠模型中观察到相同的机制,但变构抑制 Shp2 不会损害正常骨髓祖细胞的集落形成能力。总之,这些结果支持未来使用 SHP2 抑制剂联合进行临床应用。
这些发现表明,联合抑制 SHP2 和 FLT3 可有效治疗 FLT3-ITD 阳性 AML,突出了开发更有效的 SHP2 抑制剂和联合疗法以进行临床应用的必要性。