• 文献检索
  • 文档翻译
  • 深度研究
  • 学术资讯
  • Suppr Zotero 插件Zotero 插件
  • 邀请有礼
  • 套餐&价格
  • 历史记录
应用&插件
Suppr Zotero 插件Zotero 插件浏览器插件Mac 客户端Windows 客户端微信小程序
定价
高级版会员购买积分包购买API积分包
服务
文献检索文档翻译深度研究API 文档MCP 服务
关于我们
关于 Suppr公司介绍联系我们用户协议隐私条款
关注我们

Suppr 超能文献

核心技术专利:CN118964589B侵权必究
粤ICP备2023148730 号-1Suppr @ 2026

文献检索

告别复杂PubMed语法,用中文像聊天一样搜索,搜遍4000万医学文献。AI智能推荐,让科研检索更轻松。

立即免费搜索

文件翻译

保留排版,准确专业,支持PDF/Word/PPT等文件格式,支持 12+语言互译。

免费翻译文档

深度研究

AI帮你快速写综述,25分钟生成高质量综述,智能提取关键信息,辅助科研写作。

立即免费体验

人鼻颅神经嵴衍生的鼻甲干细胞通过抑制阿尔茨海默病人类类脑器官模型中的骨桥蛋白对淀粉样β神经毒性的保护作用。

Protective Effect of Human-Neural-Crest-Derived Nasal Turbinate Stem Cells against Amyloid-β Neurotoxicity through Inhibition of Osteopontin in a Human Cerebral Organoid Model of Alzheimer's Disease.

机构信息

Department of Otolaryngology-Head and Neck Surgery, Seoul St. Mary's Hospital, College of Medicine, The Catholic University of Korea, Seoul 06591, Korea.

Department of Neurosurgery, St. Vincent's Hospital, College of Medicine, The Catholic University of Korea, Suwon 16247, Kyonggi-do, Korea.

出版信息

Cells. 2022 Mar 18;11(6):1029. doi: 10.3390/cells11061029.

DOI:10.3390/cells11061029
PMID:35326480
原文链接:https://pmc.ncbi.nlm.nih.gov/articles/PMC8947560/
Abstract

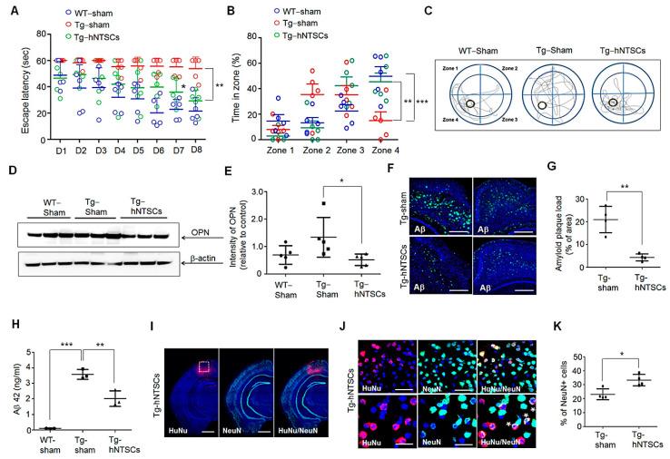
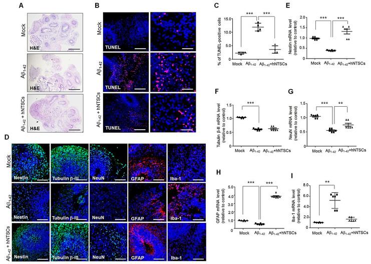
The aim of this study was to validate the use of human brain organoids (hBOs) to investigate the therapeutic potential and mechanism of human-neural-crest-derived nasal turbinate stem cells (hNTSCs) in models of Alzheimer's disease (AD). We generated hBOs from human induced pluripotent stem cells, investigated their characteristics according to neuronal markers and electrophysiological features, and then evaluated the protective effect of hNTSCs against amyloid-β peptide (Aβ) neurotoxic activity in vitro in hBOs and in vivo in a mouse model of AD. Treatment of hBOs with Aβ induced neuronal cell death concomitant with decreased expression of neuronal markers, which was suppressed by hNTSCs cocultured under Aβ exposure. Cytokine array showed a significantly decreased level of osteopontin (OPN) in hBOs with hNTSC coculture compared with hBOs only in the presence of Aβ. Silencing OPN via siRNA suppressed Aβ-induced neuronal cell death in cell culture. Notably, compared with PBS, hNTSC transplantation significantly enhanced performance on the Morris water maze, with reduced levels of OPN after transplantation in a mouse model of AD. These findings reveal that hBO models are useful to evaluate the therapeutic effect and mechanism of stem cells for application in treating AD.

摘要

本研究旨在验证人脑类器官(hBO)在阿尔茨海默病(AD)模型中用于研究人神经嵴来源的鼻甲骨干细胞(hNTSCs)的治疗潜力和机制。我们从人诱导多能干细胞中生成 hBO,根据神经元标志物和电生理特征研究其特征,然后评估 hNTSCs 在体外 hBO 中和体内 AD 小鼠模型中对淀粉样β肽(Aβ)神经毒性活性的保护作用。用 Aβ 处理 hBO 会诱导神经元细胞死亡,同时伴随神经元标志物表达减少,而在 Aβ 暴露下与 hNTSCs 共培养则抑制了这种减少。细胞因子阵列显示,与仅存在 Aβ的 hBO 相比,与 hNTSCs 共培养的 hBO 中骨桥蛋白(OPN)水平显著降低。通过 siRNA 沉默 OPN 可抑制细胞培养中 Aβ诱导的神经元细胞死亡。值得注意的是,与 PBS 相比,hNTSC 移植后 AD 小鼠模型的水迷宫测试表现明显改善,移植后 OPN 水平降低。这些发现表明 hBO 模型可用于评估干细胞的治疗效果和机制,以应用于 AD 的治疗。

https://cdn.ncbi.nlm.nih.gov/pmc/blobs/b864/8947560/6cd90df3089c/cells-11-01029-g006.jpg
https://cdn.ncbi.nlm.nih.gov/pmc/blobs/b864/8947560/fa0dc3a85242/cells-11-01029-g001.jpg
https://cdn.ncbi.nlm.nih.gov/pmc/blobs/b864/8947560/eb29a4104869/cells-11-01029-g002.jpg
https://cdn.ncbi.nlm.nih.gov/pmc/blobs/b864/8947560/c8e9cb76caac/cells-11-01029-g003.jpg
https://cdn.ncbi.nlm.nih.gov/pmc/blobs/b864/8947560/0b81a933cbe4/cells-11-01029-g004.jpg
https://cdn.ncbi.nlm.nih.gov/pmc/blobs/b864/8947560/4471fcc40976/cells-11-01029-g005.jpg
https://cdn.ncbi.nlm.nih.gov/pmc/blobs/b864/8947560/6cd90df3089c/cells-11-01029-g006.jpg
https://cdn.ncbi.nlm.nih.gov/pmc/blobs/b864/8947560/fa0dc3a85242/cells-11-01029-g001.jpg
https://cdn.ncbi.nlm.nih.gov/pmc/blobs/b864/8947560/eb29a4104869/cells-11-01029-g002.jpg
https://cdn.ncbi.nlm.nih.gov/pmc/blobs/b864/8947560/c8e9cb76caac/cells-11-01029-g003.jpg
https://cdn.ncbi.nlm.nih.gov/pmc/blobs/b864/8947560/0b81a933cbe4/cells-11-01029-g004.jpg
https://cdn.ncbi.nlm.nih.gov/pmc/blobs/b864/8947560/4471fcc40976/cells-11-01029-g005.jpg
https://cdn.ncbi.nlm.nih.gov/pmc/blobs/b864/8947560/6cd90df3089c/cells-11-01029-g006.jpg

相似文献

1
Protective Effect of Human-Neural-Crest-Derived Nasal Turbinate Stem Cells against Amyloid-β Neurotoxicity through Inhibition of Osteopontin in a Human Cerebral Organoid Model of Alzheimer's Disease.人鼻颅神经嵴衍生的鼻甲干细胞通过抑制阿尔茨海默病人类类脑器官模型中的骨桥蛋白对淀粉样β神经毒性的保护作用。
Cells. 2022 Mar 18;11(6):1029. doi: 10.3390/cells11061029.
2
Potential application of human neural crest-derived nasal turbinate stem cells for the treatment of neuropathology and impaired cognition in models of Alzheimer's disease.人神经嵴源性鼻甲骨干细胞在治疗阿尔茨海默病模型中的神经病理学和认知障碍的潜在应用。
Stem Cell Res Ther. 2021 Jul 13;12(1):402. doi: 10.1186/s13287-021-02489-1.
3
Decoding the synaptic dysfunction of bioactive human AD brain soluble Aβ to inspire novel therapeutic avenues for Alzheimer's disease.解析具有生物活性的人源 AD 脑可溶性 Aβ 的突触功能障碍,为阿尔茨海默病提供新的治疗途径。
Acta Neuropathol Commun. 2018 Nov 8;6(1):121. doi: 10.1186/s40478-018-0626-x.
4
Activation of GPR55 attenuates cognitive impairment and neurotoxicity in a mouse model of Alzheimer's disease induced by Aβ through inhibiting RhoA/ROCK2 pathway.GPR55 的激活通过抑制 RhoA/ROCK2 通路减轻了 Aβ诱导的阿尔茨海默病小鼠模型的认知障碍和神经毒性。
Prog Neuropsychopharmacol Biol Psychiatry. 2022 Jan 10;112:110423. doi: 10.1016/j.pnpbp.2021.110423. Epub 2021 Aug 13.
5
Modeling amyloid beta and tau pathology in human cerebral organoids.在人类脑类器官中模拟淀粉样β和tau 病理学。
Mol Psychiatry. 2018 Dec;23(12):2363-2374. doi: 10.1038/s41380-018-0229-8. Epub 2018 Aug 31.
6
Mouse induced pluripotent stem cells-derived Alzheimer's disease cerebral organoid culture and neural differentiation disorders.鼠诱导多能干细胞衍生的阿尔茨海默病大脑类器官培养和神经分化障碍。
Neurosci Lett. 2019 Oct 15;711:134433. doi: 10.1016/j.neulet.2019.134433. Epub 2019 Aug 14.
7
Amentoflavone suppresses amyloid β1-42 neurotoxicity in Alzheimer's disease through the inhibition of pyroptosis.阿魏酸通过抑制细胞焦亡抑制阿尔茨海默病中淀粉样β1-42 的神经毒性。
Life Sci. 2019 Dec 15;239:117043. doi: 10.1016/j.lfs.2019.117043. Epub 2019 Nov 10.
8
Modeling Sporadic Alzheimer's Disease in Human Brain Organoids under Serum Exposure.在血清暴露下的人类脑类器官中模拟散发性阿尔茨海默病。
Adv Sci (Weinh). 2021 Sep;8(18):e2101462. doi: 10.1002/advs.202101462. Epub 2021 Aug 2.
9
Analysis of Aβ-induced neurotoxicity and microglial responses in simple two- and three-dimensional human iPSC-derived cortical culture systems.分析 Aβ 诱导的神经毒性和小胶质细胞反应在简单的二维和三维人 iPSC 衍生皮质培养系统中。
Tissue Cell. 2023 Apr;81:102023. doi: 10.1016/j.tice.2023.102023. Epub 2023 Jan 14.
10
Galangin Rescues Alzheimer's Amyloid-β Induced Mitophagy and Brain Organoid Growth Impairment.姜黄素挽救阿尔茨海默病淀粉样β诱导的线粒体自噬和脑类器官生长障碍。
Int J Mol Sci. 2023 Feb 8;24(4):3398. doi: 10.3390/ijms24043398.

引用本文的文献

1
Enhancing Endothelial Differentiation of Mesenchymal Stem Cells Derived from Human Turbinates Using Lab-on-a-Chip Technology.利用芯片实验室技术增强源自人鼻甲的间充质干细胞的内皮分化
Medicina (Kaunas). 2025 Mar 18;61(3):528. doi: 10.3390/medicina61030528.
2
Intranasal Administration of Human Neural Crest-Derived Nasal Turbinate Stem Cells Attenuates Microglia Activity in Mild Head Trauma Models.人神经嵴来源的鼻甲干细胞经鼻给药可减轻轻度头部创伤模型中的小胶质细胞活性。
Tissue Eng Regen Med. 2025 Apr;22(3):327-337. doi: 10.1007/s13770-025-00702-3. Epub 2025 Mar 5.
3
Human Nasal Inferior Turbinate-Derived Neural Stem Cells Improve the Niche of Substantia Nigra Par Compacta in a Parkinson's Disease Model by Modulating Hippo Signaling.

本文引用的文献

1
Potential application of human neural crest-derived nasal turbinate stem cells for the treatment of neuropathology and impaired cognition in models of Alzheimer's disease.人神经嵴源性鼻甲骨干细胞在治疗阿尔茨海默病模型中的神经病理学和认知障碍的潜在应用。
Stem Cell Res Ther. 2021 Jul 13;12(1):402. doi: 10.1186/s13287-021-02489-1.
2
Accelerated Bone Regeneration via Three-Dimensional Cell-Printed Constructs Containing Human Nasal Turbinate-Derived Stem Cells as a Clinically Applicable Therapy.通过含有人类鼻甲来源干细胞的三维细胞打印构建体实现加速骨再生作为一种临床适用疗法
ACS Biomater Sci Eng. 2019 Nov 11;5(11):6171-6185. doi: 10.1021/acsbiomaterials.9b01356. Epub 2019 Oct 31.
3
人鼻腔下鼻甲衍生神经干细胞通过调节 Hippo 信号改善帕金森病模型中黑质致密部的微环境。
Tissue Eng Regen Med. 2024 Jul;21(5):737-748. doi: 10.1007/s13770-024-00635-3. Epub 2024 Apr 10.
4
Contextualizing the Role of Osteopontin in the Inflammatory Responses of Alzheimer's Disease.将骨桥蛋白在阿尔茨海默病炎症反应中的作用置于背景中研究。
Biomedicines. 2023 Dec 6;11(12):3232. doi: 10.3390/biomedicines11123232.
5
Cell replacement with stem cell-derived retinal ganglion cells from different protocols.采用不同方案由干细胞衍生的视网膜神经节细胞进行细胞替代。
Neural Regen Res. 2024 Apr;19(4):807-810. doi: 10.4103/1673-5374.381494.
6
Amyloid Precursor Protein and Alzheimer's Disease.淀粉样前体蛋白与阿尔茨海默病。
Int J Mol Sci. 2023 Sep 30;24(19):14794. doi: 10.3390/ijms241914794.
7
Characteristics of Human Nasal Turbinate Stem Cells under Hypoxic Conditions.缺氧条件下人鼻甲骨干细胞的特征。
Cells. 2023 Sep 26;12(19):2360. doi: 10.3390/cells12192360.
8
Advances in Brain Metastasis Models.脑转移模型的进展
Brain Tumor Res Treat. 2023 Jan;11(1):16-21. doi: 10.14791/btrt.2022.0037.
Neurodegeneration and Neuro-Regeneration-Alzheimer's Disease and Stem Cell Therapy.
神经退行性变与神经再生——阿尔茨海默病与干细胞治疗。
Int J Mol Sci. 2019 Aug 31;20(17):4272. doi: 10.3390/ijms20174272.
4
Brain organoids: a next step for humanized Alzheimer's disease models?脑类器官:构建人源化阿尔茨海默病模型的下一步?
Mol Psychiatry. 2019 Apr;24(4):474-478. doi: 10.1038/s41380-018-0343-7. Epub 2019 Jan 7.
5
Stem cell therapy in Alzheimer's disease: possible benefits and limiting drawbacks.阿尔茨海默病的干细胞治疗:潜在益处与局限性
Mol Biol Rep. 2019 Feb;46(1):1425-1446. doi: 10.1007/s11033-018-4499-7. Epub 2018 Dec 18.
6
Small-molecule induction of Aβ-42 peptide production in human cerebral organoids to model Alzheimer's disease associated phenotypes.小分子诱导人神经脑类器官产生 Aβ-42 肽以模拟与阿尔茨海默病相关的表型。
PLoS One. 2018 Dec 17;13(12):e0209150. doi: 10.1371/journal.pone.0209150. eCollection 2018.
7
Therapeutic Potential of Human Turbinate-Derived Mesenchymal Stem Cells in Experimental Acute Ischemic Stroke.人鼻甲来源间充质干细胞在实验性急性缺血性脑卒中中的治疗潜力
Int Neurourol J. 2018 Oct;22(Suppl 3):S131-138. doi: 10.5213/inj.1836220.110. Epub 2018 Oct 31.
8
Microglia innately develop within cerebral organoids.脑类器官中固有地发育小神经胶质细胞。
Nat Commun. 2018 Oct 9;9(1):4167. doi: 10.1038/s41467-018-06684-2.
9
Human neural stem cell transplantation improves cognition in a murine model of Alzheimer's disease.人神经干细胞移植改善阿尔茨海默病小鼠模型的认知功能。
Sci Rep. 2018 Oct 3;8(1):14776. doi: 10.1038/s41598-018-33017-6.
10
Stereotactic brain injection of human umbilical cord blood mesenchymal stem cells in patients with Alzheimer's disease dementia: A phase 1 clinical trial.立体定向脑内注射人脐带血间充质干细胞治疗阿尔茨海默病性痴呆:一项1期临床试验。
Alzheimers Dement (N Y). 2015 Jul 26;1(2):95-102. doi: 10.1016/j.trci.2015.06.007. eCollection 2015 Sep.