• 文献检索
  • 文档翻译
  • 深度研究
  • 学术资讯
  • Suppr Zotero 插件Zotero 插件
  • 邀请有礼
  • 套餐&价格
  • 历史记录
应用&插件
Suppr Zotero 插件Zotero 插件浏览器插件Mac 客户端Windows 客户端微信小程序
定价
高级版会员购买积分包购买API积分包
服务
文献检索文档翻译深度研究API 文档MCP 服务
关于我们
关于 Suppr公司介绍联系我们用户协议隐私条款
关注我们

Suppr 超能文献

核心技术专利:CN118964589B侵权必究
粤ICP备2023148730 号-1Suppr @ 2026

文献检索

告别复杂PubMed语法,用中文像聊天一样搜索,搜遍4000万医学文献。AI智能推荐,让科研检索更轻松。

立即免费搜索

文件翻译

保留排版,准确专业,支持PDF/Word/PPT等文件格式,支持 12+语言互译。

免费翻译文档

深度研究

AI帮你快速写综述,25分钟生成高质量综述,智能提取关键信息,辅助科研写作。

立即免费体验

骨形态发生蛋白-2 长期刺激人成骨前体细胞诱导成骨分化,并促进转分化和骨重塑过程。

BMP-2 Long-Term Stimulation of Human Pre-Osteoblasts Induces Osteogenic Differentiation and Promotes Transdifferentiation and Bone Remodeling Processes.

机构信息

Biomechanics and Implant Technology Research Laboratory, Department of Orthopaedics, Rostock University Medical Center, 18057 Rostock, Germany.

Medical Biology and Electron Microscopic Center, Rostock University Medical Center, 18057 Rostock, Germany.

出版信息

Int J Mol Sci. 2022 Mar 12;23(6):3077. doi: 10.3390/ijms23063077.

DOI:10.3390/ijms23063077
PMID:35328498
原文链接:https://pmc.ncbi.nlm.nih.gov/articles/PMC8949995/
Abstract

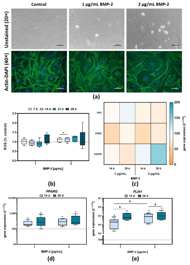
Bone morphogenic protein (BMP-) 2 plays an important role in the regeneration of bone defects by promoting osteogenic differentiation. However, several animal studies have reported adverse side effects of BMP-2, including osteoclast activation, induction of peroxisome proliferator- activated receptor gamma (PPARG)expression, and inflammation. High BMP-2 concentrations are thought to be responsible for these side effects. For this reason, primary pre-osteoblasts were exposed to lower BMP-2 concentrations (1 and 2 µg/mL). Long-term exposure (up to 28 days) was performed to investigate whether this stimulation protocol may promote osteogenic differentiation without causing the side effects mentioned above. The results showed that BMP-2 treatment for 14 or 28 days resulted in increased osteogenesis, through an increase in runt-related transcription factor 2, osterix, alkaline phosphatase, and integrin-binding sialoprotein expression. However, an increase in tumor necrosis factor alpha and receptor activator of nuclear factor kappa-Β ligand protein levels was observed after BMP-2 exposure, indicating also an increased potential for osteoclast activation by osteoblasts. Additionally, morphological changes like intracellular, filled vacuoles could be detected. Enhanced PPARG and perilipin 1 mRNA transcripts and lipid droplets indicated an induced adipogenic differentiation. Overall, the data demonstrate that long-term BMP-2 exposure promotes not only osteogenic differentiation but also adipogenesis and regulates mediators involved in osteoclast activation in vitro.

摘要

骨形态发生蛋白(BMP-)2 通过促进成骨分化在骨缺损的再生中起着重要作用。然而,几项动物研究报告了 BMP-2 的不良反应,包括破骨细胞激活、过氧化物酶体增殖物激活受体γ(PPARG)表达的诱导和炎症。高浓度的 BMP-2 被认为是这些副作用的原因。出于这个原因,原代成骨前体细胞被暴露于较低浓度的 BMP-2(1 和 2 µg/mL)。进行了长期暴露(长达 28 天),以研究这种刺激方案是否可以促进成骨分化而不会引起上述不良反应。结果表明,BMP-2 处理 14 天或 28 天可通过增加 runt 相关转录因子 2、osterix、碱性磷酸酶和整合素结合唾液蛋白的表达来增加成骨作用。然而,在 BMP-2 暴露后观察到肿瘤坏死因子-α和核因子 kappa-B 受体激活剂配体蛋白水平的增加,这也表明成骨细胞中破骨细胞激活的潜力增加。此外,还可以检测到细胞内充满空泡等形态变化。增强的 PPARG 和 perilipin 1 mRNA 转录物和脂滴表明诱导的脂肪生成分化。总的来说,这些数据表明,长期 BMP-2 暴露不仅促进成骨分化,而且还促进脂肪生成,并调节体外破骨细胞激活涉及的介质。

https://cdn.ncbi.nlm.nih.gov/pmc/blobs/4957/8949995/5ad0c86f5731/ijms-23-03077-g005.jpg
https://cdn.ncbi.nlm.nih.gov/pmc/blobs/4957/8949995/f77fb344f5f9/ijms-23-03077-g001.jpg
https://cdn.ncbi.nlm.nih.gov/pmc/blobs/4957/8949995/b03576a7d979/ijms-23-03077-g002.jpg
https://cdn.ncbi.nlm.nih.gov/pmc/blobs/4957/8949995/e5527b0e6cec/ijms-23-03077-g003.jpg
https://cdn.ncbi.nlm.nih.gov/pmc/blobs/4957/8949995/0232b93f9b98/ijms-23-03077-g004.jpg
https://cdn.ncbi.nlm.nih.gov/pmc/blobs/4957/8949995/5ad0c86f5731/ijms-23-03077-g005.jpg
https://cdn.ncbi.nlm.nih.gov/pmc/blobs/4957/8949995/f77fb344f5f9/ijms-23-03077-g001.jpg
https://cdn.ncbi.nlm.nih.gov/pmc/blobs/4957/8949995/b03576a7d979/ijms-23-03077-g002.jpg
https://cdn.ncbi.nlm.nih.gov/pmc/blobs/4957/8949995/e5527b0e6cec/ijms-23-03077-g003.jpg
https://cdn.ncbi.nlm.nih.gov/pmc/blobs/4957/8949995/0232b93f9b98/ijms-23-03077-g004.jpg
https://cdn.ncbi.nlm.nih.gov/pmc/blobs/4957/8949995/5ad0c86f5731/ijms-23-03077-g005.jpg

相似文献

1
BMP-2 Long-Term Stimulation of Human Pre-Osteoblasts Induces Osteogenic Differentiation and Promotes Transdifferentiation and Bone Remodeling Processes.骨形态发生蛋白-2 长期刺激人成骨前体细胞诱导成骨分化,并促进转分化和骨重塑过程。
Int J Mol Sci. 2022 Mar 12;23(6):3077. doi: 10.3390/ijms23063077.
2
Cultured Human Periosteum-Derived Cells Can Differentiate into Osteoblasts in a Perioxisome Proliferator-Activated Receptor Gamma-Mediated Fashion via Bone Morphogenetic Protein signaling.培养的人骨膜来源细胞可通过骨形态发生蛋白信号传导,以过氧化物酶体增殖物激活受体γ介导的方式分化为成骨细胞。
Int J Med Sci. 2016 Oct 17;13(11):806-818. doi: 10.7150/ijms.16484. eCollection 2016.
3
Space microgravity drives transdifferentiation of human bone marrow-derived mesenchymal stem cells from osteogenesis to adipogenesis.空间微重力促使人类骨髓间充质干细胞从成骨向成脂分化。
FASEB J. 2018 Aug;32(8):4444-4458. doi: 10.1096/fj.201700208RR. Epub 2018 Mar 13.
4
Exogenous noggin binds the BMP-2 receptor and induces alkaline phosphatase activity in osteoblasts.外源性noggin 与 BMP-2 受体结合,并诱导成骨细胞的碱性磷酸酶活性。
J Cell Biochem. 2019 Aug;120(8):13237-13242. doi: 10.1002/jcb.28597. Epub 2019 Mar 19.
5
Short-term exposure to tumor necrosis factor-alpha enables human osteoblasts to direct adipose tissue-derived mesenchymal stem cells into osteogenic differentiation.短期暴露于肿瘤坏死因子-α可使人类成骨细胞将脂肪组织来源的间充质干细胞定向为成骨分化。
Stem Cells Dev. 2012 Sep 1;21(13):2420-9. doi: 10.1089/scd.2011.0589. Epub 2012 Mar 6.
6
c-Abl-dependent molecular circuitry involving Smad5 and phosphatidylinositol 3-kinase regulates bone morphogenetic protein-2-induced osteogenesis.c-Abl 依赖性分子电路涉及 Smad5 和磷脂酰肌醇 3-激酶调节骨形态发生蛋白 2 诱导的成骨作用。
J Biol Chem. 2013 Aug 23;288(34):24503-17. doi: 10.1074/jbc.M113.455733. Epub 2013 Jul 2.
7
Bone morphogenetic protein-2 enhances the osteogenic differentiation capacity of mesenchymal stromal cells derived from human bone marrow and umbilical cord.骨形态发生蛋白-2增强源自人骨髓和脐带的间充质基质细胞的成骨分化能力。
Int J Mol Med. 2017 Mar;39(3):654-662. doi: 10.3892/ijmm.2017.2872. Epub 2017 Feb 1.
8
Recombinant human bone morphogenetic protein-9 potently induces osteogenic differentiation of human periodontal ligament fibroblasts.重组人骨形态发生蛋白-9可有效诱导人牙周膜成纤维细胞的成骨分化。
Eur J Oral Sci. 2016 Apr;124(2):151-7. doi: 10.1111/eos.12249. Epub 2016 Feb 16.
9
Addition of bone morphogenetic protein type 2 to ascorbate and β-glycerophosphate supplementation did not enhance osteogenic differentiation of human adipose-derived stem cells.添加骨形态发生蛋白 2 到抗坏血酸和 β-甘油磷酸盐的补充物并没有增强人脂肪来源干细胞的成骨分化。
J Appl Oral Sci. 2012 Nov-Dec;20(6):628-35. doi: 10.1590/s1678-77572012000600007.
10
Sulfuretin promotes osteoblastic differentiation in primary cultured osteoblasts and in vivo bone healing.杨梅素促进原代培养成骨细胞的成骨分化及体内骨愈合。
Oncotarget. 2016 Nov 29;7(48):78320-78330. doi: 10.18632/oncotarget.12460.

引用本文的文献

1
Current progress of plant-derived exosome-like nanovesicles on the regulation of osteoporosis and osteoarthritis.植物源外泌体样纳米囊泡在骨质疏松症和骨关节炎调控方面的研究进展
Ann Med. 2025 Dec;57(1):2549524. doi: 10.1080/07853890.2025.2549524. Epub 2025 Aug 22.
2
Vascularized in vitro bone model as 3D quadruple culture with primary human osteoblasts, osteocytes, osteoclasts and endothelial cells.具有原代人成骨细胞、骨细胞、破骨细胞和内皮细胞的三维四重培养的血管化体外骨模型。
Mater Today Bio. 2025 Aug 5;34:102154. doi: 10.1016/j.mtbio.2025.102154. eCollection 2025 Oct.
3
The tectum transversum(TTR) maintains patency of the developing coronal suture.

本文引用的文献

1
Comparison of Bone Regeneration in Different Forms of Bovine Bone Scaffolds with Recombinant Human Bone Morphogenetic Protein-2.比较不同形式牛骨支架与重组人骨形态发生蛋白-2 的骨再生效果。
Int J Mol Sci. 2021 Oct 15;22(20):11121. doi: 10.3390/ijms222011121.
2
Effect of High Hydrostatic Pressure on Human Trabecular Bone Regarding Cell Death and Matrix Integrity.高静水压对人小梁骨细胞死亡及基质完整性的影响
Front Bioeng Biotechnol. 2021 Aug 12;9:730266. doi: 10.3389/fbioe.2021.730266. eCollection 2021.
3
Bone Matrix Non-Collagenous Proteins in Tissue Engineering: Creating New Bone by Mimicking the Extracellular Matrix.
中脑顶盖横部(TTR)维持发育中冠状缝的通畅。
Res Sq. 2025 Aug 5:rs.3.rs-7216722. doi: 10.21203/rs.3.rs-7216722/v1.
4
mRNA encoding bone morphogenetic protein-2 facilitated peri-implant bone formation of titanium implants placed in rat femurs.编码骨形态发生蛋白-2的信使核糖核酸促进了置于大鼠股骨中的钛植入物周围的骨形成。
Sci Rep. 2025 May 22;15(1):17852. doi: 10.1038/s41598-025-02931-x.
5
The role of palmitoylation modifications in the regulation of bone cell function, bone homeostasis, and osteoporosis.棕榈酰化修饰在骨细胞功能调节、骨稳态和骨质疏松症中的作用。
Bone Joint Res. 2025 May 9;14(5):420-433. doi: 10.1302/2046-3758.145.BJR-2024-0259.R2.
6
Microstructural and transcriptomic characterization of trabecular bone in idiopathic osteonecrosis of the femoral head.股骨头特发性骨坏死中松质骨的微观结构和转录组学特征
Sci Rep. 2025 Apr 8;15(1):11999. doi: 10.1038/s41598-025-96726-9.
7
Effect of Luteolin on cadmium-inhibited bone growth via suppressing osteoclastogenesis in laying chickens.木犀草素通过抑制蛋鸡破骨细胞生成对镉抑制的骨骼生长的影响。
J Anim Sci. 2025 Jan 4;103. doi: 10.1093/jas/skaf033.
8
Transglutaminase 2 regulates endothelial cell calcification via IL-6-mediated autophagy.转谷氨酰胺酶2通过白细胞介素-6介导的自噬调节内皮细胞钙化。
Front Pharmacol. 2024 Nov 25;15:1393534. doi: 10.3389/fphar.2024.1393534. eCollection 2024.
9
Evaluation of Cardiospermum halicacabum on Bone Morphogenetic Protein-2 (BMP2) mRNA Expression in Osteoblast Cells.倒地铃对成骨细胞中骨形态发生蛋白-2(BMP2)mRNA表达的影响评估
Cureus. 2024 May 14;16(5):e60292. doi: 10.7759/cureus.60292. eCollection 2024 May.
10
Traditional Chinese medicine in osteoporosis: from pathogenesis to potential activity.中医在骨质疏松症中的应用:从发病机制到潜在活性
Front Pharmacol. 2024 Apr 2;15:1370900. doi: 10.3389/fphar.2024.1370900. eCollection 2024.
组织工程中的骨基质非胶原蛋白:通过模拟细胞外基质创造新骨
Polymers (Basel). 2021 Mar 30;13(7):1095. doi: 10.3390/polym13071095.
4
Regulation of Osteoblast Differentiation by Cytokine Networks.细胞因子网络对成骨细胞分化的调控。
Int J Mol Sci. 2021 Mar 11;22(6):2851. doi: 10.3390/ijms22062851.
5
TGFβ1 Suppressed Matrix Mineralization of Osteoblasts Differentiation by Regulating SMURF1-C/EBPβ-DKK1 Axis.TGFβ1 通过调控 SMURF1-C/EBPβ-DKK1 轴抑制成骨细胞分化的基质矿化。
Int J Mol Sci. 2020 Dec 21;21(24):9771. doi: 10.3390/ijms21249771.
6
Regulation of mineralisation in bone and vascular tissue: a comparative review.骨骼和血管组织矿化的调控:比较综述。
J Endocrinol. 2021 Feb;248(2):R51-R65. doi: 10.1530/JOE-20-0428.
7
Tissue-Nonspecific Alkaline Phosphatase-A Gatekeeper of Physiological Conditions in Health and a Modulator of Biological Environments in Disease.组织非特异性碱性磷酸酶——生理条件的守门员,健康中的调节剂,疾病中的生物环境的调制器。
Biomolecules. 2020 Dec 8;10(12):1648. doi: 10.3390/biom10121648.
8
Overexpression of Promotes Lipid Metabolism in Bovine Adipocytes.[某种物质]的过表达促进牛脂肪细胞中的脂质代谢。 (注:原文中“Overexpression of ”后面缺少具体物质名称)
Animals (Basel). 2020 Oct 22;10(11):1944. doi: 10.3390/ani10111944.
9
Bone Morphogenetic Protein-2 in Development and Bone Homeostasis.骨形态发生蛋白-2在发育和骨稳态中的作用
J Dev Biol. 2020 Sep 13;8(3):19. doi: 10.3390/jdb8030019.
10
The Bone Extracellular Matrix in Bone Formation and Regeneration.骨形成与再生中的骨细胞外基质
Front Pharmacol. 2020 May 26;11:757. doi: 10.3389/fphar.2020.00757. eCollection 2020.