Department of Geriatrics, The First Hospital of Jilin University, Changchun, 130021, People's Republic of China.
Department of Hand Surgery, The First Hospital of Jilin University, Changchun, 130021, People's Republic of China.
J Nanobiotechnology. 2022 Mar 27;20(1):159. doi: 10.1186/s12951-022-01337-5.
Schwann cells, the glial cells in the peripheral nervous system, are highly plastic. In response to nerve injury, Schwann cells are reprogrammed to a series of specialized repair-promoting phenotypes, known as repair Schwann cells, which play a pivotal role in nerve regeneration. However, repair Schwann cells represent a transient and unstable cell state, and these cells progressively lose their repair phenotypes and repair-supportive capacity; the transience of this state is one of the key reasons for regeneration failure in humans. Therefore, the ability to control the phenotypic stability of repair Schwann cells is of great practical importance as well as biological interest.
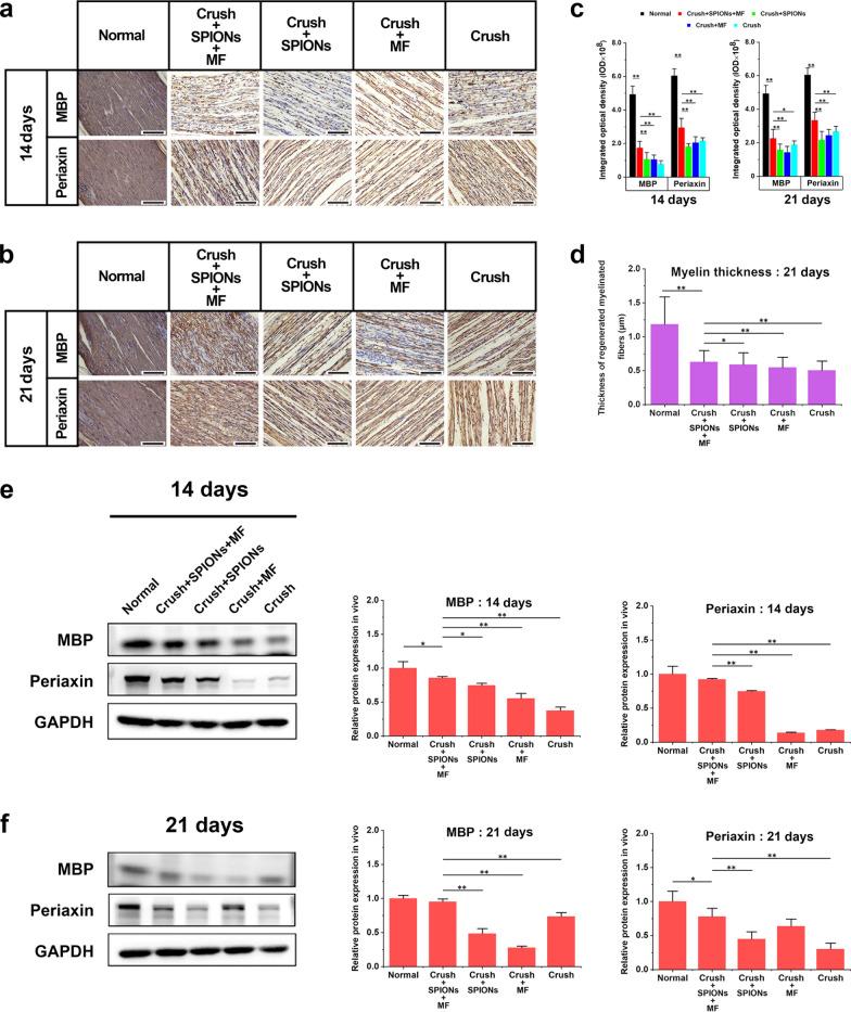
We designed and prepared a type of fluorescent-magnetic bifunctional superparamagnetic iron oxide nanoparticles (SPIONs). In the present study, we established rat sciatic nerve injury models, then applied SPIONs to Schwann cells and established an effective SPION-mediated magnetic actuation system targeting the sciatic nerves. Our results demonstrate that magnetic actuation mediated by SPIONs can induce and maintain repair-supportive phenotypes of Schwann cells, thereby promoting regeneration and functional recovery of the sciatic nerve after crush injury.
Our research indicate that Schwann cells can sense these external, magnetically driven mechanical forces and transduce them to intracellular biochemical signals that promote nerve regeneration by inducing and maintaining the repair phenotypes of Schwann cells. We hope that this study will provide a new therapeutic strategy to promote the regeneration and repair of injured peripheral nerves.
施万细胞是周围神经系统中的神经胶质细胞,具有高度的可塑性。在神经损伤后,施万细胞被重新编程为一系列专门的促进修复的表型,称为修复施万细胞,它们在神经再生中起着关键作用。然而,修复施万细胞代表了一种短暂和不稳定的细胞状态,这些细胞逐渐失去其修复表型和修复支持能力;这种状态的短暂性是人类再生失败的主要原因之一。因此,控制修复施万细胞表型稳定性的能力具有重要的实际意义和生物学意义。
我们设计并制备了一种荧光-磁性双功能超顺磁性氧化铁纳米粒子(SPIONs)。在本研究中,我们建立了大鼠坐骨神经损伤模型,然后将 SPIONs 应用于施万细胞,并建立了一种针对坐骨神经的有效 SPION 介导的磁驱动系统。我们的结果表明,SPIONs 介导的磁驱动可以诱导和维持施万细胞的修复支持表型,从而促进坐骨神经挤压损伤后的再生和功能恢复。
我们的研究表明,施万细胞可以感知这些外部的、磁驱动的机械力,并将其转导为细胞内的生化信号,通过诱导和维持施万细胞的修复表型来促进神经再生。我们希望这项研究将为促进损伤周围神经的再生和修复提供一种新的治疗策略。