Department of Neurology, Tianjin Neurological Institute, Tianjin Medical University General Hospital, Tianjin, China.
Center for Neurological Diseases, China National Clinical Research Center for Neurological Diseases, Beijing Tiantan Hospital, Capital Medical University, Beijing, China.
CNS Neurosci Ther. 2022 Jul;28(7):1008-1018. doi: 10.1111/cns.13831. Epub 2022 Mar 30.
Intracerebral hemorrhage (ICH) accounts for 10%-15% of all strokes and culminates in high mortality and disability. After ICH, brain injury is initiated by the mass effect of hematoma, followed by secondary cytotoxic injury from dying brain cells, hematoma disintegration, and cascading brain immune response. However, the molecular mechanism of secondary cytotoxic brain injury in ICH is not completely understood. The sensitive purinergic receptor, P2X4 receptor (P2X4R), was known to recognize extracellular free ATP released by dying cells during tissue injury.
In this study, we aim to understand the role of P2X4R in acute brain injury triggered by ICH.
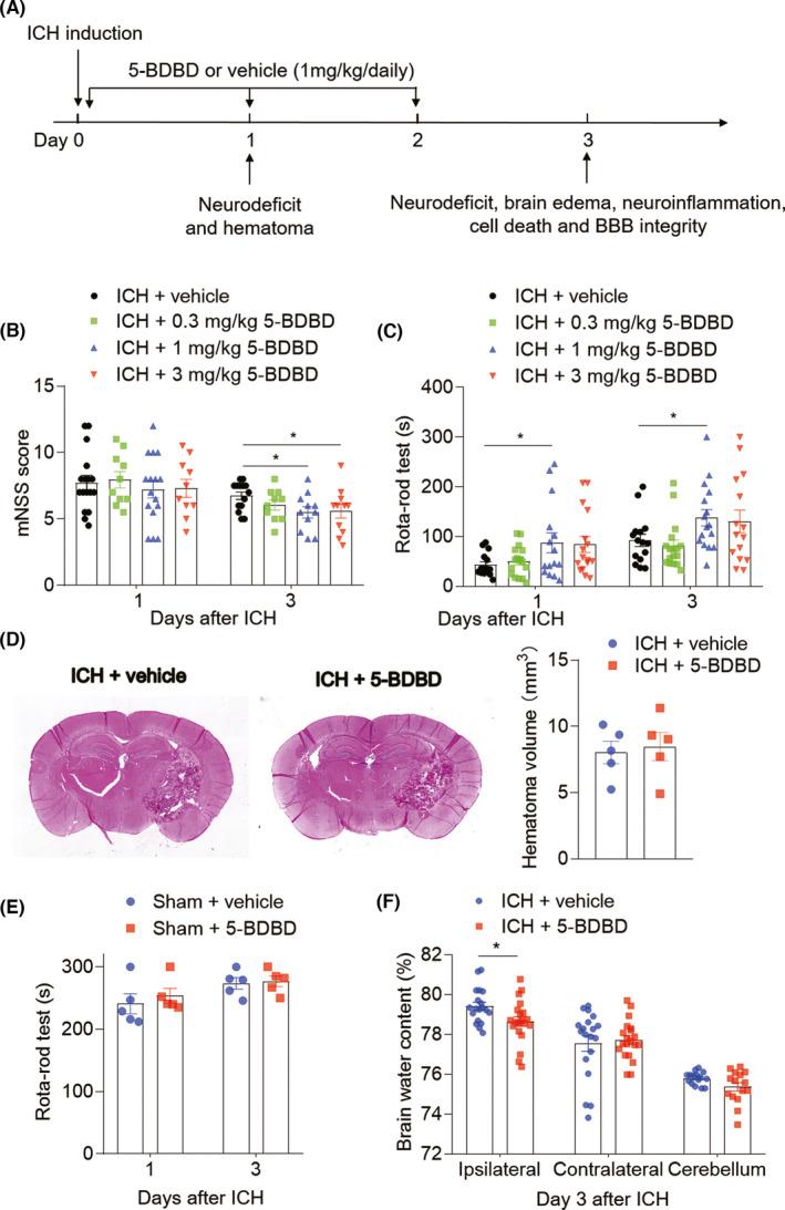
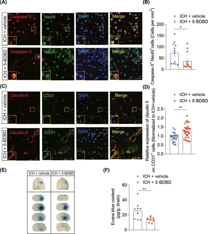
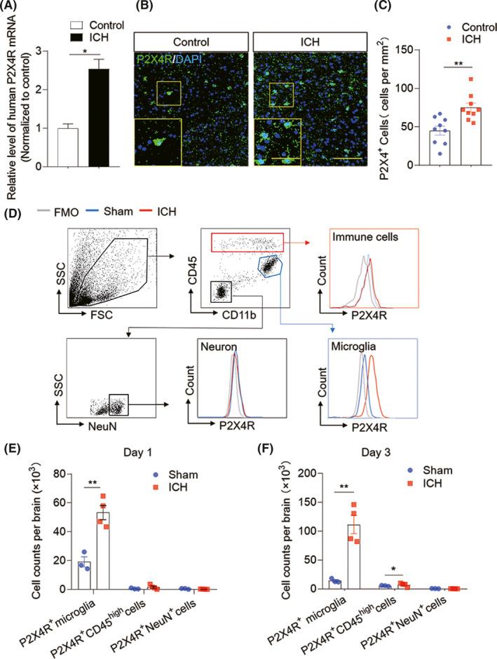
In this study, we found that the sensitive purinergic receptor, P2X4R, was upregulated in the brain of patients with ICH as well as in a mouse model of ICH induced by collagenase injection. P2X4R blockage with the specific inhibitor 5-BDBD attenuated brain injury in ICH mice by significantly reducing brain edema, blood-brain barrier leakage, neural death, and ultimately acute neurodeficits. Further study indicated that the protective effect of P2X4R inhibition is related to decreased pro-inflammatory activity of microglia and recruitment of peripheral immune cells into the hemorrhagic brain.
These results suggest that the P2X4 receptor is activated by ICH stimuli which worsen brain injury following ICH.
脑出血(ICH)占所有中风的 10%-15%,导致高死亡率和残疾率。ICH 后,血肿的占位效应引发脑损伤,随后是死亡脑细胞的继发细胞毒性损伤、血肿崩解和级联脑免疫反应。然而,ICH 中继发细胞毒性脑损伤的分子机制尚不完全清楚。敏感的嘌呤能受体 P2X4 受体(P2X4R)已知可识别组织损伤过程中死亡细胞释放的细胞外游离 ATP。
在这项研究中,我们旨在了解 P2X4R 在 ICH 引发的急性脑损伤中的作用。
在这项研究中,我们发现敏感的嘌呤能受体 P2X4R 在 ICH 患者的大脑中以及胶原酶注射诱导的 ICH 小鼠模型中均上调。特异性抑制剂 5-BDBD 阻断 P2X4R 可通过显著减少脑水肿、血脑屏障渗漏、神经死亡以及最终的急性神经功能缺损,减轻 ICH 小鼠的脑损伤。进一步的研究表明,P2X4R 抑制的保护作用与小胶质细胞的促炎活性降低以及外周免疫细胞募集到出血性大脑有关。
这些结果表明,P2X4 受体被 ICH 刺激激活,从而加重 ICH 后的脑损伤。