• 文献检索
  • 文档翻译
  • 深度研究
  • 学术资讯
  • Suppr Zotero 插件Zotero 插件
  • 邀请有礼
  • 套餐&价格
  • 历史记录
应用&插件
Suppr Zotero 插件Zotero 插件浏览器插件Mac 客户端Windows 客户端微信小程序
定价
高级版会员购买积分包购买API积分包
服务
文献检索文档翻译深度研究API 文档MCP 服务
关于我们
关于 Suppr公司介绍联系我们用户协议隐私条款
关注我们

Suppr 超能文献

核心技术专利:CN118964589B侵权必究
粤ICP备2023148730 号-1Suppr @ 2026

文献检索

告别复杂PubMed语法,用中文像聊天一样搜索,搜遍4000万医学文献。AI智能推荐,让科研检索更轻松。

立即免费搜索

文件翻译

保留排版,准确专业,支持PDF/Word/PPT等文件格式,支持 12+语言互译。

免费翻译文档

深度研究

AI帮你快速写综述,25分钟生成高质量综述,智能提取关键信息,辅助科研写作。

立即免费体验

成纤维细胞生长因子 6(FGF6)通过抑制 Hippo 通路促进心肌梗死后的心脏修复。

FGF6 promotes cardiac repair after myocardial infarction by inhibiting the Hippo pathway.

机构信息

Department of Cardiology, The Second Affiliated Hospital and Yuying Children's Hospital of Wenzhou Medical University, Wenzhou, P.R. China.

School of Pharmaceutical Science, Wenzhou Medical University, Wenzhou, P.R. China.

出版信息

Cell Prolif. 2022 May;55(5):e13221. doi: 10.1111/cpr.13221. Epub 2022 Mar 30.

DOI:10.1111/cpr.13221
PMID:35355356
原文链接:https://pmc.ncbi.nlm.nih.gov/articles/PMC9136516/
Abstract

OBJECTIVES

Myocardial infarction (MI) commonly occurs in patients with coronary artery disease and have high mortality. Current clinical strategies for MI still limited to reducing the death of myocardial cells but failed to replace these cells. This study aimed to investigate the role of fibroblast growth factor 6 (FGF6) in enhancing the proliferative potential of cardiomyocytes (CMs) after ischemic injury via the Hippo pathway.

MATERIALS AND METHODS

Expression of FGF6 protein was analysed in mice with MI induced by ligation of the left anterior descending coronary artery. Activation of the Hippo pathway and the proliferation potential were examined in ischemic CMs, treated with FGF6 protein or transfected with an adeno-virus carrying FGF6 sh-RNA. Immunofluorescence staining and western blotting were performed to assess the relationship between FGF6 and the Hippo pathway.

RESULTS

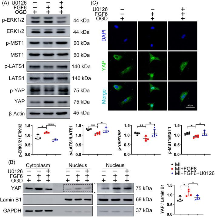
We found that FGF6 expression was significantly increased in the MI mouse model. Knockdown of FGF6 synthesis resulted in poorer heart function after MI. By contrast, treatment with recombinant human FGF6 protein improved heart function, reduced infarct size, and promoted cardiac repair. Additionally, FGF6 restrains the activation of the Hippo pathway and subsequently promotes nuclear accumulation of YAP. This was largely counteracted by treatment with extracellular signal-regulated kinase 1/2 (ERK1/2) inhibitor U0126.

CONCLUSION

FGF6 inhibits the Hippo pathway via ERK1/2, and facilitates nuclear translocation of YAP, and thereby promotes cardiac repair after MI.

摘要

目的

心肌梗死(MI)常发生于冠状动脉疾病患者,且死亡率较高。目前 MI 的临床策略仍局限于减少心肌细胞死亡,但未能替代这些细胞。本研究旨在通过 Hippo 通路探讨成纤维细胞生长因子 6(FGF6)在增强缺血性损伤后心肌细胞(CMs)增殖潜能中的作用。

材料和方法

分析结扎左前降支诱导的 MI 小鼠模型中 FGF6 蛋白的表达。用 FGF6 蛋白处理或转染携带 FGF6 sh-RNA 的腺病毒,检测缺血性 CMs 中 Hippo 通路的激活和增殖潜能。通过免疫荧光染色和 Western blot 检测 FGF6 与 Hippo 通路之间的关系。

结果

我们发现 FGF6 表达在 MI 小鼠模型中显著增加。FGF6 合成的敲低导致 MI 后心脏功能更差。相比之下,用重组人 FGF6 蛋白治疗可改善心脏功能、减少梗死面积并促进心脏修复。此外,FGF6 抑制 Hippo 通路的激活,随后促进 YAP 的核内积累。这在很大程度上被细胞外信号调节激酶 1/2(ERK1/2)抑制剂 U0126 所拮抗。

结论

FGF6 通过 ERK1/2 抑制 Hippo 通路,促进 YAP 的核转位,从而促进 MI 后心脏修复。

https://cdn.ncbi.nlm.nih.gov/pmc/blobs/c3ab/9136516/f24f80bff763/CPR-55-e13221-g004.jpg
https://cdn.ncbi.nlm.nih.gov/pmc/blobs/c3ab/9136516/b168435d8d92/CPR-55-e13221-g005.jpg
https://cdn.ncbi.nlm.nih.gov/pmc/blobs/c3ab/9136516/d62cc0635a0c/CPR-55-e13221-g003.jpg
https://cdn.ncbi.nlm.nih.gov/pmc/blobs/c3ab/9136516/7199a66fb7bb/CPR-55-e13221-g002.jpg
https://cdn.ncbi.nlm.nih.gov/pmc/blobs/c3ab/9136516/6c6766d283e3/CPR-55-e13221-g009.jpg
https://cdn.ncbi.nlm.nih.gov/pmc/blobs/c3ab/9136516/b2043794eecf/CPR-55-e13221-g008.jpg
https://cdn.ncbi.nlm.nih.gov/pmc/blobs/c3ab/9136516/86b1c47f1386/CPR-55-e13221-g007.jpg
https://cdn.ncbi.nlm.nih.gov/pmc/blobs/c3ab/9136516/d950065be92c/CPR-55-e13221-g001.jpg
https://cdn.ncbi.nlm.nih.gov/pmc/blobs/c3ab/9136516/97e6eff53ac3/CPR-55-e13221-g010.jpg
https://cdn.ncbi.nlm.nih.gov/pmc/blobs/c3ab/9136516/f24f80bff763/CPR-55-e13221-g004.jpg
https://cdn.ncbi.nlm.nih.gov/pmc/blobs/c3ab/9136516/b168435d8d92/CPR-55-e13221-g005.jpg
https://cdn.ncbi.nlm.nih.gov/pmc/blobs/c3ab/9136516/d62cc0635a0c/CPR-55-e13221-g003.jpg
https://cdn.ncbi.nlm.nih.gov/pmc/blobs/c3ab/9136516/7199a66fb7bb/CPR-55-e13221-g002.jpg
https://cdn.ncbi.nlm.nih.gov/pmc/blobs/c3ab/9136516/6c6766d283e3/CPR-55-e13221-g009.jpg
https://cdn.ncbi.nlm.nih.gov/pmc/blobs/c3ab/9136516/b2043794eecf/CPR-55-e13221-g008.jpg
https://cdn.ncbi.nlm.nih.gov/pmc/blobs/c3ab/9136516/86b1c47f1386/CPR-55-e13221-g007.jpg
https://cdn.ncbi.nlm.nih.gov/pmc/blobs/c3ab/9136516/d950065be92c/CPR-55-e13221-g001.jpg
https://cdn.ncbi.nlm.nih.gov/pmc/blobs/c3ab/9136516/97e6eff53ac3/CPR-55-e13221-g010.jpg
https://cdn.ncbi.nlm.nih.gov/pmc/blobs/c3ab/9136516/f24f80bff763/CPR-55-e13221-g004.jpg

相似文献

1
FGF6 promotes cardiac repair after myocardial infarction by inhibiting the Hippo pathway.成纤维细胞生长因子 6(FGF6)通过抑制 Hippo 通路促进心肌梗死后的心脏修复。
Cell Prolif. 2022 May;55(5):e13221. doi: 10.1111/cpr.13221. Epub 2022 Mar 30.
2
Acetylcytidine modification of Amotl1 by N-acetyltransferase 10 contributes to cardiac fibrotic expansion in mice after myocardial infarction.乙酰胞苷通过 N-乙酰基转移酶 10 修饰 Amotl1 导致心肌梗死后小鼠心脏成纤维细胞的过度扩张。
Acta Pharmacol Sin. 2024 Jul;45(7):1425-1437. doi: 10.1038/s41401-024-01306-8. Epub 2024 Jun 5.
3
Therapeutic effect of a novel Wnt pathway inhibitor on cardiac regeneration after myocardial infarction.一种新型Wnt信号通路抑制剂对心肌梗死后心脏再生的治疗作用
Clin Sci (Lond). 2017 Dec 8;131(24):2919-2932. doi: 10.1042/CS20171256. Print 2017 Dec 15.
4
Cardiac-specific YAP activation improves cardiac function and survival in an experimental murine MI model.心脏特异性 YAP 激活可改善实验性 MI 模型中的心脏功能和存活率。
Circ Res. 2014 Jul 18;115(3):354-63. doi: 10.1161/CIRCRESAHA.115.303632. Epub 2014 May 15.
5
Transforming Growth Factor-β Receptor III is a Potential Regulator of Ischemia-Induced Cardiomyocyte Apoptosis.转化生长因子-β受体III是缺血诱导的心肌细胞凋亡的潜在调节因子。
J Am Heart Assoc. 2017 May 30;6(6):e005357. doi: 10.1161/JAHA.116.005357.
6
FGF6 enhances muscle regeneration after nerve injury by relying on ERK1/2 mechanism.FGF6 通过依赖 ERK1/2 机制增强神经损伤后的肌肉再生。
Life Sci. 2020 May 1;248:117465. doi: 10.1016/j.lfs.2020.117465. Epub 2020 Feb 24.
7
SKI activates the Hippo pathway via LIMD1 to inhibit cardiac fibroblast activation.SKI 通过 LIMD1 激活 Hippo 通路抑制心肌成纤维细胞的激活。
Basic Res Cardiol. 2021 Apr 13;116(1):25. doi: 10.1007/s00395-021-00865-9.
8
Comparison of human induced pluripotent stem-cell derived cardiomyocytes with human mesenchymal stem cells following acute myocardial infarction.急性心肌梗死后人诱导多能干细胞衍生心肌细胞与人间充质干细胞的比较。
PLoS One. 2014 Dec 31;9(12):e116281. doi: 10.1371/journal.pone.0116281. eCollection 2014.
9
Myocardial repair of bioengineered cardiac patches with decellularized placental scaffold and human-induced pluripotent stem cells in a rat model of myocardial infarction.在大鼠心肌梗死模型中,利用脱细胞胎盘支架和人诱导多能干细胞对生物工程心脏补片进行心肌修复。
Stem Cell Res Ther. 2021 Jan 7;12(1):13. doi: 10.1186/s13287-020-02066-y.
10
MicroRNA-223 Regulates Cardiac Fibrosis After Myocardial Infarction by Targeting RASA1.微小RNA-223通过靶向RASA1调控心肌梗死后的心脏纤维化。
Cell Physiol Biochem. 2018;46(4):1439-1454. doi: 10.1159/000489185. Epub 2018 Apr 19.

引用本文的文献

1
Fibroblast Growth Factors: Roles and Emerging Therapeutic Applications.成纤维细胞生长因子:作用及新兴治疗应用
Curr Drug Targets. 2025;26(8):551-570. doi: 10.2174/0113894501351461250301072444.
2
Decoding FGF/FGFR Signaling: Insights into Biological Functions and Disease Relevance.解码成纤维细胞生长因子/成纤维细胞生长因子受体信号传导:对生物学功能和疾病相关性的见解
Biomolecules. 2024 Dec 18;14(12):1622. doi: 10.3390/biom14121622.
3
A meta-analysis and systematic review of myocardial infarction-induced cardiomyocyte proliferation in adult mouse heart.

本文引用的文献

1
Conservative, surgical, and percutaneous treatment for mitral regurgitation shortly after acute myocardial infarction.急性心肌梗死后不久二尖瓣反流的保守治疗、手术治疗及经皮治疗。
Eur Heart J. 2022 Feb 12;43(7):641-650. doi: 10.1093/eurheartj/ehab496.
2
Generation of mature compact ventricular cardiomyocytes from human pluripotent stem cells.从人多能干细胞生成成熟的紧凑型心室心肌细胞。
Nat Commun. 2021 May 26;12(1):3155. doi: 10.1038/s41467-021-23329-z.
3
Cardiac Regeneration: New Hope for an Old Dream.心脏再生:旧梦新希望。
成年小鼠心脏中心肌梗死诱导的心肌细胞增殖的荟萃分析与系统评价
BMC Med. 2024 Dec 31;22(1):603. doi: 10.1186/s12916-024-03822-0.
4
Lats-IN-1 protects cardiac function and promotes regeneration after myocardial infarction by targeting the hippo pathway.Lats-IN-1通过靶向河马通路保护心脏功能并促进心肌梗死后的再生。
Front Pharmacol. 2024 Oct 3;15:1463465. doi: 10.3389/fphar.2024.1463465. eCollection 2024.
5
The Multifaceted Roles of Hippo-YAP in Cardiovascular Diseases.Hippo-YAP 在心血管疾病中的多效性作用。
Cardiovasc Toxicol. 2024 Dec;24(12):1410-1427. doi: 10.1007/s12012-024-09926-6. Epub 2024 Oct 4.
6
Effect of Intramyocardial Administration of Baculovirus Encoding the Transcription Factor Tbx20 in Sheep With Experimental Acute Myocardial Infarction.心肌内注射携带转录因子 Tbx20 的杆状病毒对实验性急性心肌梗死绵羊的影响。
J Am Heart Assoc. 2024 Aug 6;13(15):e031515. doi: 10.1161/JAHA.123.031515. Epub 2024 Jul 19.
Annu Rev Physiol. 2021 Feb 10;83:59-81. doi: 10.1146/annurev-physiol-031120-103629. Epub 2020 Oct 16.
4
SOD2 deficiency in cardiomyocytes defines defective mitochondrial bioenergetics as a cause of lethal dilated cardiomyopathy.肌细胞中 SOD2 的缺乏导致线粒体生物能量学缺陷,这是致命性扩张型心肌病的一个原因。
Redox Biol. 2020 Oct;37:101740. doi: 10.1016/j.redox.2020.101740. Epub 2020 Sep 30.
5
Mechanical circulatory support does not reduce advanced myocardial fibrosis in patients with end-stage heart failure.机械循环支持并未减少终末期心力衰竭患者的晚期心肌纤维化。
Eur J Heart Fail. 2021 Feb;23(2):324-334. doi: 10.1002/ejhf.2021. Epub 2020 Nov 12.
6
Targeting ERK-Hippo Interplay in Cancer Therapy.靶向 ERK-Hippo 相互作用的癌症治疗。
Int J Mol Sci. 2020 May 3;21(9):3236. doi: 10.3390/ijms21093236.
7
Hippo kinases MST1 and MST2 control the differentiation of the epididymal initial segment via the MEK-ERK pathway.Hippo 激酶 MST1 和 MST2 通过 MEK-ERK 通路控制附睾起始段的分化。
Cell Death Differ. 2020 Oct;27(10):2797-2809. doi: 10.1038/s41418-020-0544-x. Epub 2020 Apr 24.
8
FGF6 enhances muscle regeneration after nerve injury by relying on ERK1/2 mechanism.FGF6 通过依赖 ERK1/2 机制增强神经损伤后的肌肉再生。
Life Sci. 2020 May 1;248:117465. doi: 10.1016/j.lfs.2020.117465. Epub 2020 Feb 24.
9
Targeting LncDACH1 promotes cardiac repair and regeneration after myocardium infarction.靶向 LncDACH1 促进心肌梗死后的心脏修复和再生。
Cell Death Differ. 2020 Jul;27(7):2158-2175. doi: 10.1038/s41418-020-0492-5. Epub 2020 Jan 22.
10
Zfp422 promotes skeletal muscle differentiation by regulating EphA7 to induce appropriate myoblast apoptosis.Zfp422 通过调节 EphA7 诱导适当的成肌细胞凋亡来促进骨骼肌分化。
Cell Death Differ. 2020 May;27(5):1644-1659. doi: 10.1038/s41418-019-0448-9. Epub 2019 Nov 4.