Department of Dermatology, The First Affiliated Hospital of Hunan Normal University/Hunan Provincial People's Hospital, Changsha, China.
Department of Dermatology, Chinese Traditional Hospital of Changsha, Changsha, China.
Front Immunol. 2022 Mar 18;13:850993. doi: 10.3389/fimmu.2022.850993. eCollection 2022.
The etiopathogenesis of chronic spontaneous urticaria (CSU) has not been fully understood, and there has been extensive interest in the interaction between inflammatory dermatosis and pyroptosis. This study intends to investigate the molecular mechanism of pyroptosis-related genes in CSU bioinformatic ways, aiming at identifying the potential key biomarker.
GSE72540, the RNA expression profile dataset of CSU, was utilized as the training set, and GSE57178 as the validation set. Differently expressed pyroptosis-related genes (DEPRGs), GO, KEGG, and DO analyses were performed. The hub genes were explored by the protein-protein interaction analysis. Moreover, CIBERSORT was employed for estimating immune cell types and proportions. Then, we constructed a DEmRNA-miRNA-DElncRNA ceRNA network and a drug-gene interaction network. Finally, ELISA was used for gene expression analysis.
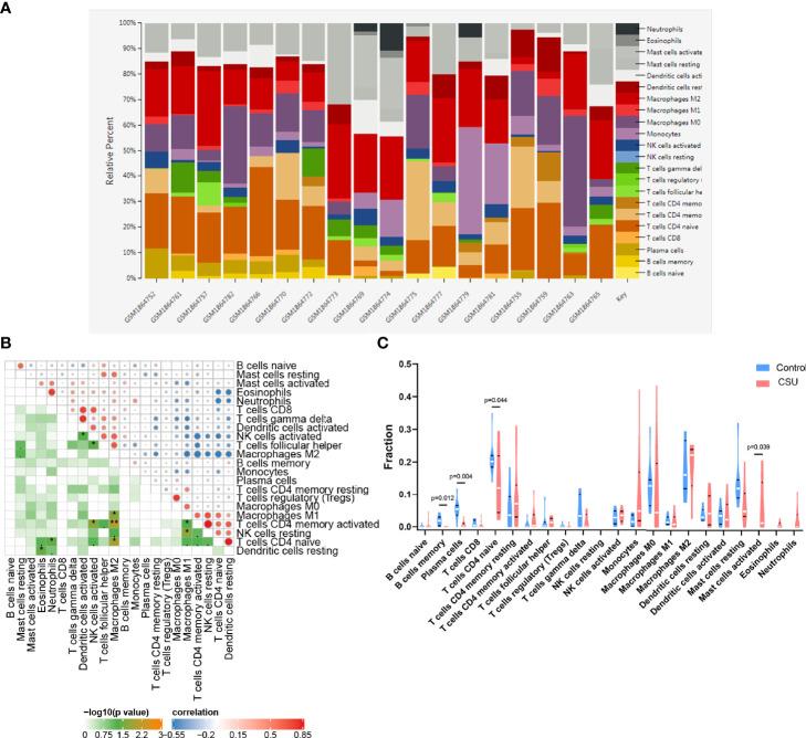
We recognized 17 DEPRGs, whose enrichment analyses showed that they were mostly enriched in inflammatory response and immunomodulation. Moreover, 5 hub genes (IL1B, TNF, and IRF1 are upregulated, HMGB1 and P2RX7 are downregulated) were identified the PPI network and verified by a validation set. Then immune infiltration analysis displayed that compared with normal tissue, CSU owned a significantly higher proportion of mast cells activated, but a lower proportion of T cells CD4 naive and so on. Furthermore, IL1B was statistically and positively associated with mast cells activated in CSU, and SNHG3, the upstream factor of IL1B in the ceRNA we constructed, also related with mast cells in CSU. Further analysis exhibited that the protein subcellular localization of IL1B was extracellular, according with its intercellular regulation role; IL1B was significantly correlated with key immune checkpoints; and the NOD-like receptor signaling pathway was the mainly involved pathway of IL1B based on the couple databases. What is more, the result of ELISA of CSU patients was the same as the above analyses about IL1B. In addition, the drug-gene interaction network contained 15 potential therapeutic drugs targeting IL1B, and molecular docking might make this relationship viable.
IL1B and its related molecules might play a key role in the development of CSU and could be potential biomarkers in CSU.
慢性自发性荨麻疹(CSU)的发病机制尚未完全阐明,炎症性皮肤病与细胞焦亡之间的相互作用引起了广泛关注。本研究旨在通过生物信息学方法探讨 CSU 中与细胞焦亡相关的基因的分子机制,旨在确定潜在的关键生物标志物。
使用 GSE72540(CSU 的 RNA 表达谱数据集)作为训练集,GSE57178 作为验证集。进行差异表达的与细胞焦亡相关的基因(DEPRGs)、GO、KEGG 和 DO 分析。通过蛋白质-蛋白质相互作用分析探讨枢纽基因。此外,采用 CIBERSORT 估计免疫细胞类型和比例。然后,构建 DEmRNA-miRNA-DElncRNA ceRNA 网络和药物-基因相互作用网络。最后,通过 ELISA 进行基因表达分析。
我们鉴定出 17 个 DEPRGs,其富集分析表明它们主要富集在炎症反应和免疫调节中。此外,在 PPI 网络中确定了 5 个枢纽基因(IL1B、TNF 和 IRF1 上调,HMGB1 和 P2RX7 下调),并通过验证集进行了验证。然后,免疫浸润分析显示,与正常组织相比,CSU 中的活化肥大细胞比例显著升高,而 T 细胞 CD4 幼稚等比例显著降低。此外,IL1B 与 CSU 中活化的肥大细胞呈统计学正相关,并且我们构建的 ceRNA 中 IL1B 的上游因子 SNHG3 也与 CSU 中的肥大细胞相关。进一步分析表明,IL1B 的蛋白亚细胞定位是细胞外的,与其细胞间调节作用一致;IL1B 与关键免疫检查点显著相关;基于数据库耦合,IL1B 主要涉及 NOD 样受体信号通路。此外,CSU 患者的 ELISA 结果与上述关于 IL1B 的分析结果一致。此外,药物-基因相互作用网络包含 15 种针对 IL1B 的潜在治疗药物,分子对接可能使这种关系成为可能。
IL1B 及其相关分子可能在 CSU 的发病机制中起关键作用,可作为 CSU 的潜在生物标志物。