Suppr超能文献

敲低膜联蛋白A2通过增加G2/M期阻滞、诱导凋亡以及激活鼻咽癌中的p38丝裂原活化蛋白激酶-HSP27信号通路来增强放射敏感性。

Knockdown of Annexin A2 Enhances Radiosensitivity by Increasing G2/M-Phase Arrest, Apoptosis and Activating the p38 MAPK-HSP27 Pathway in Nasopharyngeal Carcinoma.

作者信息

He Huocong, Lin Keyu, Zou Changyan, Pan Jianru, Fu Wankai, Zhou Yan, Lin Huamei, Chen Chao, Su Ying

机构信息

Laboratory of Radiation Biology and Oncology, Fujian Medical University Cancer Hospital, Fujian Cancer Hospital, Fuzhou, China.

College of Biological Science and Engineering, Fuzhou University, Fuzhou, China.

出版信息

Front Oncol. 2022 Mar 17;12:769544. doi: 10.3389/fonc.2022.769544. eCollection 2022.

Abstract

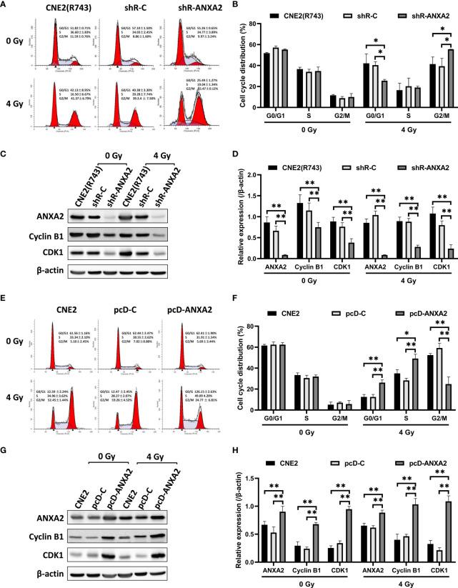
Annexin A2 (ANXA2) has been found to be involved in cancer proliferation, metastasis and prognosis; however, its exact role in nasopharyngeal carcinoma (NPC) radioresistance remains unknown. We found that ANXA2 expression was correlated with prognosis in NPC patients, and longer overall survival in NPC patients with low ANXA2 expression than those with high ANXA2 expression. ANXA2 knockdown increased the radiosensitivity in radioresistant NPC cells, and ANXA2 overexpression decreased the radiosensitivity in NPC cells. Knocking-down ANXA2 expression increased the irradiation-induced apoptosis of radioresistant NPC cells, and ANXA2 overexpression decreased the irradiation-induced apoptosis of NPC cells. ANXA2 knockdown induced G2/M phase arrest in NPC cells post-irradiation, and ANXA2 overexpression abrogated G2/M phase arrest in NPC cells post-irradiation. ANXA2 overexpression resulted in inhibition of the p38 MAPK-HSP27 pathway, while ANXA2 knockdown resulted in activation of the p38 MAPK-HSP27 pathway. In addition, ANXA2 knockdown increased the radiosensitivity of the xenografted tumors in nude mice. Our data demonstrate that knockdown of Annexin A2 enhanced radiosensitivity in NPC by increasing G2/M-phase arrest, apoptosis and activating the p38 MAPK-HSP27 pathway. ANXA2 may be a promising target used to overcome radioresistance in NPC.

摘要

膜联蛋白A2(ANXA2)已被发现与癌症的增殖、转移及预后相关;然而,其在鼻咽癌(NPC)放射抵抗中的确切作用仍不清楚。我们发现ANXA2的表达与NPC患者的预后相关,且ANXA2低表达的NPC患者总生存期长于ANXA2高表达的患者。敲低ANXA2可增加放射抵抗性NPC细胞的放射敏感性,而过表达ANXA2则降低NPC细胞的放射敏感性。敲低ANXA2表达可增加放射抵抗性NPC细胞的辐射诱导凋亡,而过表达ANXA2则降低NPC细胞的辐射诱导凋亡。敲低ANXA2可诱导NPC细胞在照射后发生G2/M期阻滞,而过表达ANXA2可消除NPC细胞在照射后的G2/M期阻滞。过表达ANXA2导致p38丝裂原活化蛋白激酶-HSP27通路受到抑制,而敲低ANXA2则导致p38丝裂原活化蛋白激酶-HSP27通路激活。此外,敲低ANXA2可增加裸鼠体内移植瘤的放射敏感性。我们的数据表明,敲低膜联蛋白A2可通过增加G2/M期阻滞、凋亡及激活p38丝裂原活化蛋白激酶-HSP27通路来增强NPC的放射敏感性。ANXA2可能是克服NPC放射抵抗的一个有前景的靶点。

https://cdn.ncbi.nlm.nih.gov/pmc/blobs/1244/8968728/8c5c9b27d026/fonc-12-769544-g001.jpg

文献检索

告别复杂PubMed语法,用中文像聊天一样搜索,搜遍4000万医学文献。AI智能推荐,让科研检索更轻松。

立即免费搜索

文件翻译

保留排版,准确专业,支持PDF/Word/PPT等文件格式,支持 12+语言互译。

免费翻译文档

深度研究

AI帮你快速写综述,25分钟生成高质量综述,智能提取关键信息,辅助科研写作。

立即免费体验