Suppr超能文献

普伐他汀治疗可逆转高胆固醇血症诱导的巨噬细胞线粒体相关膜接触位点、泡沫细胞形成和吞噬作用。

Pravastatin Treatment Reverses Hypercholesterolemia Induced Mitochondria-Associated Membranes Contact Sites, Foam Cell Formation, and Phagocytosis in Macrophages.

作者信息

Assis Leandro Henrique de Paula, Dorighello Gabriel de Gabriel, Rentz Thiago, de Souza Jane Cristina, Vercesi Aníbal Eugênio, de Oliveira Helena Coutinho Franco

机构信息

Department of Structural and Functional Biology, Institute of Biology, State University of Campinas, Campinas, Brazil.

Department of Clinical Pathology, Faculty of Medical Sciences, State University of Campinas, Campinas, Brazil.

出版信息

Front Mol Biosci. 2022 Mar 15;9:839428. doi: 10.3389/fmolb.2022.839428. eCollection 2022.

Abstract

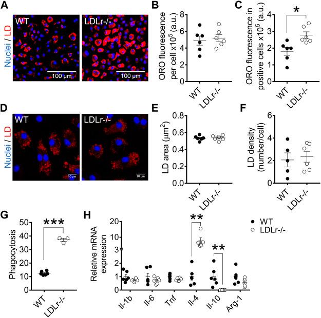
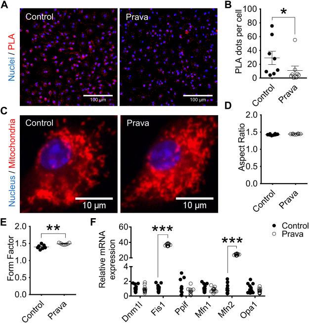
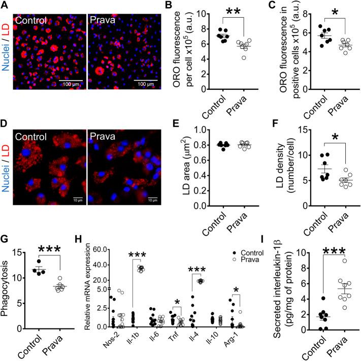
Statins are successful drugs used to treat hypercholesterolemia, a primary cause of atherosclerosis. In this work, we investigated how hypercholesterolemia and pravastatin treatment impact macrophage and mitochondria functions, the key cell involved in atherogenesis. By comparing bone marrow-derived macrophages (BMDM) of wild-type (WT) and LDL receptor knockout (LDLr) mice, we observed hypercholesterolemia increased the number of contact sites at mitochondria-associated endoplasmic reticulum (ER) membranes (MAMs), enhanced mitochondrial hydrogen peroxide release, altered the gene expression of inflammatory markers, and increased oxidized LDL (ox-LDL) uptake and phagocytic activity. Three months of pravastatin treatment of LDLr mice reversed the number of contact sites at the MAM, ox-LDL uptake, and phagocytosis in LDLr BMDM. Additionally, pravastatin increased BMDM mitochondrial network branching. In peritoneal macrophages (PMs), hypercholesterolemia did not change MAM stability, but stimulated hydrogen peroxide production and modulated gene expression of pro- and anti-inflammatory markers. It also increased mitochondrial branching degree and had no effects on ox-LDL uptake and phagocytosis in PM. Pravastatin treatment increased superoxide anion production and changed inflammation-related gene expression in LDLr PM. In addition, pravastatin increased markedly the expression of the mitochondrial dynamics-related genes Mfn2 and Fis1 in both macrophages. In summary, our results show that hypercholesterolemia and pravastatin treatment affect macrophage mitochondria network structure as well as their interaction with the endoplasmic reticulum (ER). These effects impact on macrophage conversion rates to foam cell and macrophage phagocytic capacity. These findings associate MAM stability changes with known mechanisms involved in atherosclerosis progression and resolution.

摘要

他汀类药物是用于治疗高胆固醇血症(动脉粥样硬化的主要病因)的成功药物。在本研究中,我们调查了高胆固醇血症和普伐他汀治疗如何影响巨噬细胞和线粒体功能,而巨噬细胞是动脉粥样硬化发生过程中的关键细胞。通过比较野生型(WT)和低密度脂蛋白受体敲除(LDLr)小鼠的骨髓来源巨噬细胞(BMDM),我们观察到高胆固醇血症增加了线粒体相关内质网(ER)膜(MAM)处的接触位点数量,增强了线粒体过氧化氢释放,改变了炎症标志物的基因表达,并增加了氧化型低密度脂蛋白(ox-LDL)摄取和吞噬活性。对LDLr小鼠进行三个月的普伐他汀治疗可逆转LDLr BMDM中MAM的接触位点数量、ox-LDL摄取和吞噬作用。此外,普伐他汀增加了BMDM线粒体网络分支。在腹膜巨噬细胞(PMs)中,高胆固醇血症并未改变MAM稳定性,但刺激了过氧化氢产生并调节了促炎和抗炎标志物的基因表达。它还增加了线粒体分支程度,并且对PM中的ox-LDL摄取和吞噬作用没有影响。普伐他汀治疗增加了LDLr PM中超氧阴离子的产生并改变了炎症相关基因的表达。此外,普伐他汀显著增加了两种巨噬细胞中线粒体动力学相关基因Mfn2和Fis1的表达。总之,我们的结果表明,高胆固醇血症和普伐他汀治疗会影响巨噬细胞线粒体网络结构及其与内质网(ER) 的相互作用。这些作用影响巨噬细胞向泡沫细胞的转化率和巨噬细胞吞噬能力。这些发现将MAM稳定性变化与动脉粥样硬化进展和消退的已知机制联系起来。

https://cdn.ncbi.nlm.nih.gov/pmc/blobs/8560/8965079/a8d39ed8e0be/fmolb-09-839428-g001.jpg

文献AI研究员

20分钟写一篇综述,助力文献阅读效率提升50倍。

立即体验

用中文搜PubMed

大模型驱动的PubMed中文搜索引擎

马上搜索

文档翻译

学术文献翻译模型,支持多种主流文档格式。

立即体验