• 文献检索
  • 文档翻译
  • 深度研究
  • 学术资讯
  • Suppr Zotero 插件Zotero 插件
  • 邀请有礼
  • 套餐&价格
  • 历史记录
应用&插件
Suppr Zotero 插件Zotero 插件浏览器插件Mac 客户端Windows 客户端微信小程序
定价
高级版会员购买积分包购买API积分包
服务
文献检索文档翻译深度研究API 文档MCP 服务
关于我们
关于 Suppr公司介绍联系我们用户协议隐私条款
关注我们

Suppr 超能文献

核心技术专利:CN118964589B侵权必究
粤ICP备2023148730 号-1Suppr @ 2026

文献检索

告别复杂PubMed语法,用中文像聊天一样搜索,搜遍4000万医学文献。AI智能推荐,让科研检索更轻松。

立即免费搜索

文件翻译

保留排版,准确专业,支持PDF/Word/PPT等文件格式,支持 12+语言互译。

免费翻译文档

深度研究

AI帮你快速写综述,25分钟生成高质量综述,智能提取关键信息,辅助科研写作。

立即免费体验

用于癌症治疗的可控细胞内聚合

Controlled Intracellular Polymerization for Cancer Treatment.

作者信息

Zhang Yichuan, Gao Quan, Li Weishuo, He Rongkun, Zhu Liwei, Lian Qianjin, Wang Liang, Li Yang, Bradley Mark, Geng Jin

机构信息

Shenzhen Institute of Advanced Technology, Chinese Academy of Sciences, Shenzhen 518059, China.

Center for Molecular Metabolism, School of Environmental and Biological Engineering, Nanjing University of Science and Technology, Nanjing 210094, China.

出版信息

JACS Au. 2022 Feb 23;2(3):579-589. doi: 10.1021/jacsau.1c00373. eCollection 2022 Mar 28.

DOI:10.1021/jacsau.1c00373
PMID:35373203
原文链接:https://pmc.ncbi.nlm.nih.gov/articles/PMC8970002/
Abstract

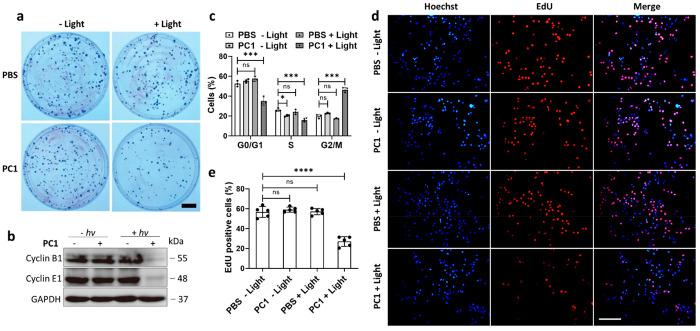
Numerous prodrugs have been developed and used for cancer treatments to reduce side effects and promote efficacy. In this work, we have developed a new photoactivatable prodrug system based on intracellular photoinduced electron transfer-reversible addition-fragmentation chain-transfer (PET-RAFT) polymerization. This unique polymerization process provided a platform for the synthesis of structure-predictable polymers with well-defined structures in living cells. The intracellularly generated poly(,-dimethylacrylamide)s were found to induce cell cycle arrest, apoptosis, and necroptosis, inhibit cell proliferation, and reduce cancer cell motilities. This polymerization-based "prodrug" system efficiently inhibits tumor growth and metastasis both and and will promote the development of targeted and directed cancer chemotherapy.

摘要

为了减少副作用并提高疗效,人们已经开发并使用了多种前药用于癌症治疗。在这项工作中,我们基于细胞内光诱导电子转移-可逆加成-断裂链转移(PET-RAFT)聚合反应开发了一种新型的光可激活前药系统。这种独特的聚合过程为在活细胞中合成具有明确结构且结构可预测的聚合物提供了一个平台。研究发现,细胞内生成的聚(N,N-二甲基丙烯酰胺)可诱导细胞周期停滞、凋亡和坏死性凋亡,抑制细胞增殖,并降低癌细胞的运动能力。这种基于聚合反应的“前药”系统在体内和体外均能有效抑制肿瘤生长和转移,并将推动靶向和定向癌症化疗的发展。

https://cdn.ncbi.nlm.nih.gov/pmc/blobs/338c/8970002/9eb5fa10207a/au1c00373_0006.jpg
https://cdn.ncbi.nlm.nih.gov/pmc/blobs/338c/8970002/f5bb9596b275/au1c00373_0001.jpg
https://cdn.ncbi.nlm.nih.gov/pmc/blobs/338c/8970002/873ee6a81a21/au1c00373_0002.jpg
https://cdn.ncbi.nlm.nih.gov/pmc/blobs/338c/8970002/57f88f5141f8/au1c00373_0003.jpg
https://cdn.ncbi.nlm.nih.gov/pmc/blobs/338c/8970002/c89dcf000400/au1c00373_0004.jpg
https://cdn.ncbi.nlm.nih.gov/pmc/blobs/338c/8970002/6886834f1de2/au1c00373_0005.jpg
https://cdn.ncbi.nlm.nih.gov/pmc/blobs/338c/8970002/9eb5fa10207a/au1c00373_0006.jpg
https://cdn.ncbi.nlm.nih.gov/pmc/blobs/338c/8970002/f5bb9596b275/au1c00373_0001.jpg
https://cdn.ncbi.nlm.nih.gov/pmc/blobs/338c/8970002/873ee6a81a21/au1c00373_0002.jpg
https://cdn.ncbi.nlm.nih.gov/pmc/blobs/338c/8970002/57f88f5141f8/au1c00373_0003.jpg
https://cdn.ncbi.nlm.nih.gov/pmc/blobs/338c/8970002/c89dcf000400/au1c00373_0004.jpg
https://cdn.ncbi.nlm.nih.gov/pmc/blobs/338c/8970002/6886834f1de2/au1c00373_0005.jpg
https://cdn.ncbi.nlm.nih.gov/pmc/blobs/338c/8970002/9eb5fa10207a/au1c00373_0006.jpg

相似文献

1
Controlled Intracellular Polymerization for Cancer Treatment.用于癌症治疗的可控细胞内聚合
JACS Au. 2022 Feb 23;2(3):579-589. doi: 10.1021/jacsau.1c00373. eCollection 2022 Mar 28.
2
Light and magnetism dual-gated photoinduced electron transfer-reversible addition-fragmentation chain transfer (PET-RAFT) polymerization.光磁双门控光致电子转移-可逆加成-断裂链转移(PET-RAFT)聚合反应
RSC Adv. 2020 Feb 13;10(12):6850-6857. doi: 10.1039/d0ra00401d.
3
Well-Defined Polymer-Paclitaxel Prodrugs by a Grafting-from-Drug Approach.通过接枝到药物的方法制备的具有明确结构的聚合物-紫杉醇前药。
Angew Chem Int Ed Engl. 2016 Sep 19;55(39):11791-6. doi: 10.1002/anie.201605892. Epub 2016 Aug 25.
4
Templateless synthesis of polyacrylamide-based Nanogels via RAFT dispersion polymerization.通过可逆加成-断裂链转移(RAFT)分散聚合无模板合成基于聚丙烯酰胺的纳米凝胶。
Macromol Rapid Commun. 2015 Mar;36(6):566-70. doi: 10.1002/marc.201400730. Epub 2015 Feb 14.
5
Tailor-made gemcitabine prodrug nanoparticles from well-defined drug-polymer amphiphiles prepared by controlled living radical polymerization for cancer chemotherapy.通过可控活性自由基聚合制备的具有明确结构的药物-聚合物两亲物定制的吉西他滨前药纳米颗粒用于癌症化疗。
J Mater Chem B. 2014 Apr 7;2(13):1891-1901. doi: 10.1039/c3tb21558j. Epub 2014 Feb 21.
6
Stimuli-Sensitive Linear-Dendritic Block Copolymer-Drug Prodrug as a Nanoplatform for Tumor Combination Therapy.刺激敏感线性-树枝状嵌段共聚物-前药作为肿瘤联合治疗的纳米平台
Adv Mater. 2022 Feb;34(8):e2108049. doi: 10.1002/adma.202108049. Epub 2022 Jan 13.
7
Polyphosphoester-Camptothecin Prodrug with Reduction-Response Prepared via Michael Addition Polymerization and Click Reaction.通过迈克尔加成聚合和点击反应制备的具有还原响应性的聚磷酸酯-喜树碱前药。
ACS Appl Mater Interfaces. 2017 Apr 26;9(16):13939-13949. doi: 10.1021/acsami.7b02281. Epub 2017 Apr 11.
8
Enzyme-Responsive Copolymer as a Theranostic Prodrug for Tumor Imaging and Efficient Chemotherapy.酶响应性共聚物作为肿瘤成像和高效化疗的治疗前药物。
J Biomed Nanotechnol. 2019 Sep 1;15(9):1897-1908. doi: 10.1166/jbn.2019.2833.
9
Reversible Addition Fragmentation Chain Transfer (RAFT) Polymerization of 4-Vinylbenzaldehyde.4-乙烯基苯甲醛的可逆加成-断裂链转移(RAFT)聚合反应
Macromolecules. 2007 Feb 20;40(4):793-795. doi: 10.1021/ma062592x.
10
Redox-Initiated Reversible Addition-Fragmentation Chain Transfer (RAFT) Miniemulsion Polymerization of Styrene using PPEGMA-Based Macro-RAFT Agent.使用基于聚甲基丙烯酸聚乙二醇酯的大分子可逆加成-断裂链转移(RAFT)试剂进行氧化还原引发的苯乙烯微乳液聚合
Macromol Rapid Commun. 2020 Oct;41(20):e2000399. doi: 10.1002/marc.202000399. Epub 2020 Sep 9.

引用本文的文献

1
Bacteria-Mediated Intracellular Radical Polymerizations.细菌介导的细胞内自由基聚合反应
J Am Chem Soc. 2025 Mar 19;147(11):9496-9504. doi: 10.1021/jacs.4c17257. Epub 2025 Mar 4.
2
Choline Carboxylic Acid Ionic Liquid-stabilized Anisotropic Gold Nanoparticles for Photothermal Therapy.用于光热疗法的胆碱羧酸离子液体稳定的各向异性金纳米颗粒
ACS Appl Nano Mater. 2024 Dec 13;7(23):26332-26343. doi: 10.1021/acsanm.3c04645. Epub 2024 Jan 29.
3
Hypoxia-Initiated Supramolecular Free Radicals Induce Intracellular Polymerization for Precision Tumor Therapy.

本文引用的文献

1
A hybrid semiconducting organosilica-based O nanoeconomizer for on-demand synergistic photothermally boosted radiotherapy.一种基于混合半导体有机硅的 O 型纳米节能器,用于按需协同光热增强放射治疗。
Nat Commun. 2021 Jan 22;12(1):523. doi: 10.1038/s41467-020-20860-3.
2
Multifunctional, histidine-tagged polymers: antibody conjugation and signal amplification.多功能、组氨酸标记聚合物:抗体偶联和信号放大。
Chem Commun (Camb). 2020 Nov 18;56(89):13856-13859. doi: 10.1039/d0cc04591h. Epub 2020 Oct 21.
3
Protease-activation using anti-idiotypic masks enables tumor specificity of a folate receptor 1-T cell bispecific antibody.
缺氧引发的超分子自由基诱导细胞内聚合用于精准肿瘤治疗。
J Am Chem Soc. 2025 Jan 29;147(4):3488-3499. doi: 10.1021/jacs.4c14847. Epub 2025 Jan 13.
4
Light-Controlled Intracellular Synthesis of Poly(luciferin) Polymers Induces Cell Paraptosis.光控细胞内聚(荧光素)聚合物的合成诱导细胞副凋亡。
J Am Chem Soc. 2025 Jan 15;147(2):2037-2048. doi: 10.1021/jacs.4c15644. Epub 2025 Jan 5.
5
Catalyzing PET-RAFT Polymerizations Using Inherently Photoactive Zinc Myoglobin.利用具有固有光活性的锌肌红蛋白催化正电子发射断层扫描可逆加成-断裂链转移(PET-RAFT)聚合反应
Angew Chem Int Ed Engl. 2025 Jan 10;64(2):e202414431. doi: 10.1002/anie.202414431. Epub 2024 Oct 29.
6
Light-mediated intracellular polymerization.光介导的细胞内聚合。
Nat Protoc. 2024 Jul;19(7):1984-2025. doi: 10.1038/s41596-024-00970-8. Epub 2024 Mar 21.
7
Site-selected in situ polymerization for living cell surface engineering.原位选择性聚合用于活细胞表面工程。
Nat Commun. 2023 Nov 10;14(1):7285. doi: 10.1038/s41467-023-43161-x.
8
Genetically targeted chemical assembly of polymers specifically localized extracellularly to surface membranes of living neurons.基因靶向化学聚合物组装,使其特异性地定位于活神经元表面膜的细胞外区。
Sci Adv. 2023 Aug 9;9(32):eadi1870. doi: 10.1126/sciadv.adi1870.
9
Tyrosine residues initiated photopolymerization in living organisms.酪氨酸残基引发活生物体中的光聚合反应。
Nat Commun. 2023 Jun 16;14(1):3598. doi: 10.1038/s41467-023-39286-8.
10
Spatiotemporal Self-Assembly of Peptide Amphiphiles by Carbonic Anhydrase IX-Targeting Induces Cancer-Lysosomal Membrane Disruption.通过靶向碳酸酐酶IX实现肽两亲分子的时空自组装诱导癌症 - 溶酶体膜破坏。
JACS Au. 2022 Nov 1;2(11):2539-2547. doi: 10.1021/jacsau.2c00422. eCollection 2022 Nov 28.
使用抗独特型掩蔽物进行蛋白酶激活可使叶酸受体 1-T 细胞双特异性抗体具有肿瘤特异性。
Nat Commun. 2020 Jun 24;11(1):3196. doi: 10.1038/s41467-020-16838-w.
4
Acid-labile polysaccharide prodrug via lapatinib-sensitizing effect substantially prevented metastasis and postoperative recurrence of triple-negative breast cancer.通过拉帕替尼增敏作用的酸不稳定多糖前药可显著预防三阴性乳腺癌的转移和术后复发。
Nanoscale. 2020 Jul 2;12(25):13567-13581. doi: 10.1039/d0nr03395b.
5
Light-triggered release of conventional local anesthetics from a macromolecular prodrug for on-demand local anesthesia.光触发从大分子前药中释放常规局部麻醉剂,用于按需局部麻醉。
Nat Commun. 2020 May 8;11(1):2323. doi: 10.1038/s41467-020-16177-w.
6
Apoptotic and predictive factors by Bax, Caspases 3/9, Bcl-2, p53 and Ki-67 in prostate cancer after 12 Gy single-dose.12Gy 单次剂量照射后前列腺癌中 Bax、Caspases3/9、Bcl-2、p53 和 Ki-67 的凋亡和预测因子
Sci Rep. 2020 Apr 27;10(1):7050. doi: 10.1038/s41598-020-64062-9.
7
Immunoproteasome Inhibitor-Doxorubicin Conjugates Target Multiple Myeloma Cells and Release Doxorubicin upon Low-Dose Photon Irradiation.免疫蛋白酶体抑制剂-阿霉素缀合物靶向多发性骨髓瘤细胞,并在低剂量光辐照下释放阿霉素。
J Am Chem Soc. 2020 Apr 22;142(16):7250-7253. doi: 10.1021/jacs.9b11969. Epub 2020 Apr 14.
8
Engineering of Upconverted Metal-Organic Frameworks for Near-Infrared Light-Triggered Combinational Photodynamic/Chemo-/Immunotherapy against Hypoxic Tumors.上转换金属有机框架的工程化用于近红外光触发的乏氧肿瘤联合光动力/化疗/免疫治疗。
J Am Chem Soc. 2020 Feb 26;142(8):3939-3946. doi: 10.1021/jacs.9b12788. Epub 2020 Jan 31.
9
FerriIridium: A Lysosome-Targeting Iron(III)-Activated Iridium(III) Prodrug for Chemotherapy in Gastric Cancer Cells.费利铱:一种溶酶体靶向铁(III)激活的铱(III)前药,用于胃癌细胞的化学疗法。
Angew Chem Int Ed Engl. 2020 Feb 17;59(8):3315-3321. doi: 10.1002/anie.201915828. Epub 2020 Jan 21.
10
A Versatile 3D and 4D Printing System through Photocontrolled RAFT Polymerization.通过光控可逆加成-断裂链转移(RAFT)聚合反应实现的多功能3D和4D打印系统
Angew Chem Int Ed Engl. 2019 Dec 9;58(50):17954-17963. doi: 10.1002/anie.201912608. Epub 2019 Nov 15.